乌鲁木齐的养老保险缴费满15年后,退休人员可以按月领取养老金。具体能领取多少养老金,与个人的缴费年限、缴费基数以及个人账户积累的金额等因素有关。乌鲁木齐养老金的计算方法是以个人参加社会保险领取的基本养老金为基础,再加上个人账户养老金。基本养老金与个人缴费年限、缴费基数以及个人账户积累的金额等因素有关,而个人账户养老金则与个人账户储存额和计发月数有关。
乌鲁木齐退休金的计算方法来了!据新社通app获悉,养老金对于退休人员的生活至关重要,它不仅是经济来源,更是晚年生活的保险。因此,越来越多的人开始重视养老金,并积极参与养老保险。
养老金的计算确实是一个相对复杂的过程,涉及多个因素,如缴费年限、缴费金额、当地平均工资等。每个地区的具体数据都有所不同,因此,即使使用相同的公式,不同地区的计算结果也会有所差异。那么,乌鲁木齐社保退休工资2025计算公式及乌鲁木齐养老保险每月缴费金额是多少?下面就随新社通app小编一起来看看详情吧!
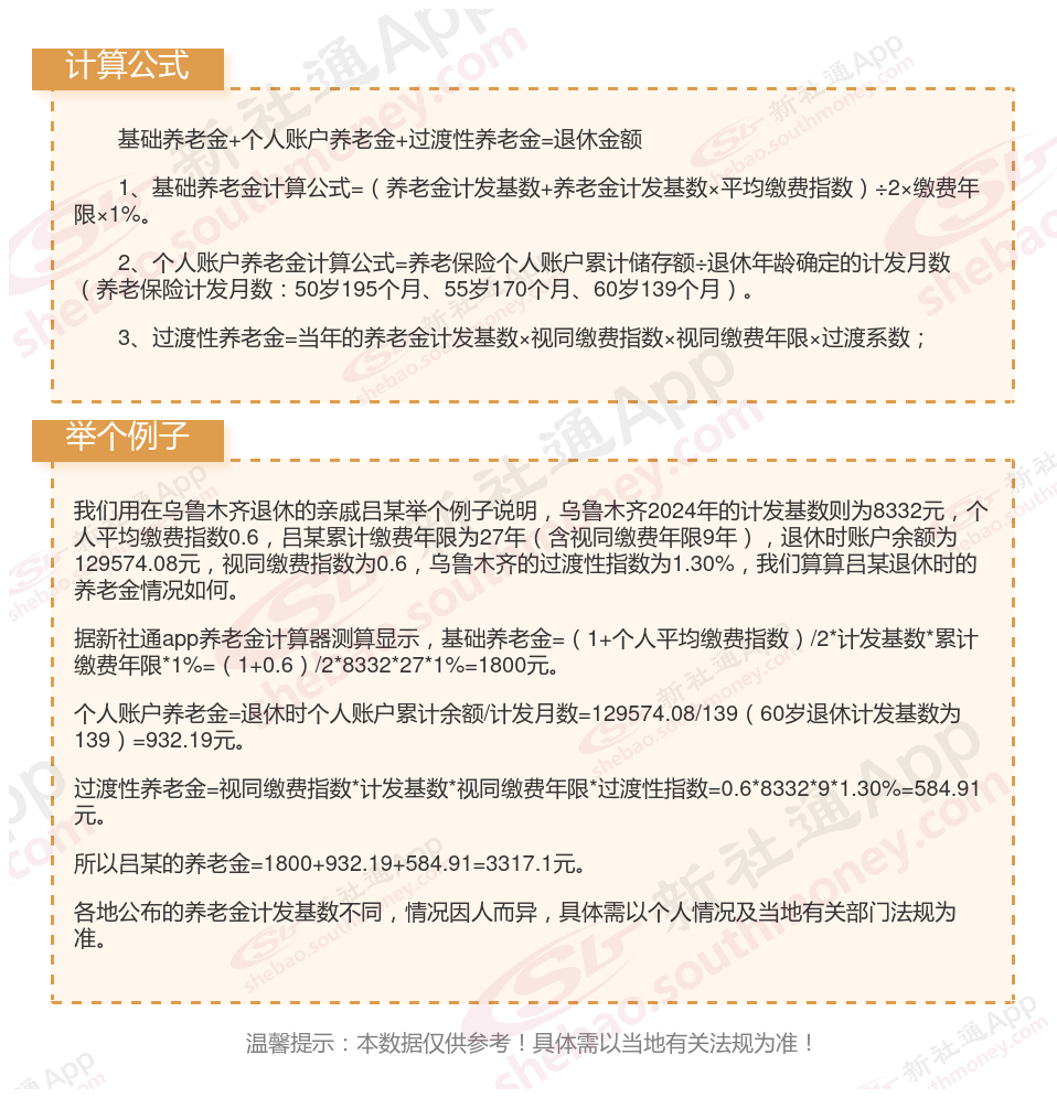
一、乌鲁木齐养老金计算方法及计算方法举例(在线计算器)

》点击新社通app养老金计算器,轻松测算你的养老金!
二、乌鲁木齐养老保险最低要交多少钱?举例说明
据新社通app获悉,乌鲁木齐职工养老保险的缴费金额计算涉及到企业和职工个人的缴费比例,以及核定的企业职工工资总额或职工个人的缴费基数。以下是一个具体的计算示例:
假设乌鲁木齐某企业职工小明的月工资为4999元,当地的养老保险缴费基数为4999元。据新社通app养老保险计算器显示:
企业缴费额:根据法规,企业每月按照其缴费总基数的16%缴纳养老保险费。因此,企业需要为小明缴纳的养老保险费为4999元 * 16% =799.84元。
职工个人缴费额:职工个人按照其缴费基数的8%缴纳养老保险费。因此,小明每月需要缴纳的养老保险费为4999元 *8% = 399.92元。
据新社通app养老保险计算器显示,小明每月需要缴纳的养老保险费总额为799.84元(企业缴纳)+ 399.92元(个人缴纳)= 1199.76元。这只是一个示例,实际的缴费金额可能会因地区、方案、工资水平等因素而有所不同。
另外,需要注意的是,养老保险的缴费比例和基数可能会随着方案的调整而发生变化。因此,在计算养老保险缴费金额时,需要参考当地的最新方案和法规。
(备注:数据仅供参考,具体以当地有关法规为准)
三、养老保险退保条件有哪些?
【1】职工去世
如果职工在退休之前就去世了,养老保险个人帐户的累计额也可以一次性结算出来,由法定继承人领取。如果是在退休后领取养老金的期间去世,那么该职工个人账户里未领取完的余额也可以一次性结算出来,由法定继承人领取。
【2】达到法定退休年龄
当办理了养老保险的职工达到了法定退休年龄,但又没有缴满法定的15年时可以去社保经办机构申请终止职工基本养老保险关系,将个人账户储存额一次性结算退还给本人。
【3】离境、移民定居
如果职工在办理了职工基本养老保险之后,要去境外定居生活或者直接移民的话,也可以在离境的时候向社保经办机构申请终止职工基本养老保险关系,让社保经办机构将个人账户储存额一次性结算退还给本人。
总的来说,社保中的养老保险可以退保的。但是是有条件的,并不是想要退保就能立刻退保的。在没有缴纳满15年养老保险,同时不愿意把剩下的年份缴纳满,那么是可以申请把个人养老账户的所有钱退回到自己个人账户的。
以上就是乌鲁木齐养老金计算方法全部内容,希望对你有帮助,欢迎关注新社通app解锁更多社保专业资讯。