2025葫芦岛4050补贴主要针对的是年龄在40岁以上的女性和50岁以上的男性,这些人群通常因为年龄较大而面临就业困难。
4050社保补贴标准据新社通app小编了解,通常,4050社保补贴包含基本医疗保险和基本养老保险两个险种,社保补贴金额为申请人实际缴纳基本养老保险和基本医疗保险金额的2/3,具体标准以当地社保局公布的数据为准!那么葫芦岛灵活就业人员4050补贴最新标准是多少,葫芦岛4050灵活就业人员社保补贴一年可以有多少钱?接下来随新社通APP小编具体了解一下4050社保补贴内容。
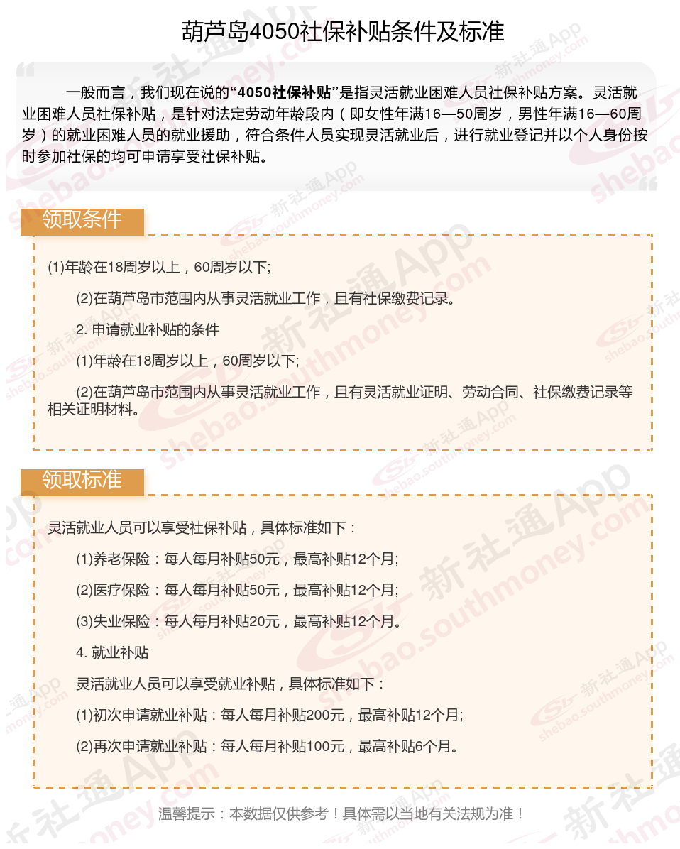
一、2025年葫芦岛灵活就业人员多少岁可以领社保补贴?
葫芦岛灵活就业社保补贴的年龄限制?主要包括女性满40周岁以上,男性满50周岁以上。此外,有些地区还要求女性满45周岁以上,男性满45周岁以上也可以申请灵活就业保险补贴?。
葫芦岛4050灵活就业补贴申请条件
?年龄及残疾情况?:
女性满40周岁以上,男性满50周岁以上,以及中、重度残疾人可以申请灵活就业保险补贴?。
?就业情况?:
在社区从事家务服务并与社区居民形成服务关系的灵活就业人员。
没有固定工作单位,岗位和工作时间不固定,但能够取得收入的其他灵活就业人员。
已实现灵活就业满30日,并在户口所在区县劳动部门办理了个人就业登记的人员。
实现灵活就业并以灵活就业身份参保的符合条件的高校毕业生?。
二、2025年葫芦岛4050社保补贴标准是多少?条件是什么?

》如何了解自己的社保缴纳明细吗?点击新社通app社保计算器,帮您计算!
新社通app数据所得,数据仅供参考。
三、葫芦岛灵活就业4050社保补贴申请流程:
葫芦岛4050社保补贴如何办理?
1.女满40周岁以上,男满50周岁以上,具有葫芦岛户口,持有再就业优惠证,可到辖区社区居委会办理灵活就业人员认定。需提供:单位或户主雇佣证明、户口簿、再就业优惠证、代扣银行账号、交纳社保费的单据。(具体手续向社区居委会咨询)。
2.凭认定完的《葫芦岛市灵活就业人员认定申请表》原件、复印件,个人身份证或户口簿原件到地税局办税服务中心办理“4050”补贴对象参保手续,养老保险、失业保险两个险都必须参保。
3.每个月都必须到银行打印当月交纳的社保费单据。
4.于每季度的第一个月的前七个工作日到街道劳动事务所申请补贴,凭缴费单据、灵活就业认定证明、再就业优惠证、银行账户,由街道汇总后,将社保补贴直接划拨到个人银行账户。
葫芦岛4050社保补贴办理所需材料:
1、《灵活就业人员社保补贴申请表》原件;
2、《灵活就业证明》(一张原件,一张复印件);
3、申办人第二代身份证和户口本复印件;
4、《档案托管合同书》复印件;
5、从其他公共托管机构转移到市档案托管中心的申请人需提供往年度社保补贴享受情况证明。
四、葫芦岛4050补贴和失业金可以同时领取吗?
4050补贴和失业金在某些情况下可以同时领取,但具体情况因地区而异。在领取失业保险金期间,如果符合4050社保补贴的条件,是可以申请4050社保补贴的。然而,有些地区可能有特殊法规,在领取失业保险金期间不能领取4050社保补贴。
4050社保补贴方案主要是针对女性满40岁、男性满50岁的就业困难人员,以灵活就业形式参加社会保险的人员提供的补贴。通常补贴申领年限为三年,如果女性满45周岁,男性55周岁再申请,补贴申领可以至退休(最长年限五年)。
五、?如何查询4050补贴到账情况?4050补贴怎么查?
要查询社保卡里面的4050补贴款,可以通过以下方式进行:
查询方式
电话查询:拨打人力资源社保咨询服务电话12333,根据语音提示或人工服务查询4050补贴的到账情况。
窗口查询:携带本人有效证件(如身份证、社保卡等)至当地社保局办公大厅窗口,直接询问工作人员并查询补贴到账记录。
终端查询:如果所在地区设有社保自助查询终端,可以通过该终端进行社会保险查询,包括4050补贴的到账情况。
以上就是葫芦岛4050灵活就业社保补贴的相关内容,欢迎关注新社通/下载新社通APP了解更多五险一金专业资讯。