职工社保:就是打工人的社保,只要你给企业工作,建立了劳动关系就必须缴纳职工社保。职工社保包含五险,分别为:养老保险、医疗保险、生育保险、工伤保险和失业保险。
内蒙古乌海灵活就业人员参保月缴费金额是多少?2024-2025年度内蒙古乌海灵活就业人员社保缴费标准是多少?根据新社通app-社保缴费查询工具提供的2025社保缴费标准详情数据:

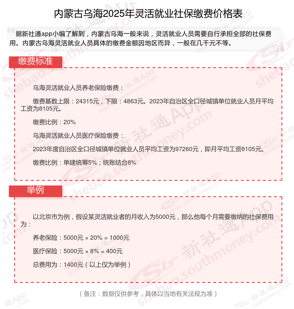
》》还不知道自己社保缴纳明细吗?点击新社通app社保计算器,查询所在城市社保缴费明细!
新社通app数据所得,数据仅供参考。
据新社通app数据显示,内蒙古乌海养老保险缴费基数2024-2025年最新标准如下:
内蒙古乌海灵活就业人员基本养老保险缴费基数暂按不低于4863元;
缴费比例:个人承担20%;养老保险缴费个人972.6元。
(注:本文数据仅供参考,具体以当地缴费标准为准)
断缴社保的影响大不大?
养老保险:养老保险缴费年限需达到最低标准才能领取养老金。若断缴导致年限不够,就得延长缴费年限。大家要清楚自己的缴费情况,及时采取相关方法,确保退休后能正常领取养老金。
生育险:生育险通常要求一定的连续缴费时间,以便享受相关费用的报销,包括产前检查和分娩等费用。
因此,如果在社保断缴期间怀孕或计划怀孕,需要特别注意以下几点:
首先,生育险的报销要求可能因地区而异,有些城市可能要求连续缴费6个月,而其他地方可能要求9个月或更长时间。因此,在计划怀孕前,建议确保满足当地生育险的报销要求。
其次,如果你在社保断缴期间怀孕,可能无法享受生育险的相关待遇。你需要自己承担产前检查和分娩等费用,包括医疗费用和生育津贴。
总之,社保断缴可能会对生育保险的相关待遇产生影响,因此在计划怀孕或已怀孕的情况下,建议咨询当地社保部门以了解具体的相关法规,并采取适当的方式以保证自己和家庭的权益。
失业保险:和工伤保险断交一个月的影响相对较小,但仍建议尽快补缴以保持连续性。
工伤保险:只能是单位职工参加,这种保险是每月缴费,才能够享受到相应的待遇。如果断缴,虽然说也可以认定工伤,但是相应的工伤保险待遇要有用人单位出钱承担了。
医疗保险:累计缴费年限达到20年或以上,那么就不会影响养老待遇与医保报销。但需要注意的是,社保停交超过3个月,医保再续交会进入6个月等待期,这期间住院不能报销。而且在重新续缴上社保之后,断缴期间所产生的医疗费用也无法报销。
2025退休人员退休金计算方法:
基础养老金=(全省上年度在岗职工月平均工资×a+本人指数化月平均缴费工资)÷2×缴费年限(含视同缴费年限)×1%。
基础养老金:这部分是根据您退休时上年度当地职工月平均工资和您的平均缴费工资指数来计算的。具体公式为:基础养老金 =(退休时上年度当地职工月平均工资 + 本人指数化月平均缴费工资)÷ 2 × 缴费年限 × 1%。
本人指数化月平均缴费工资:这是根据您的实际缴费工资与当地职工平均工资的比例来计算的,反映了您的缴费水平。
个人养老金其计算方式为:个人账户养老金=个人养老金账户总额÷计发月数。
本人指数化月平均缴费工资=全省上年度在岗职工月平均工资*本人平均缴费指数在上述公式中可以看到,在缴费年限相同的情况下,基础退休工资的高低取决于个人的平均缴费指数,个人的平均缴费指数就是自己实际的缴费基数与社会平均工资之比的历年平均值。低限为0.6,高限为3。
社保需要累计缴纳满15年才可以在你法定退休年龄之后享受社保待遇。社保交满15年后可以不再交费。如果有单位,即使缴满15年,但职工还未退休的,企业还得继续缴费,直至退休;个人缴纳社保的话,可停缴,也可继续缴纳,根据当地要求,肯定也是继续缴纳好,养老保险是遵循“多缴多得”的原则,缴费基数越高、年限越长,退休时领取养老金也越多。
灵活就业社保几个月不交就作废了吗?
灵活就业人员社保一般可以连续3个月不交的,然后视为断缴。断缴影响如下:
社保断缴
根据法规,如果灵活就业人员未在时间内办理参保手续,或连续中断缴费三个月,这将被视为中断参保。在中断后办理参保手续并连续缴费满6个月后,方可再次享受医保待遇。然而,如果在中断后的3个月内及时补缴,那么从补缴的次月起就可以恢复医保待遇。
社保断缴的影响
养老保险是累计计算的,断缴不会对之前已经缴纳的养老保险产生影响,也不会清0。但断缴会影响退休后的养老金待遇,因为缴费年限越长,领取的养老金就越多。其他险种:如生育保险、工伤保险等,都需要连续缴纳一定的时间才能享受待遇。断缴会影响到这些险种的待遇享受。
医疗保险:社保一旦断缴,从断缴的第二个月开始,灵活就业人员就无法享受医保待遇。断缴超过3个月后,即使在续保时,也会有3个月的等待期,期间同样无法享受医保。此外,医疗保险的累计缴费年限也会受到影响,进而影响到退休后的医保待遇。
避免社保断缴的建议对于灵活就业人员来说,应尽量避免社保断缴。如果因某些原因无法继续缴纳社保,可以选择以个人的身份继续参保或者以城乡居民的身份参保。这样虽然待遇会低于职工社保,但至少可以保持社保的连续性,避免断缴带来的各种影响。
(备注:数据仅供参考,具体以当地有关法规为准)