社会保险是一种为丧失劳动能力、暂时失去劳动岗位或因健康原因造成损失的人口提供收入或补偿的一种社会和经济体系。社会保险的主要项目包括养老保险、医疗保险、失业保险、工伤保险、生育保险。
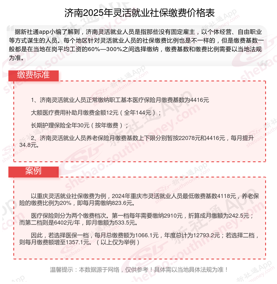
济南灵活就业人员参保月缴费金额是多少?2024-2025年度济南灵活就业人员社保缴费标准是多少?根据新社通app-社保缴费查询工具提供的2025社保缴费标准详情数据:

如何了解自己的社保缴纳明细吗?点击新社通app社保计算器,帮您计算!
新社通app数据所得,数据仅供参考。
据新社通app数据显示,济南灵活就业养老保险的缴费基数为:4416元。灵活就业人员参保缴费的比例为个人20%。
另外,需要注意的是,这些缴费标准可能会随着时间和方案的变化而调整。建议查阅相关消息或咨询当地社保部门。
(注:本文数据仅供参考,具体以当地缴费标准为准)
断交社保有什么影响,具体是哪些?
失业保险:失业保险的领取年限也是按照累计进行计算的,因此社保断缴对失业保险的影响也是不大的。
工伤保险:和失业保险断交一个月的影响相对较小,但仍建议尽快补缴以保持连续性。
医疗保险:享受到的是既交既得的原则,也就是说我们正常参加医疗保险,才能够正常享受到医保的报销待遇,但如果说出现了医保的中断交费,那么就无法正常享受到医保的报销了,对自身来说在看病就医的过程中,那么会产生一定的影响,因为产生的医疗费用,就需要你自付来进行支付了,毫无疑问,就会对自己看病就医产生一定的经济压力。除此之外呢,还要注意的是医保中断三个月以上,那么就会设置3~6个月不等的固定等待期,每个地区的要求不同,而且在等待期内也无法享受到医保的报销,所以医疗保险中断时间一旦超过三个月,对自己的影响还是比较大的,所以说不能够轻易的去中断。
养老保险:对于职工养老保险这一块,如果在社保中断缴费以后即便是他不会清0,但是它的影响主要体现在不能够连续缴费,从而导致社保出现了中断缴费,最终自身的累计缴费年限会变得更短一些,那么这种情况下最直接的影响就是今后养老金的待遇水平会变得更低,但是如果说你具备了法定的退休条件,比如说满足15年或者20年以上的最低缴费年限,也依然是能够办理退休的。
生育保险:大多要求连续缴费满一定期限(如6个月)才能报销,断交可能影响报销资格。
住房公积金:住房公积金只能单位缴纳,不能以个人名义缴纳,因此一旦辞职,除非新工作马上续上,否则一定会停交的。停交住房公积金不会有什么后果,这笔钱还是在你的公积金账户里,当满足相关条件时就可以取出来。
退休金计算方法:
退休金分为三个部分,分别是基础养老金、个人账户养老金和过渡性养老金,这三种养老金的计算方法为:
基础养老金计算公式为:(全省上年度在岗职工月平均工资+本人指数化月平均缴费工资)÷2×缴费期限×1%。
基础养老金的计算公式为:(参保人员退休时上一年度当地职工月平均工资+本人指数化月平均缴费工资)÷2×个人累计缴费年限×1%。这一公式考虑了当地职工平均工资水平、个人缴费工资水平以及缴费年限,体现了养老金的公平性和激励性。
个人账户养老金=退休时个人账户储存额÷本人退休年龄相对应的计发月数。
个人账户储存额:你在工作期间每月缴纳的养老保险金,以及它所产生的利息。
计发月数:这是一个假设值,表示你预计能领取养老金的时间。比如60岁退休的计发月数为139个月,而50岁退休的计发月数为195个月。
参保人员在达到法定退休年龄时累计缴费满十五年的,能够按月领取基本养老金。累计缴费不足十五年的,可以缴费至满十五年,也可以转入新型农村社会养老保险或者城镇居民社会养老保险。建立基本养老金正常调整机制,并根据职工的平均工资增长、物价上涨情况,可适时地提高基本养老保险待遇水平。
灵活就业社保几个月不交就作废了吗?
灵活就业人员社保一般可以连续3个月不交的,然后视为断缴。断缴影响如下:
社保断缴
根据法规,如果灵活就业人员未在时间内办理参保手续,或连续中断缴费三个月,这将被视为中断参保。在中断后办理参保手续并连续缴费满6个月后,方可再次享受医保待遇。然而,如果在中断后的3个月内及时补缴,那么从补缴的次月起就可以恢复医保待遇。
社保断缴的影响
养老保险是累计计算的,断缴不会对之前已经缴纳的养老保险产生影响,也不会清0。但断缴会影响退休后的养老金待遇,因为缴费年限越长,领取的养老金就越多。其他险种:如生育保险、工伤保险等,都需要连续缴纳一定的时间才能享受待遇。断缴会影响到这些险种的待遇享受。
医疗保险:社保一旦断缴,从断缴的第二个月开始,灵活就业人员就无法享受医保待遇。断缴超过3个月后,即使在续保时,也会有3个月的等待期,期间同样无法享受医保。此外,医疗保险的累计缴费年限也会受到影响,进而影响到退休后的医保待遇。
避免社保断缴的建议对于灵活就业人员来说,应尽量避免社保断缴。如果因某些原因无法继续缴纳社保,可以选择以个人的身份继续参保或者以城乡居民的身份参保。这样虽然待遇会低于职工社保,但至少可以保持社保的连续性,避免断缴带来的各种影响。
温馨提示:本数据仅供参考!具体需以当地有关法规为准!