2024四平4050补贴主要针对的是年龄在40岁以上的女性和50岁以上的男性,这些人群通常因为年龄较大而面临就业困难。
“4050人员”是国对大龄就业困难人员的一种称呼,指的是女性年满40岁,男性年满50岁的人员,那么四平4050灵活就业社保补贴标准是多少钱?四平4050社保补贴条件是什么?接下来随新社通APP小编了解一下最新资讯。
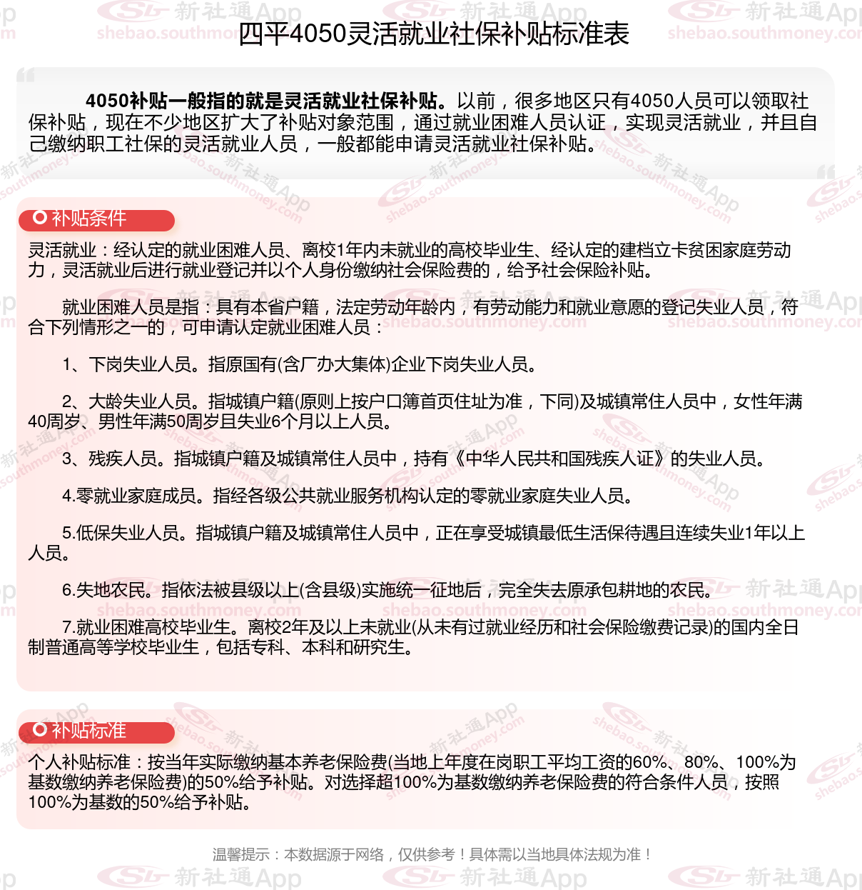
一、2023-2024年四平4050社保补贴标准,最新领取条件来了

二、四平4050灵活就业社保补贴怎么申请,来了解一下
1、四平灵活就业人员社保补贴申请条件
持有四平本市户籍,并在法定劳动年龄内从事灵活就业。
以灵活就业人员身份参加城镇职工社会保险。
符合以下条件之一的人员:
办理失业登记并被认定为就业困难人员后,实现灵活就业的人员。
灵活就业后进行就业登记并缴纳社会保险费的离校2年内未就业的高校毕业生。
毕业5年内自主创业、已进行就业登记并缴纳社会保险费的高校毕业生。
2、四平灵活就业人员社保补贴申请流程
线下办理:
前往户籍地或常住地所在社区进行受理。
提交相关材料,包括:《灵活就业人员社会保险补贴申请表》、申请人社保卡、申请人户口本、营业执照(个体工商户需提供)等。
基层相关部门受理、核实后,按参保地分别提交至市、县(区)就业部门审核。
经同级人社部门同意后向同级申请资金,并拨付补贴资金到申请人社保卡。
线上办理(以某地区为例):
登录网址:当地人社局网站。
进行个人办事(新用户请先注册)。
依次选择:就业创业 → 就业援助 → 就业困难人员社会保险补贴申领 → 网上办理。
按参保地选择对应的经办机构,并按有关提示正确填写信息,上传相关材料。
审核通过后,补贴资金将直接拨付到申请人社保卡。
3、四平灵活就业人员社保补贴申请注意事项
申请人需确保所提交的材料真实有效,如有虚假,将取消申请资格并承担相应法律责任。
申请人应关注方案变化,及时了解最新方案要求,确保申请流程顺利进行。
申请人应妥善保管相关证明材料,以备不时之需。
如遇问题或困难,申请人可咨询当地社保局或人社部门,寻求帮助。
请注意,以上信息仅供参考,具体申请条件和流程可能因地区而异,建议在实际申请前咨询当地社保局或人社部门获取详细信息。
三、四平不可以领取灵活就业4050社保补贴的六类人:
四平不可以领取灵活就业4050社保补贴的六类人:
1、未以灵活就业人员身份交社保;
2、非就业困难人员;
3、超出自住房,有多余商品房或车辆;
4、超出法定退休年龄的;
5、未失业登记;
6、农村户口。
三类人符合领取灵活就业4050社保补贴的标准:贫困户、低保对象、重度残疾人等三类主要就业困难人员。
不过,符合特殊情况的部分农村户口人员是可以申请的,具体要咨询当地社保部门了。
四、?四平社保断交的影响有以下几点:
社保断交是指参保人员由于某种原因,如失业、经济困难、工作变动等,在一定时期内停止缴纳社保费用的行为。社保断交会对个人产生一定的影响,以下是一些可能的影响:
1、退休金减少:社保的累计缴费年限是计算退休金的重要因素之一。如果断交时间过长,可能会导致累计缴费年限减少,进而影响到退休金的发放金额。
2、缴费金额增加:由于每年在岗平均工资都在增加,社保的缴费基数也会相应增加。如果断交后再继续缴费,可能需要按照更高的基数进行缴费,导致缴费金额增加。
3、影响基本养老金增长:每年退休基本养老金增长有定额调整、挂钩调整和高龄倾斜等,其中挂钩调整与缴费年限挂钩。如果断交,可能会影响到每年的基本养老金增长。
4、影响身故抚恤金:对于参保人员去世后的家属,可以根据其缴费年限和缴费金额等因素领取身故抚恤金。如果断交,可能会影响到身故抚恤金的发放。
5、影响灵活就业人员社保补贴:对于符合一定条件的灵活就业人员(如4050人员、重度残疾人、低保户等),会给予一定的社保补贴。如果中断养老金缴费,可能无法申请这些补贴。
针对社保断交的情况,参保人员可以根据自身情况选择补缴或继续缴费。如果条件允许,建议及时补缴,以确保社保的累计缴费年限和缴费金额满足要求,从而保证自己的权益。同时,也可以咨询当地社保局或相关机构,了解具体的补缴方案和操作流程。
以上就是四平4050灵活就业社保补贴的相关内容,欢迎关注新社通/下载新社通APP了解更多五险一金专业资讯。