2024白城4050补贴主要针对的是年龄在40岁以上的女性和50岁以上的男性,这些人群通常因为年龄较大而面临就业困难。
“灵活就业4050社保补贴”是指灵活就业困难人员社保补贴。该方案是对就业困难人员灵活就业后办理了就业登记手续并参加社会保险的,给予社会保险补贴。那么白城4050灵活就业困难人员社保补贴标准是多少?白城4050社保补贴需要符合什么条件?接下来随新社通APP小编了解一下最新资讯。
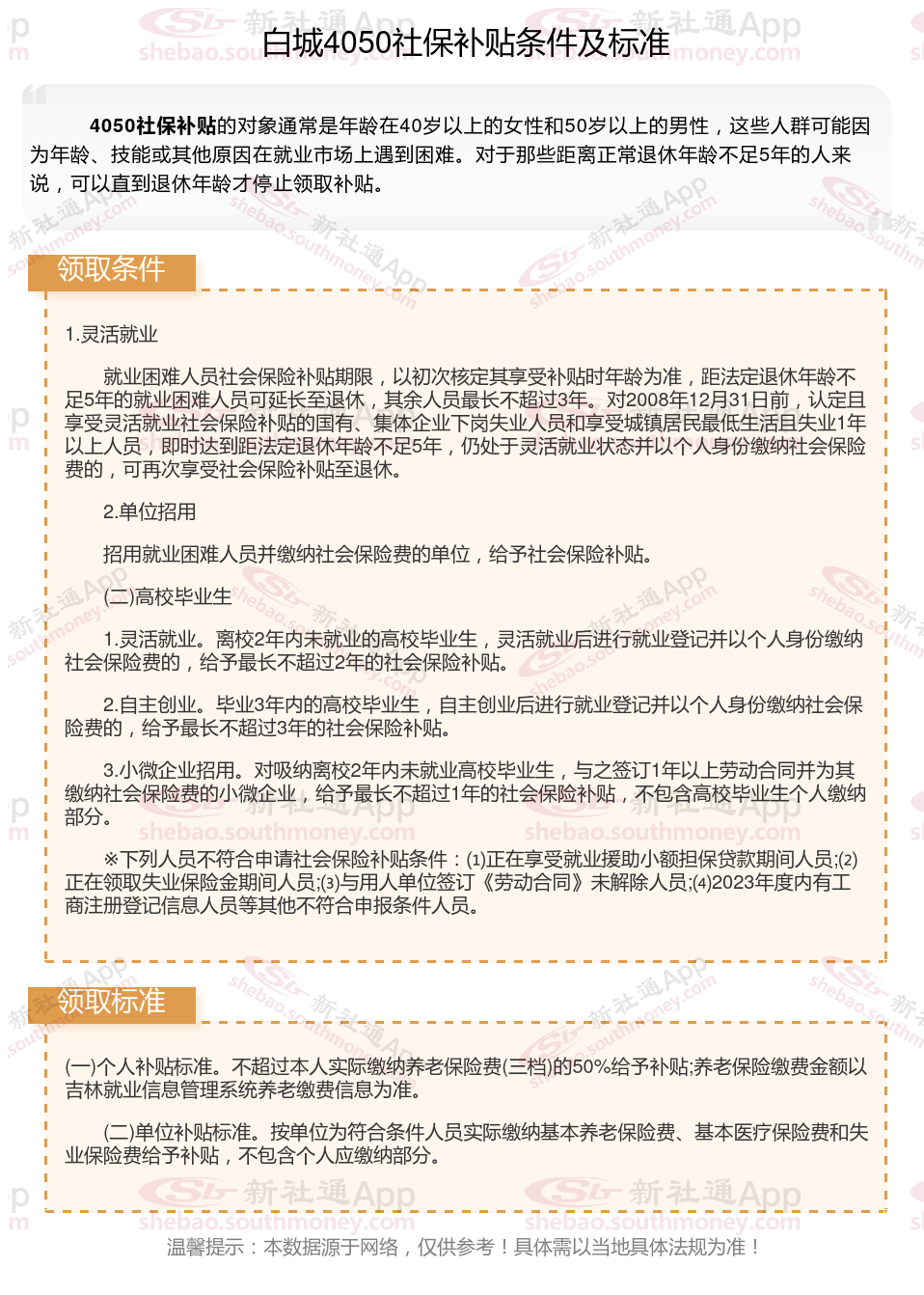
一、白城4050社保补贴标准及条件2023-2024年

二、白城灵活就业4050社保补贴申请流程:
申请流程:(1)符合领取条件的灵活就业人员向街道劳保机构申报就业,并凭《再就业优惠证》、社会保险缴费凭证等相关材料,向街道劳保机构提出社会保险补贴申请;
(2)街道劳保机构核实灵活就业人员的就业情况,出具灵活就业证明,并为其向当地县级以上劳保部门申请社会保险补贴;
(3)经劳保部门审核、财部门复核后,将补贴资金直接支付给本人;社会保险补贴标准按灵活就业人员实际缴纳社会保险费的一定比例计算。具体补贴方法由各、自治区、直辖市根据《资金管理通告》制定。
三、农村户口能领4050补贴吗?
为什么很多农村户口的朋友无法领取4050补贴?主要原因是,需要是认证的就业困难人员。
一般情况下,只有城镇户籍的人口才会被认定为就业困难人员,所以农村户口的朋友,即使自己缴纳了城镇职工社保,也无法认定为就业困难人员,那么也就不能申请4050补贴,一般来说,只有失地农民等可以申领补贴。
当然,各地区具体执行方法有所不同,需要办理的朋友可以到当地的社保部门了解详细办理要求。
最后提醒大家,目前我国的灵活就业社保补贴并不是统一的,所以各地的补贴领取条件、标准、方式等的差异都比较大,有些地区甚至可能没有相关法规,因此大家一定要以当地公布为准。
四、白城不可以领取灵活就业4050社保补贴的六类人:
白城不可以领取灵活就业4050社保补贴的六类人:
1、农村户口;
2、非就业困难人员;
3、超出自住房,有多余商品房或车辆;
4、超出法定退休年龄的;
5、未失业登记;
6、未以灵活就业人员身份交社保。
三类人符合领取灵活就业4050社保补贴的标准:贫困户、低保对象、重度残疾人等三类主要就业困难人员。
不过,符合特殊情况的部分农村户口人员是可以申请的,具体要咨询当地社保部门了。
以上就是白城4050灵活就业社保补贴的相关内容,欢迎关注新社通/下载新社通APP了解更多五险一金专业资讯。