2024四平灵活就业4050社保补贴是一项面向特定年龄段的就业困难人群的社会保险补贴。
“灵活就业4050社保补贴”是指灵活就业困难人员社保补贴。该方案是对就业困难人员灵活就业后办理了就业登记手续并参加社会保险的,给予社会保险补贴。那么四平4050灵活就业困难人员社保补贴标准是多少?四平4050社保补贴需要符合什么条件?接下来随新社通APP小编了解一下最新资讯。
一、四平灵活就业4050社保补贴怎么申请
申请流程:(1)符合领取条件的灵活就业人员向街道劳保机构申报就业,并凭《再就业优惠证》、社会保险缴费凭证等相关材料,向街道劳保机构提出社会保险补贴申请;
(2)街道劳保机构核实灵活就业人员的就业情况,出具灵活就业证明,并为其向当地县级以上劳保部门申请社会保险补贴;
(3)经劳保部门审核、财部门复核后,将补贴资金直接支付给本人;社会保险补贴标准按灵活就业人员实际缴纳社会保险费的一定比例计算。具体补贴方法由各、自治区、直辖市根据《资金管理通告》制定。
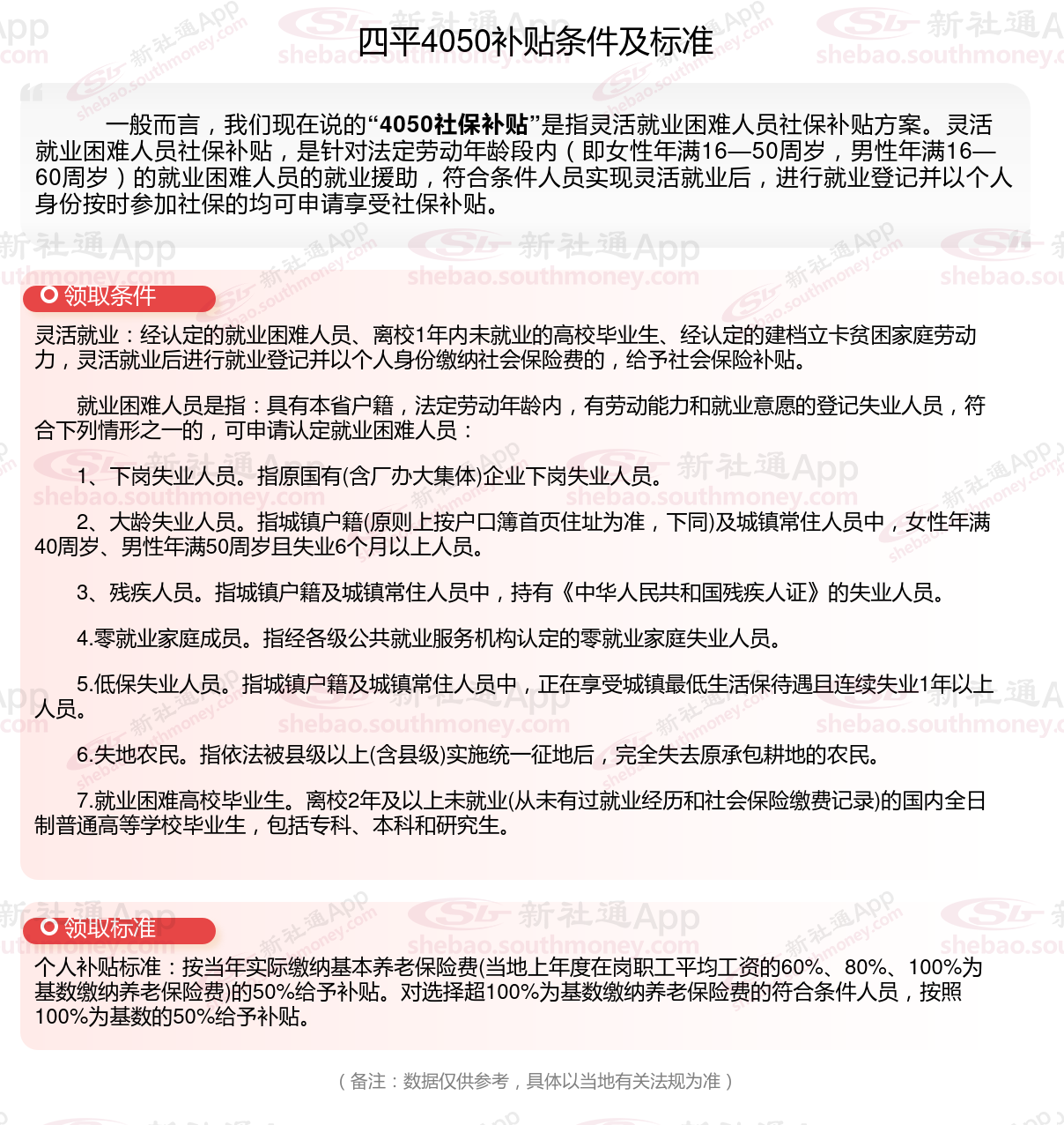
二、四平灵活就业4050社保补贴标准及条件是什么

三、失业金和4050补贴能同时领取吗?
缴纳失业保险费的人员失业后,没有了工作可以申请失业金。
同时,社保缴费面临中断,如果不想中断社保缴费,在没有找到新工作前,只能以灵活就业身份继续缴纳社保费。
继续缴费后,如果还符合4050补贴其他条件,可以申领社保补贴。
这样就可能面临一个问题:如果既申请了失业金,又申请了社保补贴,就有可能同时领取这两份钱。
问题的关键是:现在的方案允许同时领取这这份钱吗?
答案是,各地要求不一样,有的地区允许同时领。
有些地区法规,领取失业金后,就不能领取社保补贴,在审核环节发现有失业金领取记录,社保补贴就直接审核拒绝。
四、四平灵活就业4050社保补贴在哪办理
四平灵活就业4050社保申请可以在户口所在地乡镇、街道(开发委)所属社区(村)办理。
1.申请资料:《再就业优惠证》或《就业失业登记证》原件及复印件、身份证复印件、灵活就业证明1份、《审核认定表》一式两份、银行出具的加盖公章的缴纳社会保险费单据。
2.申请地点:到户口所在地乡镇、街道(开发委)所属社区(村)办理申报登记手续。
3.申请时间:2-4月。
以上就是四平4050灵活就业社保补贴的相关内容,欢迎关注新社通/下载新社通APP了解更多五险一金专业资讯。