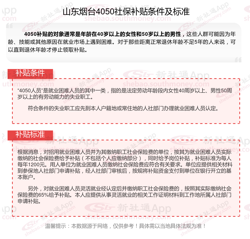
2025山东烟台4050补贴主要针对的是年龄在40岁以上的女性和50岁以上的男性,这些人群通常因为年龄较大而面临就业困难。
“4050人员”是国对大龄就业困难人员的一种称呼,指的是女性年满40岁,男性年满50岁的人员,那么山东烟台4050灵活就业社保补贴标准是多少钱?山东烟台4050社保补贴条件是什么?接下来随新社通APP小编了解一下最新资讯。
一、山东烟台4050灵活就业社保补贴怎么申请,来了解一下
1、山东烟台4050社保补贴申请条件
首先,需要确保自己符合申请社保补贴的条件。一般来说,这些条件可能包括:
年满40周岁的女性或年满50周岁的男性(部分地区可能要求女性满45周岁,男性满55周岁)。
必须是自己交社保的就业困难群体,包括下岗失业人员等。
参加了社保并按时交费,没有断交。
提供就业困难的证明材料。
要有灵活就业登记且登记时间满一年以上。
名下没有营业执照,因为个体工商户不属于灵活就业人员的范畴。
请注意,不同地区的领取年龄、领取标准以及领取时间法规可能有所不同,具体以当地方案为准。
2、山东烟台灵活就业人员社保所需材料
在申请社保补贴时,需要准备以下材料:
身份证。
社保卡。
户口本。
就业失业登记证(部分地区可能需要)。
灵活就业社会保险补贴申请表。
就业困难的证明材料(如失业证、下岗证等)。
灵活就业登记证明(登记时间需满一年以上)。
如果是有雇主的灵活就业人员,还需要提供雇主营业执照复印件(雇主为个体工商户需提供)或雇佣协议复印件(雇主不属于个体工商户者需提供)。高校毕业生自主创业的需要提供毕业证书和营业执照。
3、山东烟台4050补贴选择申请方式
灵活就业人员可以选择线上或线下方式进行申请:
线上申请:大多数地区都开通了线上申请渠道,申请人可以通过网站、手机APP等途径进行申请。在申请过程中,需要填写个人信息、就业信息、收入情况等,并上传相关证明材料。提交申请后,系统会自动进行初步审核,审核通过后进入下一步。
线下申请:对于不熟悉网络操作的申请人,可以选择线下申请。前往山东烟台当地社保局或人社部门,填写申请表并提交相关证明材料。工作人员会对申请材料进行审核,审核通过后进入下一步。
4、审核与公布
提交申请后,相关部门会对申请人的材料进行审核。审核过程中,可能会要求申请人补充材料或进行面试。审核通过后,申请人的信息会进行公布,一般公布期为7天。公布期间,如有异议,相关部门会进行核实。
5、领取补贴
公布期结束后,如无异议,申请人即可领取4050灵活就业补贴。补贴金额根据当地方案和申请人的实际情况而定,一般会按月或按季发放。领取补贴时,申请人需要携带有效身份证明,并签字确认领取金额。
6、注意事项
申请人需确保所提交的材料真实有效,如有虚假,将取消申请资格并承担相应法律责任。
申请人应关注方案变化,及时了解最新方案要求,确保申请流程顺利进行。
申请人应妥善保管相关证明材料,以备不时之需。
如遇问题或困难,申请人可咨询当地社保局或人社部门,寻求帮助。
希望以上信息能对您有所帮助。如果您在申请过程中遇到任何问题,建议您及时咨询当地社保局或人社部门的工作人员。
二、2023-2024年山东烟台4050社保补贴标准,最新领取条件来了

三、山东烟台不可以领取灵活就业4050社保补贴的六类人:
山东烟台不可以领取灵活就业4050社保补贴的六类人:
1、未以灵活就业人员身份交社保;
2、非就业困难人员;
3、超出自住房,有多余商品房或车辆;
4、超出法定退休年龄的;
5、未失业登记;
6、农村户口。
三类人符合领取灵活就业4050社保补贴的标准:贫困户、低保对象、重度残疾人等三类主要就业困难人员。
不过,符合特殊情况的部分农村户口人员是可以申请的,具体要咨询当地社保部门了。
四、?山东烟台社保断交的影响有以下几点:
社保断交是指参保人员由于某种原因,如失业、经济困难、工作变动等,在一定时期内停止缴纳社保费用的行为。社保断交会对个人产生一定的影响,以下是一些可能的影响:
1、退休金减少:社保的累计缴费年限是计算退休金的重要因素之一。如果断交时间过长,可能会导致累计缴费年限减少,进而影响到退休金的发放金额。
2、缴费金额增加:由于每年在岗平均工资都在增加,社保的缴费基数也会相应增加。如果断交后再继续缴费,可能需要按照更高的基数进行缴费,导致缴费金额增加。
3、影响基本养老金增长:每年退休基本养老金增长有定额调整、挂钩调整和高龄倾斜等,其中挂钩调整与缴费年限挂钩。如果断交,可能会影响到每年的基本养老金增长。
4、影响身故抚恤金:对于参保人员去世后的家属,可以根据其缴费年限和缴费金额等因素领取身故抚恤金。如果断交,可能会影响到身故抚恤金的发放。
5、影响灵活就业人员社保补贴:对于符合一定条件的灵活就业人员(如4050人员、重度残疾人、低保户等),会给予一定的社保补贴。如果中断养老金缴费,可能无法申请这些补贴。
针对社保断交的情况,参保人员可以根据自身情况选择补缴或继续缴费。如果条件允许,建议及时补缴,以确保社保的累计缴费年限和缴费金额满足要求,从而保证自己的权益。同时,也可以咨询当地社保局或相关机构,了解具体的补缴方案和操作流程。
以上就是山东烟台4050灵活就业社保补贴的相关内容,欢迎关注新社通/下载新社通APP了解更多五险一金专业资讯。