据新社通app数据显示,安阳灵活就业养老保险的缴费基数为:3579元。灵活就业人员参保缴费的比例为个人20%。
另外,需要注意的是,这些缴费标准可能会随着时间和方案的变化而调整。建议查阅相关消息或咨询当地社保部门。
(注:本文数据仅供参考,具体以当地缴费标准为准)
安阳自由职业者社保缴纳金额怎么计算?根据新社通app-社保缴费查询工具提供的最新数据如下:

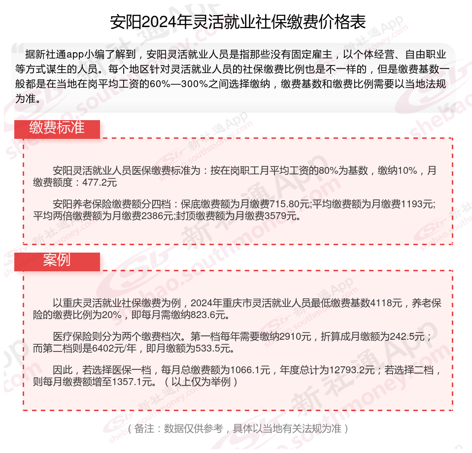
安阳灵活就业人员医保缴费标准为:按在岗职工月平均工资的80%为基数,缴纳10%,月缴费额度:477.2元
安阳养老保险缴费额分四档:保底缴费额为月缴费715.80元;平均缴费额为月缴费1193元;平均两倍缴费额为月缴费2386元;封顶缴费额为月缴费3579元。
温馨提示:本数据仅供参考!仅供参考和学习交流之用,不对您构成任何决策建议。具体需以当地有关法规为准!