自由职业社保的缴费要求则相对灵活,可以根据自身情况选择缴费基数和缴费比例,但同样需要达到一定的缴费年限才能享受相应的待遇。
那么,社保个体户缴费需要多少钱一个月呢?根据新社通app-社保缴费查询工具提供的2025社保缴费标准详情数据:

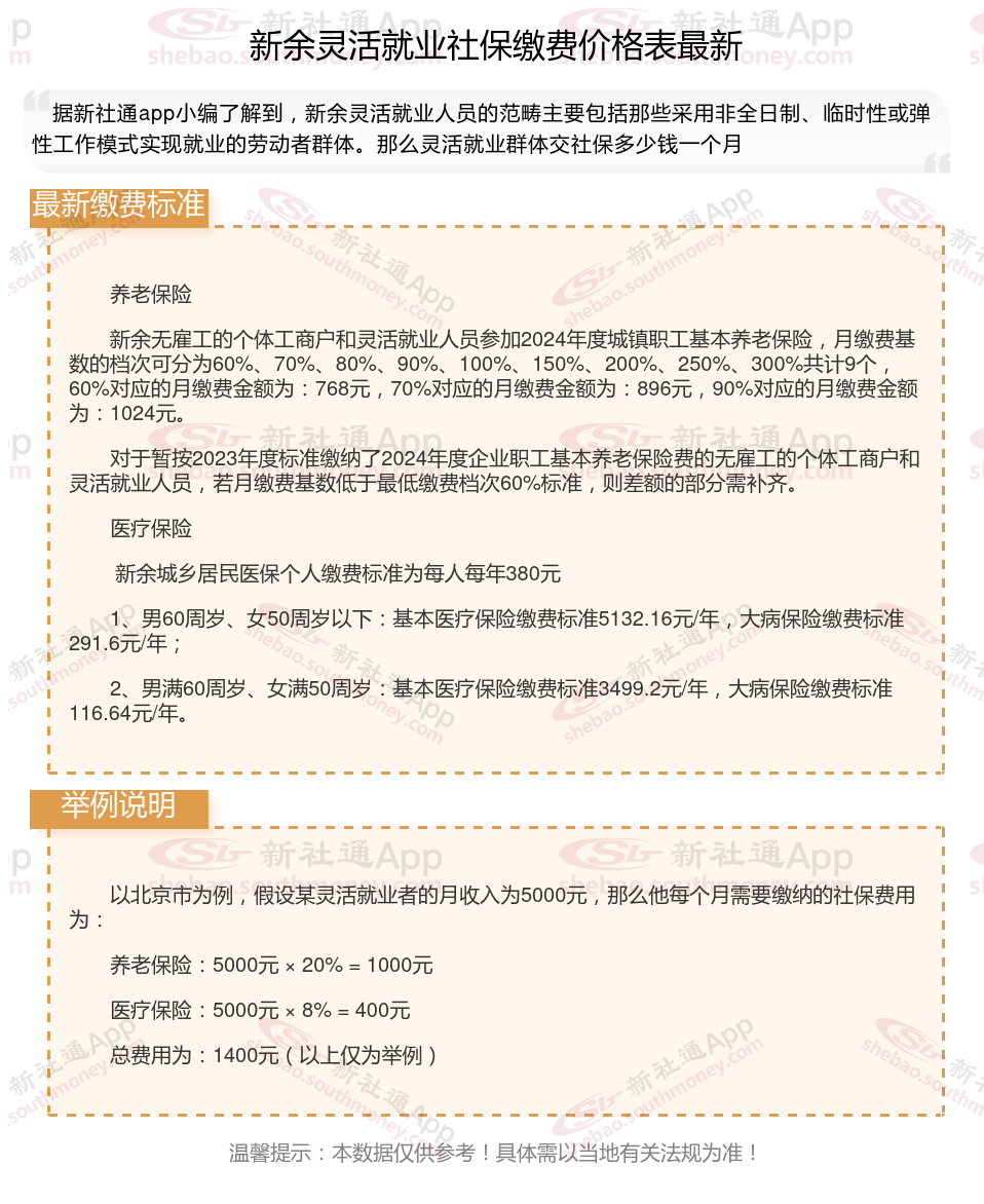
据新社通app数据显示,新余灵活就业养老保险的缴费基数为:3839元。灵活就业人员参保缴费的比例为个人20%。
另外,需要注意的是,这些缴费标准可能会随着时间和方案的变化而调整。建议查阅相关消息或咨询当地社保部门。
(注:本文数据仅供参考,具体以当地缴费标准为准)