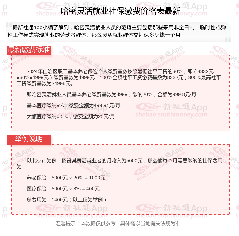
据新社通app数据显示,哈密灵活就业养老保险缴费基数2024-2025年最新标准如下:
最低缴费基数:4999元;
个人缴费比例:20%;
(注:本文数据仅供参考,具体以当地缴费标准为准)
个人买社保一个月费用要交多少钱?根据新社通app-社保缴费查询工具提供的2025社保缴费标准详情数据如下:

退休金和哪些因素有关?
个人缴费指数影响个人账户养老金。缴费指数越高,个人账户余额也会更高,进而提升养老金水平。同时,个人账户储存额也直接影响养老金的多少,储存额越高,养老金越多。
退休年龄:每个退休年龄的计发月数都不一样,根据退休年龄来确定计发月数,计算个人账户养老金,
城镇人口平均预期寿命也是计算退休工资时需要考虑的因素之一。预期寿命越长,意味着个人领取退休工资的年限可能更长,因此会影响退休工资的发放标准。
当地职工平均工资对退休金的影响主要体现在基础养老金的计算上。一般来说,当地职工平均工资越高,基础养老金的数额也会相应提高。
温馨提示:本数据源于网络,仅供参考!具体需以当地具体法规为准!