据新社通app数据显示,厦门灵活就业养老缴费基数明细如下:
养老缴费缴费基数为:4212元;
个人缴费比例:20%;
(注:本文数据仅供参考,具体以当地缴费标准为准)
福建灵活就业社保缴费标准一览?根据新社通app-社保缴费查询工具提供的最新数据如下:

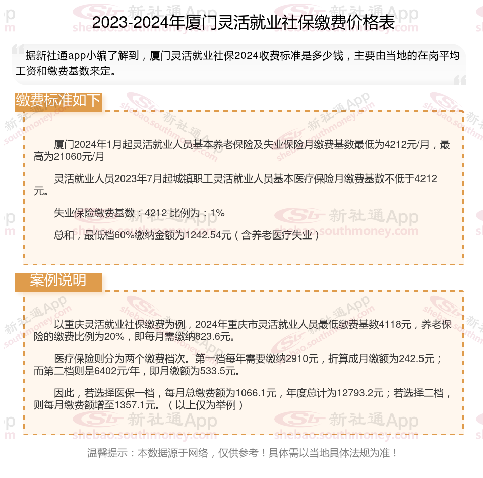
厦门2024年1月起灵活就业人员基本养老保险及失业保险月缴费基数最低为4212元/月,最高为21060元/月
灵活就业人员2023年7月起城镇职工灵活就业人员基本医疗保险月缴费基数不低于4212元。
失业保险缴费基数:4212 比例为:1%
总和,最低档60%缴纳金额为1242.54元(含养老医疗失业)
(备注:数据仅供参考,具体以当地有关法规为准)