灵活就业者每个月需要缴纳的社保费用主要取决于当地的月平均工资以及所选择的社保项目。一般来说,灵活就业者可以选择参加养老保险和医疗保险。灵活就业者在参加养老保险时,需要按照在岗职工月平均工资的20%缴纳基本养老保险费。例如,如果当地的月平均工资为5000元,那么灵活就业者每个月需要缴纳1000元(5000元*20%)作为养老保险费用。医保一般是按当地上年度月平均工资的4.2%缴纳基本医疗保险费。以月平均工资5000元为例,灵活就业者每个月需要缴纳210元(5000元*4.2%)作为医疗保险费用。
那么,灵活就业者社保,要交多少钱?根据新社通app-社保缴费查询工具提供的2025社保缴费标准详情数据:

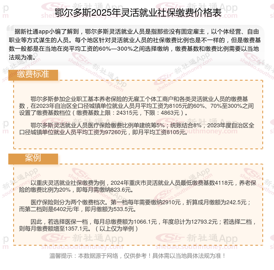
据新社通app数据显示,鄂尔多斯灵活就业养老保险最低缴费基数为:4863元;个人的缴费比例分别为:20%;
个人缴费金额:972.6元。
(注:本文数据仅供参考,具体以当地缴费标准为准)
养老保险:确保退休后的生活来源缴纳社保的个人在退休后,可以享受到每月领取退休金的福利。退休金是根据个人在职时缴纳的社保费用和年限来计算的,可以确保退休后的基本生活来源。
工伤保险:工伤保险主要用于支付工伤医疗费用、生活护理费、伤残补助以及伤残津贴等,为因工作受伤的劳动者提供必要的经济支持。
失业保险:在失业期间,参保人员可以领取失业保险金,以应对失业期间的经济压力。
生育保险:就是指女性生育时可以报销因生育产生的医疗费用,产假期间还能领取生育津贴。由单位缴费,职工个人不缴纳。
医疗保险:用于支付参保人在患病期间的医疗费用,减轻个人医疗支出压力。包括基本医疗保险和大病医疗保险两部分。