据新社通app数据显示,鹤岗灵活就业人员养老保险缴费基数2024-2025年最新标准如下:
缴费基数下限暂按不低于4206元/月执行。按照个人20%的缴费费率,个人养老保险缴费金额低于841.2元/月。
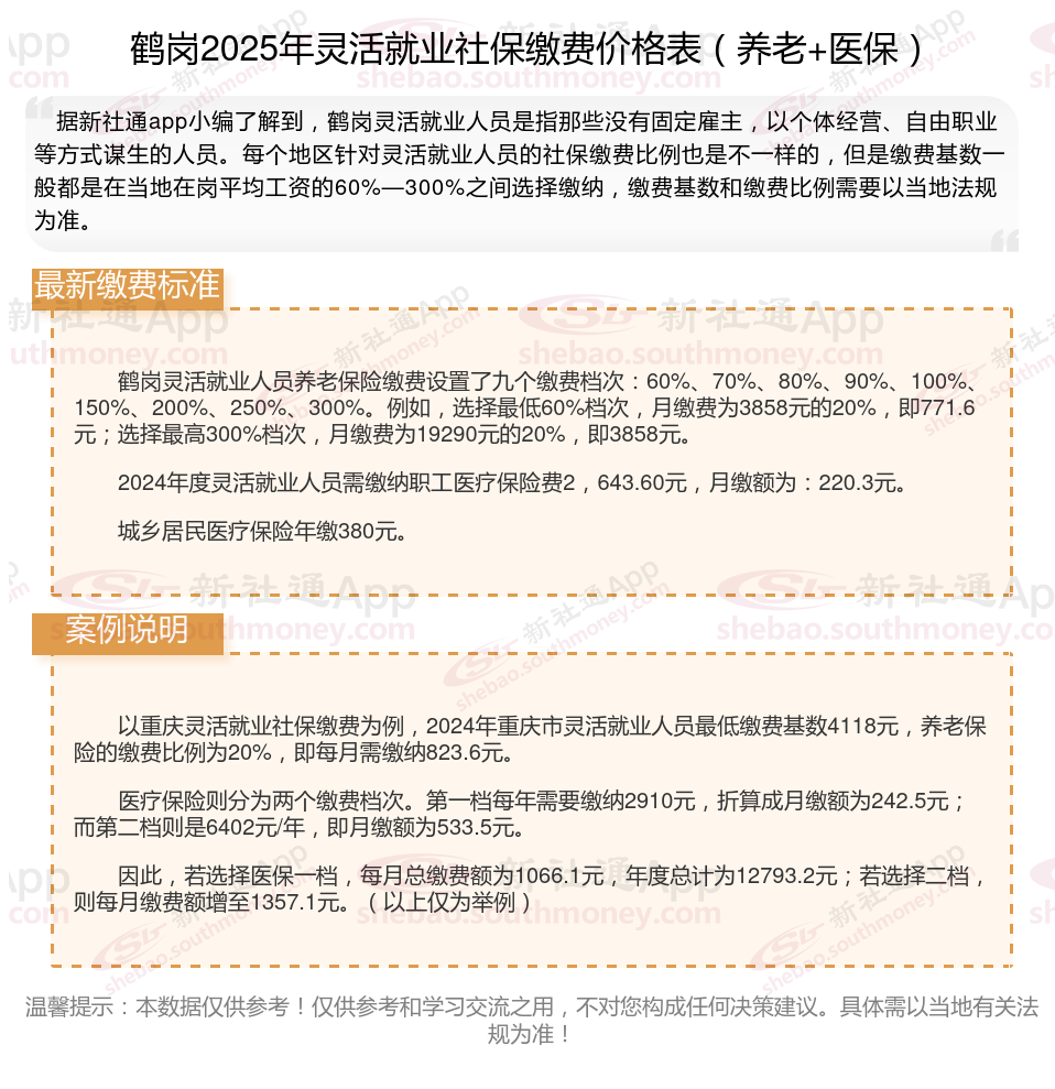
(注:本文数据仅供参考,具体以当地缴费标准为准)
自己社保一个月多少钱?根据新社通app-社保缴费查询工具提供的2025社保缴费标准详情数据如下:

社保要交满多少年才能领养老金?
累计缴满15年即可,不过要等到退休后才能领取。而且社保是多缴多得的,缴的越多、越久,退休后能领的养老金就越多。实际上目前我国法规的养老保险最低累计缴费年限是达到,15周年,无论是职工养老保险也好还是城乡居民养老保险也好它的最低缴费年限,都是15周年。
养老保险待遇支出包括按要求支付给参保城乡居民的基础养老金和个人账户养老金,以及丧葬补助金。基础养老金指按要求计发标准,由各级地方为符合待遇领取条件的参保城乡居民全额予以补助的养老金待遇。
温馨提示:本数据源于网络,仅供参考!具体需以当地具体法规为准!