据新社通app数据显示,德阳灵活就业养老保险缴费基数2024-2025年最新标准如下:
最低缴费基数:4511元;
个人缴费比例:20%;
(注:本文数据仅供参考,具体以当地缴费标准为准)
德阳社保缴费多少钱?下表是2024-2025年德阳社保费用明细参考,根据新社通app-社保缴费查询工具提供的最新数据如下:

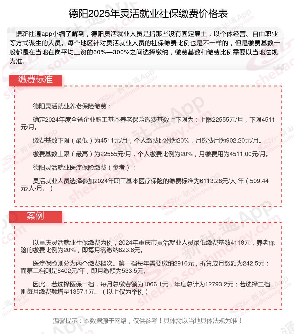
德阳灵活就业养老保险缴费:
确定2024年度全省企业职工基本养老保险缴费基数上下限为:上限22555元/月,下限4511元/月。
缴费基数下限(最低)为4511元/月,个人缴费比例为20%,月缴费用为902.20元/月。
缴费基数上限(最高)为22555元/月,个人缴费比例为20%,月缴费用为4511.00元/月。
德阳灵活就业医疗保险缴费(参考):
灵活就业人员选择参加2024年职工基本医疗保险的缴费标准为6113.28元/人·年(509.44元/人·月。)
》》还不知道自己社保缴纳明细吗?点击新社通app社保计算器,查询所在城市社保缴费明细!
新社通app数据所得,数据仅供参考。
灵活就业社保通常允许灵活就业者在一定范围内自主选择,以适应他们不同的经济状况和需求。
养老保险个人可以补交吗?
个人养老金是可以补交的,但具体补交方案和法规可能因地区、保险类型以及个人情况而有所不同。以下是对个人养老金补交方案的详细介绍:
养老保险补交条件是怎样的?
因单位原因未按时足额缴纳:
如果用人单位未在法定时间内为员工缴纳养老保险,员工有权要求单位进行补交。
单位应承担补交费用,并可能还需支付滞纳金。
达到法定退休年龄时缴费年限不足:
在达到法定退休年龄时,如果养老保险缴费年限不足,在符合一定条件下,个人可以选择补交以满足领取养老金的条件。
补交方式是这样的:
一次性补交:这种方式通常适用于特定的人群和情况,如一些地区对于在社保制实施前就已经参加工作的人员,在达到退休年龄时缴费年限不足的,可以一次性补交。
分期补缴:按照一定的期限和金额逐步完成补缴。
综上所述,个人养老金在一定条件下是可以补交的,但具体补交方案、流程、标准和注意事项可能因地区而异。因此,在办理补交手续前,可以咨询当地社保经办机构或相关部门以获取准确信息。
温馨提示:本数据仅供参考!具体需以当地有关法规为准!