社保个人交需要多少钱一个月?根据新社通app-社保缴费查询工具提供的2025社保缴费标准详情数据如下:

灵活就业社保养老保险缴费比例一般为20%,医疗保险缴费比例则根据当地法规而定。
据新社通app数据显示,2024-2025年四川攀枝花灵活就业人员养老保险的缴费标准是根据缴费基数来确定的:
个人养老保险缴费比例为20%,缴费基数的下限为4511元。
(注:本文数据仅供参考,具体以当地缴费标准为准)
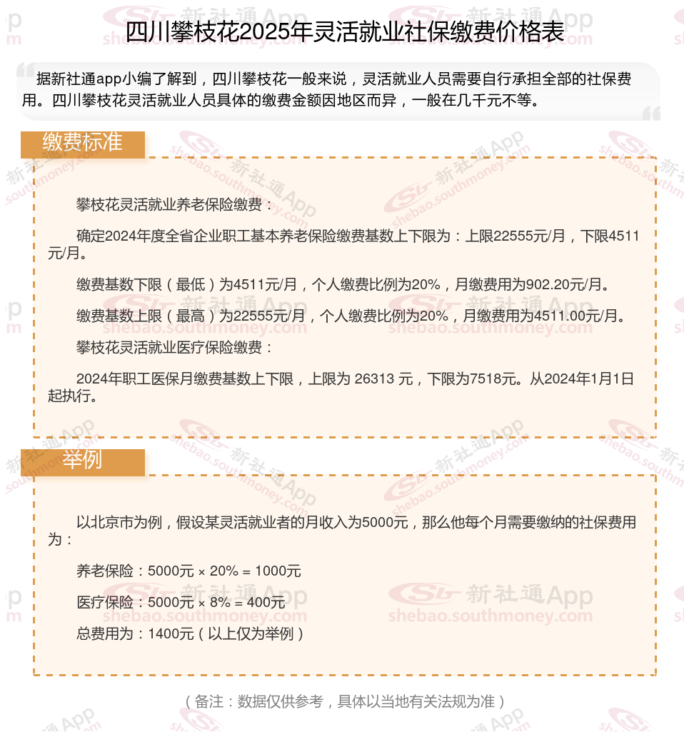
社保个人交需要多少钱一个月?根据新社通app-社保缴费查询工具提供的2025社保缴费标准详情数据如下:

灵活就业社保养老保险缴费比例一般为20%,医疗保险缴费比例则根据当地法规而定。
据新社通app数据显示,2024-2025年四川攀枝花灵活就业人员养老保险的缴费标准是根据缴费基数来确定的:
个人养老保险缴费比例为20%,缴费基数的下限为4511元。
(注:本文数据仅供参考,具体以当地缴费标准为准)