据新社通app数据显示,宁波灵活就业养老缴费基数明细如下:
养老缴费缴费基数为:4462元;
个人缴费比例:20%;
(注:本文数据仅供参考,具体以当地缴费标准为准)
宁波灵活就业人员社保每月交多少钱?根据新社通app-社保缴费查询工具提供的最新数据如下:

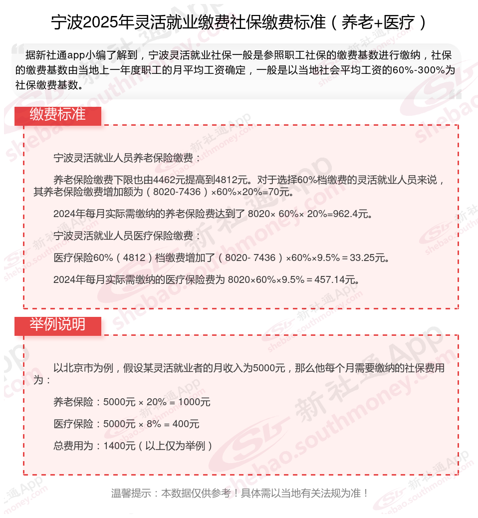
宁波灵活就业人员养老保险缴费:
养老保险缴费下限也由4462元提高到4812元。对于选择60%档缴费的灵活就业人员来说,其养老保险缴费增加额为(8020-7436)×60%×20%=70元。
2024年每月实际需缴纳的养老保险费达到了 8020× 60%× 20%=962.4元。
宁波灵活就业人员医疗保险缴费:
医疗保险60%(4812)档缴费增加了(8020- 7436)×60%×9.5%=33.25元。
2024年每月实际需缴纳的医疗保险费为 8020×60%×9.5%=457.14元。
社保断缴影响大,这些后果你知道吗?
失业保险、工伤保险、生育保险:这三种保险都是可以到了新单位后续上的,因此停交关系不大。
失业保险、工伤保险、生育保险:这三种保险都是可以到了新单位后续上的,因此停交关系不大。
医疗保险产生中断缴费现象,会对个人造成的影响有以下两部分。
(1)中断缴纳医疗保险期间,不能享受医疗保险待遇,也就是说无论你之前缴纳了医疗保险多少年,但是在中断缴费期间是不能享受医疗保险的所有报销待遇的。
(2)中断医疗保险缴费,还会影响你一生的缴费年限,相关法规缴纳医疗保险男不低于25年、女不低于20年,中断缴费有可能还会造成你不足累计年限的要求。
养老保险:养老保险断交是没有什么影响的,当然在退休前必须缴满15年,也就是180个月才可以领取养老金,当然也是多缴多得,所以我们还是尽量不要断交。
生育保险:生育保险和医疗保险一样,都是不能断缴超过3个月,超过3个月,超过三个月后缴纳年限则会重新开始计算,不过如果用户近几年没有生育计划,也不会有非常大的影响。
社保挂钩法规影响社保断缴对许多在一线城市例如北京、上海等,在涉及购房、购车以及积分入户有极大的影响。
首先,在一些一、二线城市,购房要求购房者需要连续缴纳一定时间的社保。例如,深圳购房者需要连续缴满社保5年,一旦社保断缴,将需要重新计算缴费时间。这意味着如果社保中断,购房者可能需要更长的时间才能符合购房的要求,增加了购房的难度。
其次,积分入户也对社保缴纳有一定要求。以北京为例,要求申请积分入户的申请人连续缴纳社保7年。如果社保中断,将无法满足积分入户的条件,可能会延迟或阻碍个人的入户计划。
此外,一些城市还要求了子女就学法规与社保缴纳有关。外地小孩想要在一些城市上学,父母需要连续缴纳一定时间的社保才能符合入学条件。
所以社保断缴对于许多与相关法规挂钩的重要生活事务都可能产生负面影响。因此,在选择离职或换工作时,需要仔细考虑社保连续性,以免影响未来的生活计划和机会。社保的稳定缴纳对于保证个人权益和获得各种法规福利非常关键。
个人是否能交社保呢?
可以自己缴纳社保的。
缴纳社保费方法:
1、凭身份证等有效证件到社会保险经办机构合作银行柜面缴纳;
2、直接到参保的社保经办机构缴纳;
3、通过社保经办机构或者合作银行推出的官网APP缴纳;
4、到合作银行或者社保经办机构推出的自助终端自助缴纳;
5、其他。
个人参加的社保为居民社保(包括新农合、新型农村社会养老保险、城镇居民基本医疗保险和城镇居民社会养老保险)和灵活就业社保(仅限于职工社保中的基本医疗保险和基本养老保险)。
城乡居民社保一年缴费一次,具体时间询问当地人社局;灵活就业社保可以选择按年缴纳或者按月缴纳,大部分灵活就业人员都是按月缴纳。
提示:若您想知道更多的社保缴纳明细,可点击下方使用查询社保计算器,新社通app还为您提供社保养老规划方案。
新社通社保计算器计算所得,数据仅供参考。
(备注:数据仅供参考,具体以当地有关法规为准)