据新社通app数据显示,菏泽灵活就业养老保险缴费基数2024-2025年最新标准如下:
最低缴费基数:4416元;
个人缴费比例:20%;
(注:本文数据仅供参考,具体以当地缴费标准为准)
菏泽灵活就业自己交社保一个月要交多少钱?交多久可以领?根据新社通app-社保缴费查询工具提供的最新数据如下:

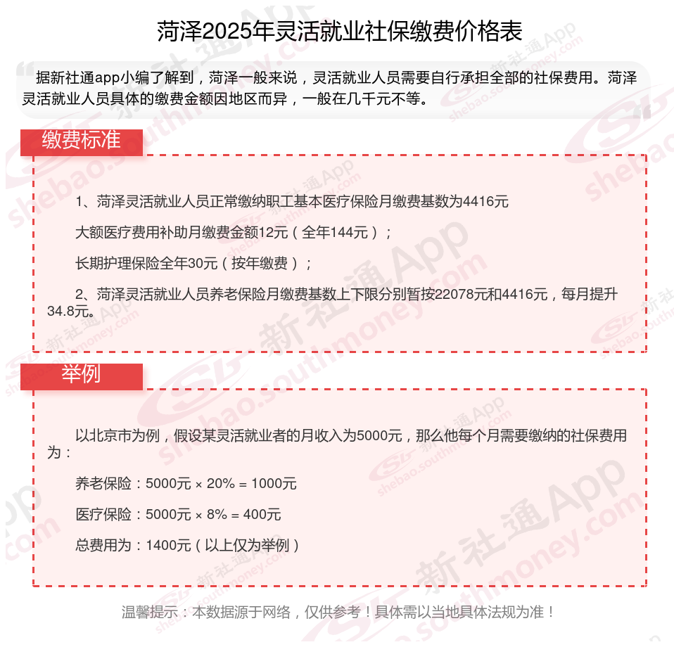
1、菏泽灵活就业人员正常缴纳职工基本医疗保险月缴费基数为4416元
大额医疗费用补助月缴费金额12元(全年144元);
长期护理保险全年30元(按年缴费);
2、菏泽灵活就业人员养老保险月缴费基数上下限分别暂按22078元和4416元,每月提升34.8元。
社保缴费基数是社会平均工资的60%至300%为缴纳基数,比如社会平均工资是1000元,缴纳的基数可以是600元至3000元。计算方法一般以上一年度本人工资收入为缴费基数。
养老金多久可以领的?
养老金的领取时间主要取决于个人的退休年龄、缴费年限以及是否符合当地的养老保险方案要求。以下是对养老金领取时间的详细介绍:
达到法定退休年龄:
男年满60周岁,女年满55周岁(或50周岁,具体视情况而定,如从事特殊工种或因病致残等可能有提前退休的法规)。
因伤残、疾病等原因丧失劳动能力且失去生活来源的,经县级农村社会养老保险经办机构批准,可以提前到男年满55周岁、女年满50周岁领取养老金。
缴费年限:
根据《中华人民共和国社会保险法》的法规,参加基本养老保险的个人,在达到法定退休年龄时,需要累计缴费满十五年,才能按月领取基本养老金。
人社部确切法规,从2025年1月1日至2029年12月31日,领取养老金的最低缴费年限为15年,方案并未发生改变。这意味着在这5年内退休的人员,只要社保累计缴费满15年,就能够按月领取退休金。
从2030年1月1日起,最低缴费年限将发生变化,每年增加6个月,直至2040年涨到20年。这一调整旨在应对人口老龄化挑战,增强养老基金的积累,使养老金体系更具可持续性。
养老金领取期限
一旦开始领取养老金,只要领取人还在世,就可以一直领取养老金,没有具体的领取年限限制。即使个人账户养老金已经用完,仍然会继续按照原标准计发。此外,个人养老金还会逐年根据社会在岗职工的月平均工资的增加而增长。
综上所述,养老金的领取时间主要取决于个人的退休年龄、缴费年限以及是否满足当地社保方案的其他相关要求。一旦满足这些条件,参保人员就可以向当地社保部门申请领取养老金。
温馨提示:本数据仅供参考!具体需以当地有关法规为准!