据新社通app数据显示,广东河源灵活就业养老缴费基数明细如下:
养老缴费缴费基数为:4190元;
个人缴费比例:20%;
(注:本文数据仅供参考,具体以当地缴费标准为准)
广东河源灵活就业自己交社保一个月要交多少钱?交多久可以领?根据新社通app-社保缴费查询工具提供的最新数据如下:

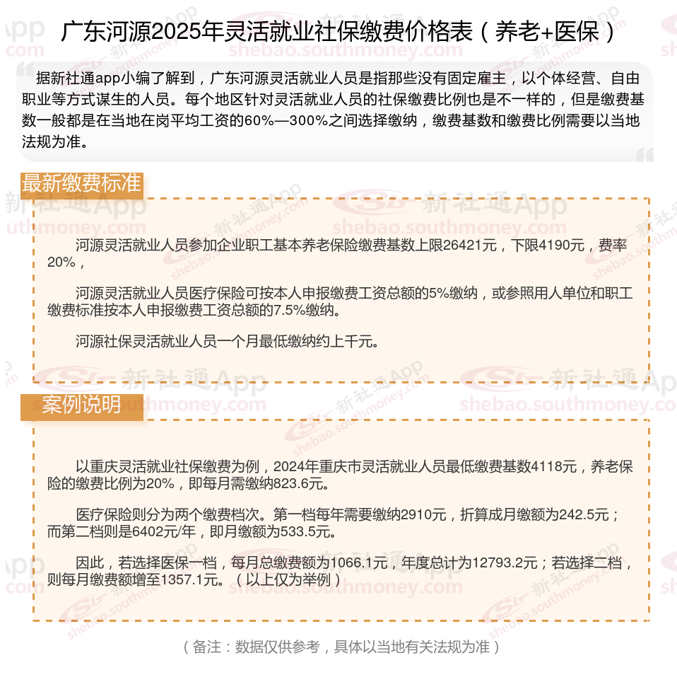
河源灵活就业人员参加企业职工基本养老保险缴费基数上限26421元,下限4190元,费率20%,
河源灵活就业人员医疗保险可按本人申报缴费工资总额的5%缴纳,或参照用人单位和职工缴费标准按本人申报缴费工资总额的7.5%缴纳。
河源社保灵活就业人员一个月最低缴纳约上千元。
社保的基数通常都是按照职工上一年度工资收入的月平均额确定的,根据要求,每年的1月开始,单位应该到社保机构确定社保缴费基数,如果用人单位没有按要求进行社保申报,缴费机构会按照上一年月缴费基数的110%确定社保缴费基数。
养老金领取条件:何时能领?
养老金的领取时间主要取决于个人的退休年龄、缴费年限以及是否满足当地社保方案的其他相关要求。以下是对养老金领取时间的详细介绍:
法定退休年龄
被保险人需要达到法定退休年龄才能开始领取养老金。一般来说,法定退休年龄为男性年满60周岁,女性年满55周岁(或50周岁,具体取决于工作性质和地区方案)。另外,因伤残、疾病等原因丧失劳动能力且失去生活来源的,经县级农村社会养老保险经办机构批准,可以提前到男年满55周岁、女年满50周岁领取养老金。
缴费年限:
根据《中华人民共和国社会保险法》第十六条的法规,参加基本养老保险的个人,达到法定退休年龄时累计缴费满十五年的,可以按月领取基本养老金。
养老金的领取年限:
养老金的领取没有固定的年限限制。只要领取人还在世,并且符合领取条件(即达到法定退休年龄且累计缴费年限满法定年限),就可以一直领取养老金。
养老金的领取保证期为10年。如果被保险人在领取养老金期间不足10年死亡,剩余年限的养老金将由其指定的受益人或者法定继承人领取。如果被保险人领取养老金时间满10年仍健在,则继续按原标准领取养老金,直至死亡当月止。
综上所述,养老金的领取时间主要取决于个人的退休年龄、缴费年限以及是否符合当地的养老保险方案要求。在满足基本领取条件后,参保人员可以在办理退休手续后按月领取基本养老金。同时,随着社会保险制的不断完善和科技的发展,养老金的领取方式也在变得更加便捷和高效。
温馨提示:本数据源于网络,仅供参考!具体需以当地具体法规为准!