灵活就业社保与职工社保在缴费主体、缴费基数与金额、缴纳险种以及户籍限制等方面存在显著差异。这些差异主要源于两种社保体系的设计初衷和适用对象的不同。
据新社通app数据显示,乌鲁木齐企业灵活就业养老保险的缴费基数为:4999元。
缴费比例:在企业参保缴费的情况下,单位缴纳比例为16%,个人缴纳比例为8%。而灵活就业人员参保缴费的比例为个人20%。
另外,需要注意的是,这些缴费标准可能会随着时间和方案的变化而调整。为了获取最新的乌鲁木齐灵活就业养老保险缴费标准信息,建议查阅相关消息或咨询当地社保部门。总的来说,了解并遵守当地的养老保险缴费标准是每个人的责任,也是保证个人权益的重要方案。
(注:本文数据仅供参考,具体以当地缴费标准为准)
社保一个月自费多少钱?灵活就业社保交哪个档次最划算?根据新社通app-社保缴费查询工具提供的最新数据如下:

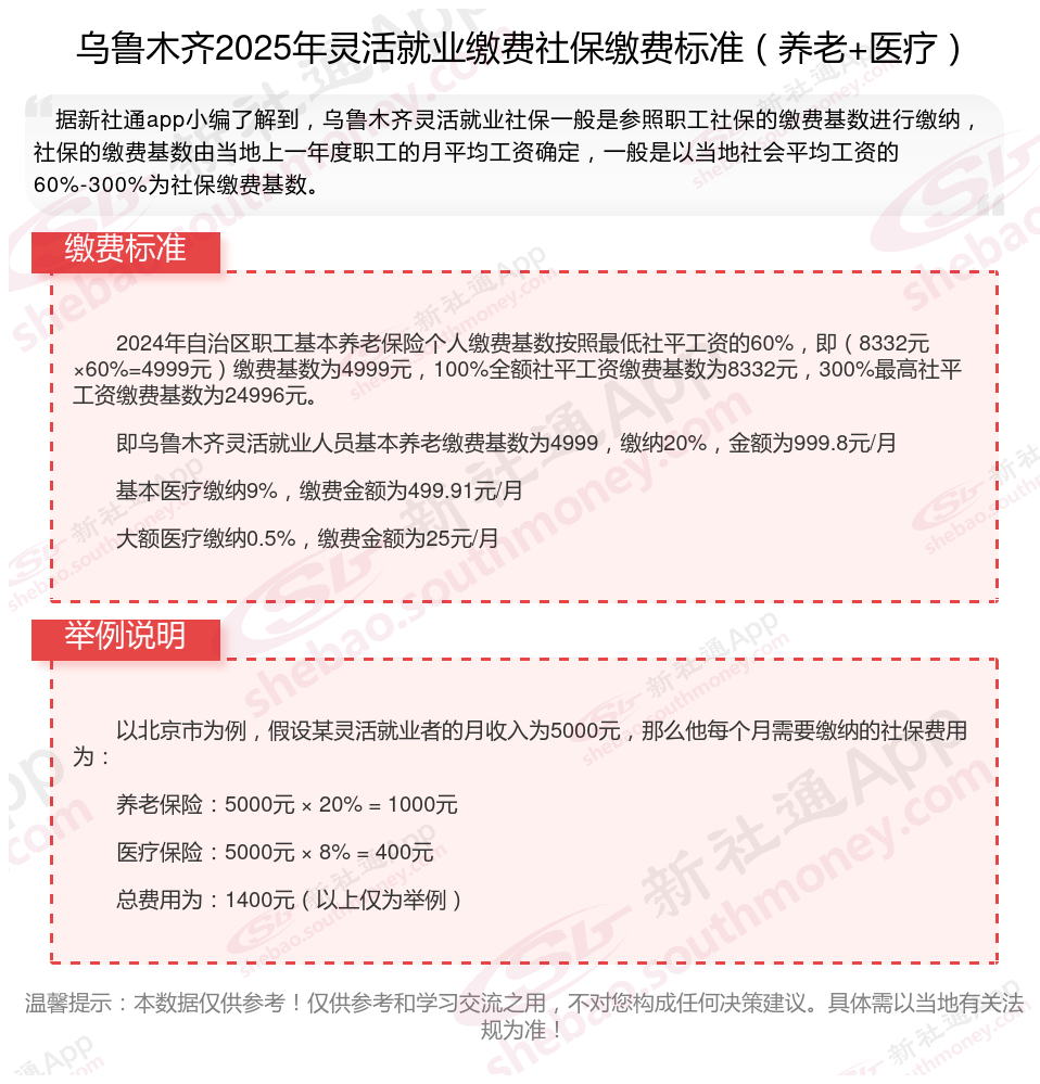
2024年自治区职工基本养老保险个人缴费基数按照最低社平工资的60%,即(8332元×60%=4999元)缴费基数为4999元,100%全额社平工资缴费基数为8332元,300%最高社平工资缴费基数为24996元。
即乌鲁木齐灵活就业人员基本养老缴费基数为4999,缴纳20%,金额为999.8元/月
基本医疗缴纳9%,缴费金额为499.91元/月
大额医疗缴纳0.5%,缴费金额为25元/月

灵活就业社保缴费:选哪个档位最划算?
作为灵活就业人员,自己交养老保险时,面对0.6到3的缴费档位,到底选哪个最合适呢?3档的保费是0.6档的5倍,退休金会不会也是5倍呢?让我们来详细计算一下,看看哪个档位最划算。
首先,我们来看看2023年的社平工资是7121元,2024年沈阳社会基本养老保险参保人员缴费一共7个档位,月缴费金额从854.6元到4272.6元不等。
不同档位缴费情况
我们按照退休新规的最低缴费年限20年为例,在不考虑未来社平工资增长的情况下,不同档位缴费金额和个人账户进账金额如下:
0.6档:月缴费金额854.6元,20年合计总保费需要205104元,个人账户82042元。
0.7档:月缴费金额997元,20年合计总保费需要239280元,个人账户95712元。
0.8档:月缴费金额1139.4元,20年合计总保费需要273456元,个人账户109382元。
0.9档:月缴费金额1281.8元,20年合计总保费需要307632元,个人账户123053元。
1档:月缴费金额1424.2元,20年合计总保费需要341808元,个人账户136723元。
2档:月缴费金额2848.4元,20年合计总保费需要683616元,个人账户273446元。
3档:月缴费金额4272.6元,20年合计总保费需要1025424元,个人账户410170元。
不同缴费档位退休后养老金领取情况
以20年最低缴费年限为例,分别计算男——63岁退休;和女——58岁退休,不同缴费档位领取的养老金金额如下:
0.6档:63岁男退休金为2024元,8年回本;58岁女退休金为1862元,9年回本。
0.7档:63岁男退休金为2223元,9年回本;58岁女退休金为2035元,10年回本。
0.8档:63岁男退休金为2423元,9年回本;58岁女退休金为2208元,10年回本。
0.9档:63岁男退休金为2622元,10年回本;58岁女退休金为2380元,11年回本。
1档:63岁男退休金为2822元,10年回本;58岁女退休金为2553元,11年回本。
2档:63岁男退休金为4817元,12年回本;58岁女退休金为4279元,13年回本。
3档:63岁男退休金为6812元,13年回本;58岁女退休金为6005元,14年回本。
结论:缴费档位3的总保费是0.6的5倍,但退休金仅为3.2倍。档位越高,回本时间越长。对于灵活就业人员来说,建议按低档缴费,如果觉得退休金不够的话再补充一份商业养老年金。
温馨提示:本数据源于网络,仅供参考!具体需以当地具体法规为准!