2025辽源4050补贴主要针对的是年龄在40岁以上的女性和50岁以上的男性,这些人群通常因为年龄较大而面临就业困难。
“灵活就业4050社保补贴”需要以灵活就业身份参加职工养老和医疗保险,补贴标准不超过实际缴费的三分之二,最长3年,距离退休不足5年的可延长到退休。补贴对象包括国企下岗人员、低保家庭等。申请流程需要提交身份证、银行账户等。那么辽源4050灵活就业困难人员社保补贴标准是多少?辽源4050社保补贴需要符合什么条件?接下来随新社通APP小编具体了解一下4050社保补贴内容。
一、?怎样查社保卡里面的补贴款4050的补贴有多少?
要查询社保卡里面的4050补贴款,可以通过以下方式进行:
查询方式
电话查询:拨打人力资源社保咨询服务电话12333,根据语音提示或人工服务查询4050补贴的到账情况。
窗口查询:携带本人有效证件(如身份证、社保卡等)至当地社保局办公大厅窗口,直接询问工作人员并查询补贴到账记录。
终端查询:如果所在地区设有社保自助查询终端,可以通过该终端进行社会保险查询,包括4050补贴的到账情况。
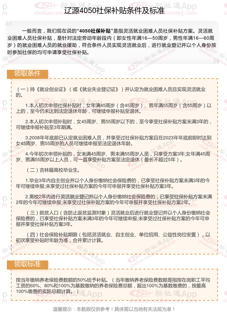
二、辽源灵活就业4050社保补贴标准及条件是什么

二、辽源灵活就业4050社保补贴在哪办理?

辽源灵活就业4050社保申请可以在户口所在地乡镇、街道(开发委)所属社区(村)办理。
1.申请资料:《再就业优惠证》或《就业失业登记证》原件及复印件、身份证复印件、灵活就业证明1份、《审核认定表》一式两份、银行出具的加盖公章的缴纳社会保险费单据。
2.申请地点:到户口所在地乡镇、街道(开发委)所属社区(村)办理申报登记手续。
3.申请时间:2-4月。
以上就是辽源4050灵活就业社保补贴的相关内容,欢迎关注新社通/下载新社通APP了解更多五险一金专业资讯。