灵活就业社保是指为灵活就业人员提供的社会保险体系。灵活就业人员包括无雇工的个体工商户、非全日制从业人员等,他们以个人身份自愿参加社会保险并缴纳相应保费。灵活就业社保的法律依据主要是《中华人民共和国社会保险法》,该法规要求灵活就业人员可以参加基本养老保险和职工基本医疗保险,保费由个人承担。
据新社通app数据显示,铜川灵活就业养老保险缴费基数2024-2025年最新标准如下:
2025年度,全省职工基本养老保险缴费基数上限为全口径工资的300%,即22795元/月;下限为全口径工资的60%,即4559元/月。
个人缴费比例:20%;
(注:本文数据仅供参考,具体以当地缴费标准为准)
铜川社保缴费多少钱?下表是2024-2025年铜川社保费用明细参考,根据新社通app-社保缴费查询工具提供的最新数据如下:

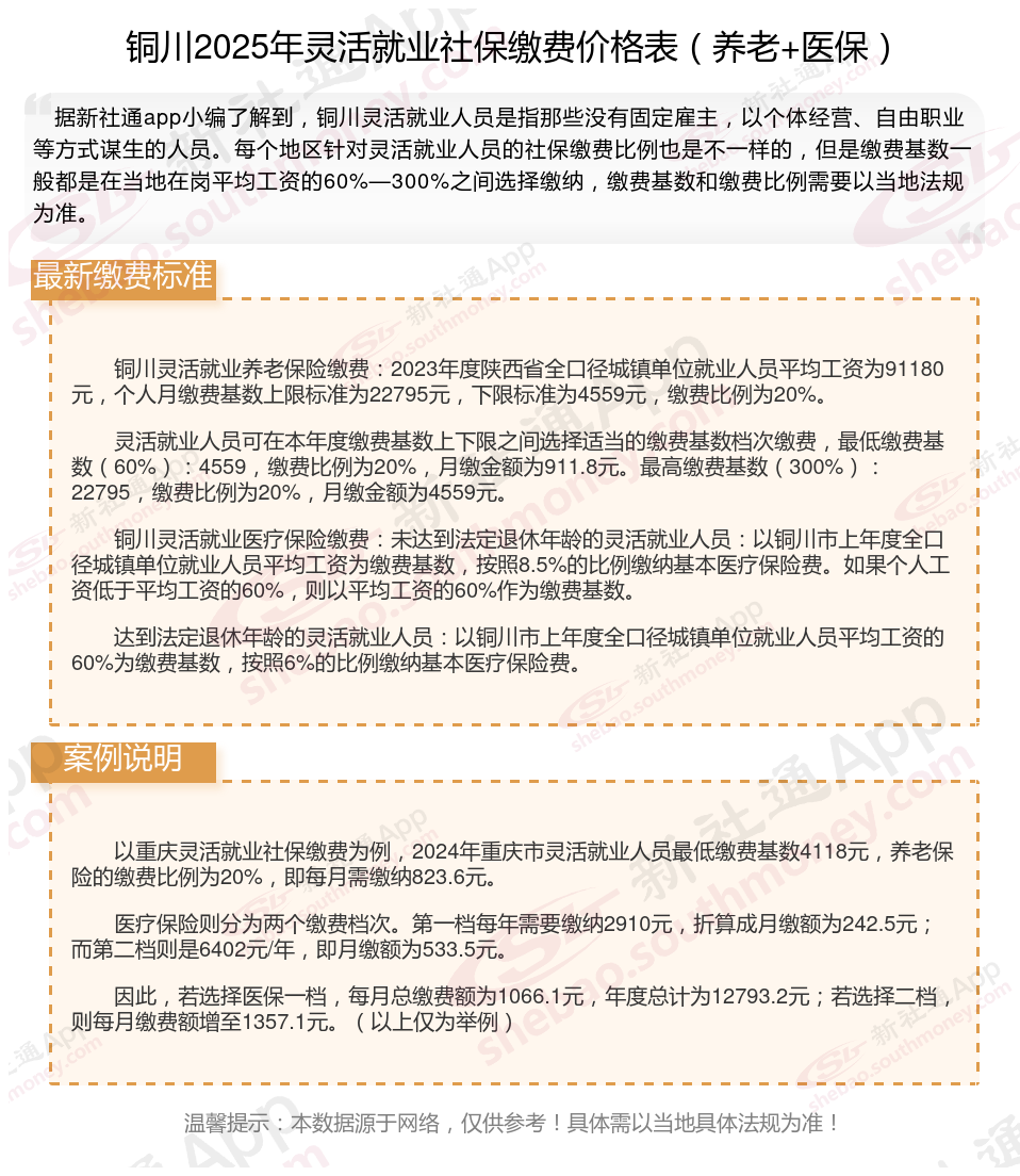
铜川灵活就业养老保险缴费:2023年度陕西省全口径城镇单位就业人员平均工资为91180元,个人月缴费基数上限标准为22795元,下限标准为4559元,缴费比例为20%。
灵活就业人员可在本年度缴费基数上下限之间选择适当的缴费基数档次缴费,最低缴费基数(60%):4559,缴费比例为20%,月缴金额为911.8元。最高缴费基数(300%):22795,缴费比例为20%,月缴金额为4559元。
铜川灵活就业医疗保险缴费:未达到法定退休年龄的灵活就业人员:以铜川市上年度全口径城镇单位就业人员平均工资为缴费基数,按照8.5%的比例缴纳基本医疗保险费。如果个人工资低于平均工资的60%,则以平均工资的60%作为缴费基数。
达到法定退休年龄的灵活就业人员:以铜川市上年度全口径城镇单位就业人员平均工资的60%为缴费基数,按照6%的比例缴纳基本医疗保险费。
灵活就业人员参保的基数是可以根据档次来进行选择的,每个省都不一样,且选择性很大,就基本养老保险而言,有的有五个档,有的有七个档,有的有十个档,而基本医疗保险有的分一档,有的分二档,有的分一档,二档,有的可以一次性缴纳的。
》》还不知道自己社保缴纳明细吗?点击新社通app社保计算器,查询所在城市社保缴费明细!
新社通app数据所得,数据仅供参考。
介绍灵活就业养老保险:断交是否可行?
灵活就业养老保险可以断交。灵活就业人员为自愿参保,未就业期间的养老保险是自愿缴纳,因此可以中断。但需要注意的是,断交灵活就业养老保险可能会带来以下影响:
丧失医疗报销资格:
停缴社保不仅意味着养老金账户“停滞”,还会丧失医疗报销资格。在生病住院时,如果中断缴费,将无法享受医疗保险待遇,所有医疗费用都需自行承担。
影响养老金待遇:
累计缴费年限不足,可能影响退休待遇。法规,领取养老金的前提是累计缴满15年的社保。如果在法定退休年龄时没缴够15年,可能需要晚退休,甚至补缴一大笔钱。
可能会失去社保补贴的机会:
有些地区对灵活就业者提供社保补贴,但享受补贴的前提是必须处于正常参保状态。一旦中断缴费,这些补贴机会可能就会溜走。
因此,虽然灵活就业养老保险可以断交,但灵活就业人员尽可能保持连续缴纳,以确保退休后能够享受到更高的养老金待遇和更全面的社保。如果确实无法继续缴纳,也应及时了解相关方案和法规,以便在后续需要时能够顺利恢复缴费并享受相应的社保待遇。
个人自行缴纳社保和单位交的有什么不一样?
职工社保和灵活就业社保的区别有哪些?
退休年龄:
男性灵活就业人员的退休年龄通常为60周岁。 女性灵活就业人员的退休年龄则通常为55周岁。
城镇职工养老保险
?正常退休年龄?:男性60周岁,女性(工人)50周岁,女性(干部)55周岁。
?特殊工种退休年龄?:男性年满55周岁,女性年满45周岁,且从事井下、高空、高温、特别繁重体力劳动或其他有害身体健康的工作。
?因病或非因工致残退休年龄?:男性年满55周岁,女性年满45周岁,且被确认完全丧失劳动能力。
户籍限制:
自由职业社保的参保主体是个人,通常只能缴纳养老保险和医疗保险两个险种。其缴费基数和缴费比例与职工社保不同,且社保是自愿缴纳的。
职工社保:是打工人的社保,只要你给企业工作,建立了劳动关系就必须缴纳职工社保。职工社保包含五险,分别为:养老保险、医疗保险、生育保险、工伤保险和失业保险。
险种不一样:
灵活就业缴社保是指未在用人单位参加社会保险的各类灵活就业人员,如无雇工的个体工商户、未在用人单位参加基本养老保险或职工基本医疗保险的非全日制从业人员等,以个人身份自愿参加社会保险并缴纳相应保费的行为。
职工社保则通常包括养老保险、医疗保险、失业保险、工伤保险和生育保险等五个险种,为职工提供更全面的保险。
缴费基数和比例:
灵活就业社保需要缴纳个人和单位两部分的金额。
职工社保的缴费基数为用人单位的职工工资和职工个人工资,缴费基数除了法定的上下线以外,不能选择缴费基数,要根据工资多少来缴纳。
退休后的待遇:
灵活就业人员养老保险计入统筹账户部分为缴费基数的12%;
基本养老保险:职工基本养老保险的待遇主要包括按月领取的基本养老金,该养老金根据法规要求计发,并享受正常调整待遇。
基本医疗保险:参加职工基本医疗保险的个人,达到法定退休年龄时累计缴费达到法规要求年限的,退休后不再缴纳基本医疗保险费,享受基本医疗保险待遇。这包括医疗费用中应当由基本医疗保险基金支付的部分,由社会保险经办机构与医疗机构、药品经营单位直接结算。
工伤保险:职工因工作原因受到意外伤害或者患职业病,且经工伤认定的,享受工伤保险待遇。其中,经劳动能力鉴定丧失劳动能力的,享受伤残待遇。
失业保险:为失业人员提供一定期限内的失业补助金,帮助其渡过失业期。
生育保险:为女性职工提供生育期间的医疗和津贴等。
(备注:数据仅供参考,具体以当地有关法规为准)