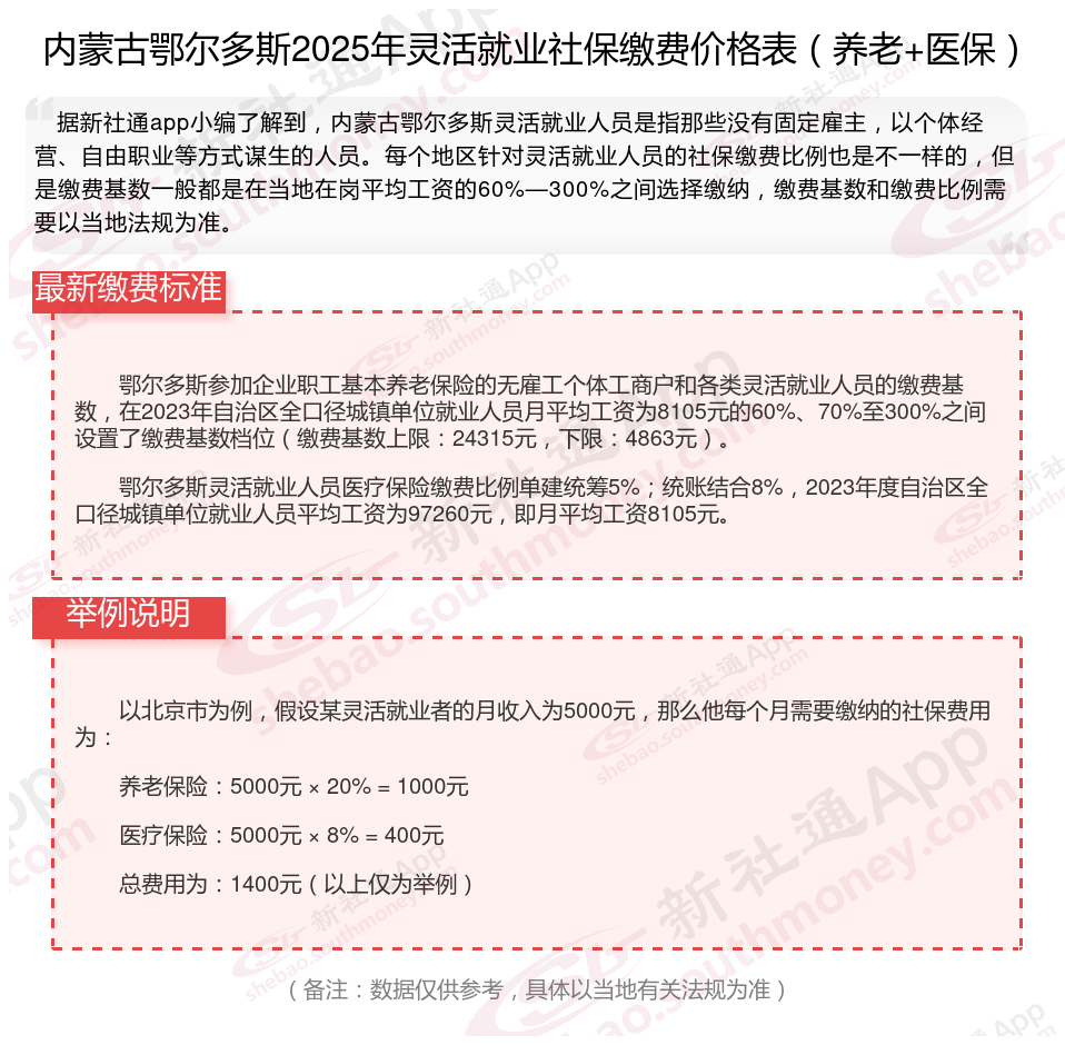
据新社通app数据显示,内蒙古鄂尔多斯灵活就业养老保险缴费基数2024-2025年最新标准如下:
2025年度,全省职工基本养老保险缴费基数上限为全口径工资的300%,即24315元/月;下限为全口径工资的60%,即4863元/月。
个人缴费比例:20%;
(注:本文数据仅供参考,具体以当地缴费标准为准)
内蒙古鄂尔多斯灵活就业社保交多少钱一个月?2025社保缴费标准详情,根据新社通app-社保缴费查询工具提供的2025社保缴费标准详情数据如下:

个人社会保险缴纳行不行?可以自己交社保吗?
可以自己缴纳社保的。
只能缴纳养老金和医疗保险这两部分。
1、个人可以以自由职业者的身份上社保(养老+医疗);
2、参保条件:城镇户口或农转非户口;
3、缴费标准:以上一年本地社平工资为基础,养老缴费比例是20%,医疗约9%,目前尚有80%和100%两档可以选择。
法律依据
《社会保险法》第十二条
用人单位应当按照本单位职工工资总额的比例缴纳基本养老保险费,记入基本养老保险统筹基金。职工应当按照本人工资的比例缴纳基本养老保险费,记入个人账户。无雇工的个体工商户、未在用人单位参加基本养老保险的非全日制从业人员以及其他灵活就业人员参加基本养老保险的,应当按照缴纳基本养老保险费,分别记入基本养老保险统筹基金和个人账户。
提示:若您想知道更多的社保缴纳明细,可点击下方使用查询社保计算器,新社通app还为您提供社保养老规划方案。
新社通社保计算器计算所得,数据仅供参考。
灵活就业的社保缴费金额因地区和个人选择的缴费基数而异。例如,2024年山东最低缴费基数为4416元,最高缴费基数为22078元;2024年内蒙古自治区最低缴费基数为4863元,
最高缴费基数为24315元。养老保险缴费比例一般为缴费基数的20%,医疗保险通常为当地上年度月平均工资的4.2%
一分钱不交60岁能领养老金吗?
一分钱不交60岁是不能领养老金的。根据现行的养老保险制,无论是职工基本养老保险还是城乡居民养老保险,都需要满足一定的缴费年限才能在达到法定退休年龄时领取养老金。对于职工基本养老保险,通常要求累计缴费满15年;而对于城乡居民养老保险,虽然方案更加灵活,但一般也需要有一定的缴费记录或符合特定的条件才能享受养老金待遇。
温馨提示:本数据源于网络,仅供参考!具体需以当地具体法规为准!