灵活就业人员具备以个人身份参与职工社保的资格,其缴费基数与当地社会平均工资紧密关联,缴费档次在社会平均工资的 60%至 300%区间内可自由抉择。东营灵活就业人员社保缴费最低标准是多少?下面随新社通小编一起了解灵活就业人员社保详情。
灵活交社保和职工社保之间存在显著的区别,主要体现在参保对象、缴费主体、缴费比例、缴纳险种、缴费基数、户籍限制以及享受的待遇等方面。
据新社通app数据显示,东营灵活就业人员养老缴费基数2024-2025年最新标准如下:
养老保险最低缴费基数为:4416元;
个人缴费比例:20%,个人缴费金额:883.2元;
(注:本文数据仅供参考,具体以当地缴费标准为准)
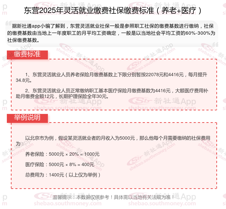
东营灵活就业社保缴费标准来了 灵活就业社保最低要交多少钱?根据新社通app-社保缴费查询工具提供的最新数据如下:

1、东营灵活就业人员养老保险月缴费基数上下限分别暂按22078元和4416元,每月提升34.8元。
2、东营灵活就业人员正常缴纳职工基本医疗保险月缴费基数为4416元,大额医疗费用补助月缴费金额12元,长期护理保险全年30元。
》点击新社通app社保计算器,了解你的社保缴费明细!
新社通app数据所得,数据仅供参考。
交了社保不想交了,能退钱吗怎么退?
根据社保的相关法规,社保一般是不可以退的,但也有例外情况。如果不想缴纳社保的话,可以直接不缴纳,停掉社保之后即可。所缴的社保费用会继续存在个人账户里,等到退休年龄之后就可以自动进行取出。单位所交的部分则进行充公。
养老金重算补发有哪些人?
提前退休人员:
对于在法定退休年龄之前提前退休的人员,如果他们的养老金计算受到了提前退休方案的影响,并且在后续方案调整后他们的养老金计算标准有所变化,那么他们也可以享受养老金的重算补发。
养老金计发基数公布前已退休的人员:
在养老金计发基数公布之前就已经退休的人员,如果他们的养老金计算受到了基数未公布的影响,那么在基数公布后,他们的养老金也会进行重新计算,并补发差额部分。
2025年1月1日以后退休的职工:
这部分职工在退休时,由于上一年度的社会平均工资(即养老金计发基数)等数据尚未公布,因此先按照上一年度的基数计算预发养老金。
当新一年度的养老金计发基数公布后,他们的养老金会按照新的基数进行重新计算,并对之前的预发养老金进行差额补发。
养老金计算标准调整受影响的退休人员:
当地方对养老金计算标准进行调整时(如基础养老金的计算公式、计发基数、缴费年限等因素的调整),可能会导致部分已经退休的人员的养老金计算不准确。这时,有关部门会对受影响的退休人员进行养老金重算,并补发差额部分。
过去养老金核算中少发的人员:
在过去的养老金核算中,由于各种原因(如计算错误、方案调整未及时实施等),导致部分退休人员到手的养老金少发了。方案调整后,这些人员也可以获得养老金的重算补发,以补齐以往的差额。
温馨提示:本数据源于网络,仅供参考!具体需以当地具体法规为准!