灵活就业社保成为很多自由职业者和打工人空窗期的最佳选择。那具体缴费是多少呢?
据新社通app数据显示,北京养老保险缴费基数2024-2025年最新标准如下:
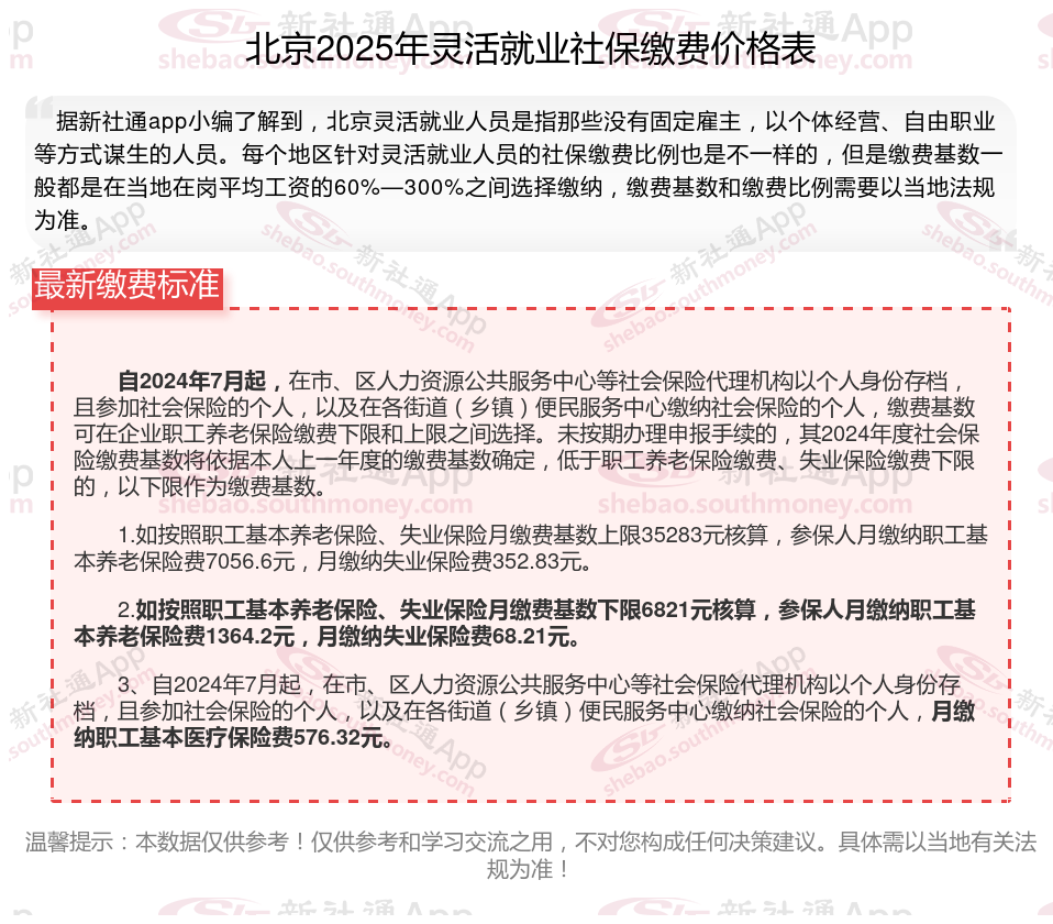
北京灵活就业人员基本养老保险缴费基数暂按不低于6821元;
缴费比例:个人承担20%;养老保险缴费个人1364.2元。
(注:本文数据仅供参考,具体以当地缴费标准为准)
灵活就业者交社保一个月多少钱?2025社保缴费标准,根据新社通app-社保缴费查询工具提供的2025社保缴费标准详情数据如下:

灵活就业人员可以根据自己的实际情况来确定是否缴纳社保费用。
社保要缴够多少年?
基本养老保险交满15年,基本医疗保险交满20年。
根据相关要求:
1、在同一城市,累计缴纳基本养老保险满15年,基本医疗保险20年,退休时,即按缴纳所在城市标准发放最低基本养老金,执行缴纳所在城市医疗保险标准。
2、流动工作人员,在每一城市,基本养老保险与基本医疗保险均未够年限,而在所有城市的累计缴纳基本养老保险满15年,基本医疗保险满20年,则按其户藉所在地标准发放基本养老金,执行户籍所在地医疗保险标准。
3、在所有城市,基本养老保险与基本医疗保险缴纳均不够年限,则在退休时,按当年度所在地社保缴纳基数,一次性补足年限的基本养老与基本医疗。
温馨提示:本数据仅供参考!具体需以当地有关法规为准!