据新社通app数据显示,2024-2025年安徽亳州灵活就业人员养老保险的缴费标准是根据缴费基数来确定的:
个人养老保险缴费比例为20%,缴费基数的下限为4227元。
(注:本文数据仅供参考,具体以当地缴费标准为准)
安徽亳州社保缴费多少钱?下表是2024-2025年安徽亳州社保费用明细参考,根据新社通app-社保缴费查询工具提供的最新数据如下:

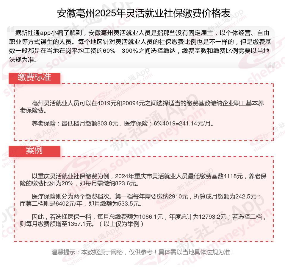
亳州灵活就业人员可以在4019元和20094元之间选择适当的缴费基数缴纳企业职工基本养老保险费。
养老保险:最低档月缴额803.8元,医疗保险:6%4019=241.14元/月。
》》点击新社通app社保计算器,查询你的社保缴纳明细!
新社通app数据所得,数据仅供参考。
灵活就业者需要根据自己的实际情况和需求来选择适合自己的社保方案。
个人的养老保险可以补交吗?
个人养老金是可以补交的,但具体补交方案可能因地区和养老保险类型的不同而有所差异。以下是对个人养老金补交方案的详细介绍:
补交方式是这样的:
一次性补交:适用于特定人群和情况,如一些地区对于在社保制实施前就参加工作的人员,在达到退休年龄时缴费年限不足的,可以一次性补缴。
分期补交:按照一定的期限和金额逐步完成补交。
个人养老保险可以补缴吗要什么条件?
因单位原因未按时足额缴纳:
如果单位未按时足额缴纳养老保险费,职工可以要求单位进行补交。
达到法定退休年龄时缴费年限不足:
在达到法定退休年龄时,如果养老保险缴费年限不足,在符合一定条件下,个人可以选择补交以满足领取养老金的条件。
综上所述,个人养老金在一定条件下是可以补交的,但具体补交方案、流程、标准和注意事项需根据当地法规执行。在办理补交前,咨询当地社保经办机构或相关部门以获取准确信息。
温馨提示:本数据仅供参考!具体需以当地有关法规为准!