灵活就业社保通常只涵盖养老保险和医疗保险,不参与工伤保险、生育保险,尽管部分地区也允许参加失业保险。
据新社通app数据显示,云南昆明灵活就业人员养老缴费基数2024-2025年最新标准如下:
养老保险最低缴费基数为:4306元;
个人缴费比例:20%,个人缴费金额:861.2元;
(注:本文数据仅供参考,具体以当地缴费标准为准)
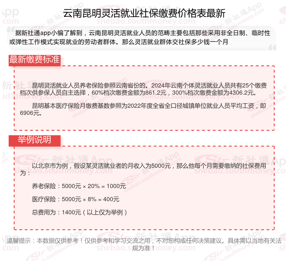
云南昆明社保缴费多少钱?下表是2024-2025年云南昆明社保费用明细参考,根据新社通app-社保缴费查询工具提供的最新数据如下:

昆明灵活就业人员养老保险参照云南省份的。2024年云南个体灵活就业人员共有25个缴费档次供参保人员自主选择,60%档次缴费金额为861.2元,300%档次缴费金额为4306.2元。
昆明基本医疗保险月缴费基数参照为2022年度全省全口径城镇单位就业人员平均工资,即6906元。
灵活就业缴费比例20%。
》》还不知道自己社保缴纳明细吗?点击新社通app社保计算器,查询所在城市社保缴费明细!
新社通app数据所得,数据仅供参考。
灵活就业养老保险断交:明智之举还是无奈选择?
灵活就业养老保险可以断交。灵活就业人员为自愿参保,未就业期间的养老保险是自愿缴纳,因此可以中断。但断交养老保险可能会带来一些影响,具体如下:
失去社保补贴机会:
部分地区对灵活就业者提供社保补贴,但享受补贴的前提是必须处于正常参保状态。一旦中断缴费,这些补贴机会可能会溜走。
丧失医疗报销资格:
停缴社保不仅意味着养老金账户“停滞”,还会丧失医疗报销资格。在生病住院时,如果中断缴费,将无法享受医疗保险待遇,所有医疗费用都需自行承担。
影响养老金待遇:
累计缴费年限不足,可能影响退休待遇。法规,领取养老金的前提是累计缴满15年的社保。如果在法定退休年龄时没缴够15年,可能需要晚退休,甚至补缴一大笔钱。
综上所述,虽然灵活就业养老保险可以断交,但考虑到养老金待遇、医疗报销资格和社保补贴机会等因素,灵活就业人员尽可能保持连续缴纳状态。如果确实无法继续缴纳,也应及时了解相关方案和补救方案,以确保自己的权益不受损失。
个人自行缴纳社保和单位交的有什么不一样?
个人缴纳社保与单位缴纳社保有什么区别
社保缴费基数不同:职工社保的缴费基数为用人单位的职工工资和职工个人工资,缴费基数除了法定的上下线以外,不能选择缴费基数,要根据工资多少来缴纳。而灵活就业人员参保的基数是可以根据档次来进行选择的,每个省都不一样,且选择性很大,就基本养老保险而言,有的有五个档,有的有七个档,有的有十个档,而基本医疗保险有的分一档,有的分二档,有的分一档,二档,有的可以一次性缴纳的。
险种不一样:
在职职工则须缴纳养老保险、医疗保险、工伤保险、生育保险以及失业保险这五大类。
灵活就业社保通常只包括养老保险和医疗保险,部分地区可参加失业保险,但并不包括工伤保险和生育保险。
生育待遇不同:
职工社保生育保险待遇包括生育医疗费用和生育津贴。
1、生育医疗费用包括生育的医疗费用、计划生育的医疗费用和法律、法规要求的应当由生育保险基金支付的其他项目费用。
计划生育的医疗费用指职工放置或者取出宫内节育器、施行输卵管或者输精管结扎及复通手术、实施人工流产术或者引产术等发生的医疗费用。
参加生育保险的人员在协议医疗服务机构发生的生育医疗费用,符合生育保险药品目录、诊疗项目及医疗服务设施标准的,由生育保险基金支付。
2、生育津贴是女职工按照法规要求享受产假或者计划生育手术休假期间获得的工资性补偿,按照职工所在用人单位上年度职工月平均工资的标准计发。
如果灵活就业人员不仅参加了基本医疗保险,还参加了生育保险,并按时足额缴纳了生育保险费,那么这类人员在生育时,可以享受与在职职工相同的生育保险待遇,包括生育医疗费用待遇和生育津贴。生育津贴的具体金额是根据新生儿出生时的上年度灵活就业人员月医保缴费基数和法定产假天数来计算的。
(备注:数据仅供参考,具体以当地有关法规为准)