灵活就业社保成为很多自由职业者和打工人空窗期的最佳选择。那具体缴费是多少呢?接下来随新社APP一起了解灵活就业人员社保缴费的详情。
据新社通app数据显示,黑河灵活就业养老保险缴费基数2024-2025年最新标准如下:
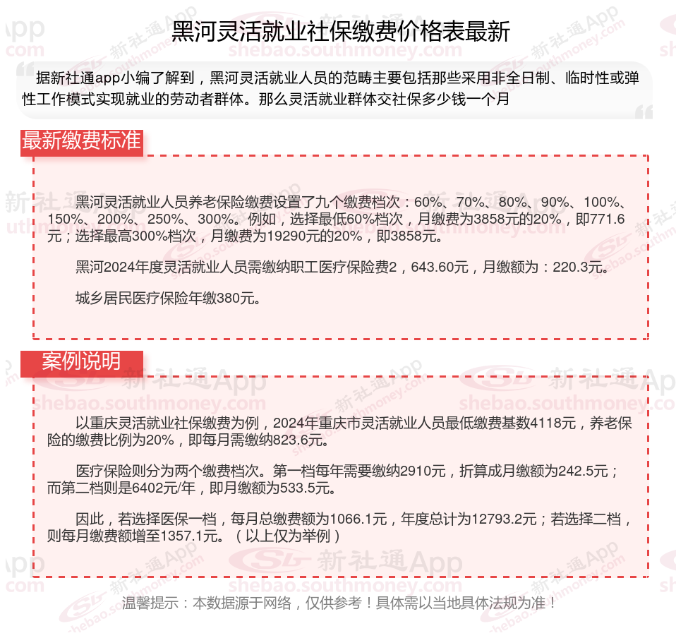
最低缴费基数:4206元;
个人缴费比例:20%;
(注:本文数据仅供参考,具体以当地缴费标准为准)
那么,黑河自由职业者社保一个月需要交多少钱?根据新社通app-社保缴费查询工具提供的2025社保缴费标准详情数据:

》如何了解自己的社保缴纳明细吗?点击新社通app社保计算器,帮您计算!
新社通app数据所得,数据仅供参考。
社保灵活就业不想交了 能退钱吗
灵活就业社保退费的基本情况
灵活就业人员缴纳社保时,费用全部由个人承担,通常按照缴费基数的20%缴纳,其中只有8%进入个人账户,这部分费用在退保时是可以退还的。而另外的12%则划入统筹账户,这部分费用是无法退还的。因此,灵活就业人员如果选择退保,将会损失12%的社保费用。
灵活就业社保退费的条件
灵活就业人员社保缴费可以退,但需要满足一定条件。一般来说,只有在参保人员死亡、出国定居或者缴费不满15年等特定情况下,才能申请退还个人账户部分的费用。此外,如果是参保人自己全额承担社保费用的,那么只能退还个人账户部分的三分之一,其余三分之二是属于单位缴费部分,无法退还。
灵活就业社保退费的流程
具体的退费流程可能因地区而异,但通常包括以下步骤:首先,参保人员需要提供相关证明材料,如出国定居证明、户口核销证明等;其次,需要向最后参保单位劳资负责处提交退保申请;然后,单位劳资负责人会持相关证明材料到社保大厅办理退保手续;最后,参保人员可以到单位领取返还的社保费用。
需要注意的是,社保退保是一项严肃的事情,应该谨慎考虑。在退保前,建议咨询专业律师或社保机构工作人员,以确保自己的权益得到保护。
社保需要交多少年才可以领养老金?
根据有关法规,职工现行退休年龄是男性60周岁,女干部55周岁,女工人50周岁。此外,对于从事井下、高温等繁重体力劳动或其他有害身体健康工作的职工,法定退休年龄是男职工年满55周岁,女职工年满45周岁。因病或非因工致残,由医院证明并经有关部门确认完全丧失劳动能力的,退休年龄为男年满55周岁、女年满45周岁。请注意,这些法规可能会根据具体情况有所变化,并且不同行业、职业或地区可能存在一些特殊的退休方案。因此,具体的退休年龄可能因个人情况和所在地的具体方案而有所不同。为了获取最准确的信息,建议咨询所在地的社保部门或相关机构。
温馨提示:本数据仅供参考!仅供参考和学习交流之用,不对您构成任何决策建议。具体需以当地有关法规为准!