据新社通app数据显示,广元灵活就业养老保险缴费基数2024-2025年最新标准如下:
2025年度,全省职工基本养老保险缴费基数上限为全口径工资的300%,即22555元/月;下限为全口径工资的60%,即4511元/月。
个人缴费比例:20%;
(注:本文数据仅供参考,具体以当地缴费标准为准)
广元社保缴费多少钱?下表是2024-2025年广元社保费用明细参考,根据新社通app-社保缴费查询工具提供的最新数据如下:

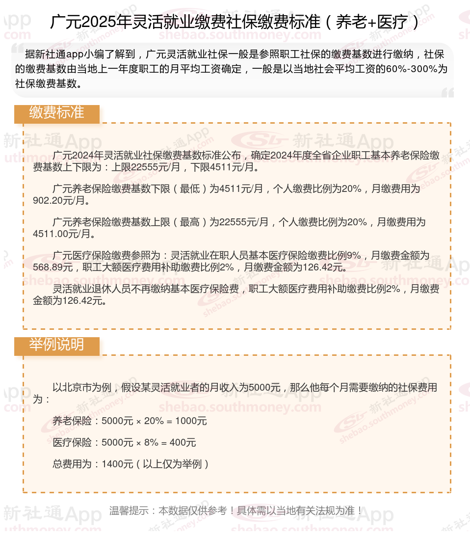
广元2024年灵活就业社保缴费基数标准公布,确定2024年度全省企业职工基本养老保险缴费基数上下限为:上限22555元/月,下限4511元/月。
广元养老保险缴费基数下限(最低)为4511元/月,个人缴费比例为20%,月缴费用为902.20元/月。
广元养老保险缴费基数上限(最高)为22555元/月,个人缴费比例为20%,月缴费用为4511.00元/月。
广元医疗保险缴费参照为:灵活就业在职人员基本医疗保险缴费比例9%,月缴费金额为568.89元,职工大额医疗费用补助缴费比例2%,月缴费金额为126.42元。
灵活就业退休人员不再缴纳基本医疗保险费,职工大额医疗费用补助缴费比例2%,月缴费金额为126.42元。
》点击新社通app社保计算器,了解你的社保缴费明细!
新社通app数据所得,数据仅供参考。
灵活就业社保的缴费基数通常是根据上年全省在岗职工月平均工资的40%~100%来确定,而养老保险的缴费比例为20%,医疗保险的缴费比例则根据当地上年度城镇在岗职工月平均工资的80%为基数,按4.2%或8%的比例缴纳。
个人养老金中断可以补交吗?
个人养老金是可以补交的,但具体补交方案可能因地区和养老保险类型的不同而有所差异。以下是对个人养老金补交方案的详细介绍:
补交方式是这样的:
分期补交:按照一定的期限和金额逐步完成补交。
一次性补交:适用于特定人群和情况,如一些地区对于在社保制实施前就参加工作的人员,在达到退休年龄时缴费年限不足的,可以一次性补缴。
个人养老保险可以补缴吗要什么条件?
因单位原因未按时足额缴纳:
如果单位未按时足额缴纳养老保险费,职工可以要求单位进行补交。
达到退休年龄时缴费年限不足:
在达到法定退休年龄时,如果养老保险缴费年限不足,个人可以在符合一定条件下进行补交,以满足领取养老金的条件。
综上所述,个人养老金在一定条件下是可以补交的,但具体补交方案、流程、标准和注意事项可能因地区而异。因此,在办理补交手续前,可以咨询当地社保经办机构或相关部门以获取准确信息。
温馨提示:本数据源于网络,仅供参考!具体需以当地具体法规为准!