2025三门峡4050补贴主要针对的是年龄在40岁以上的女性和50岁以上的男性,这些人群通常因为年龄较大而面临就业困难。
4050补贴主要是针对大龄就业困难人群的社保补贴,申请条件包括年龄、就业困难、灵活就业并自费缴纳社保,需要持有失业登记证,不同地区可能有细微差别,比如农村户口的限制。那么三门峡4050灵活就业社保补贴标准是多少钱?三门峡4050社保补贴条件是什么?接下来随新社通APP小编了解一下最新资讯。
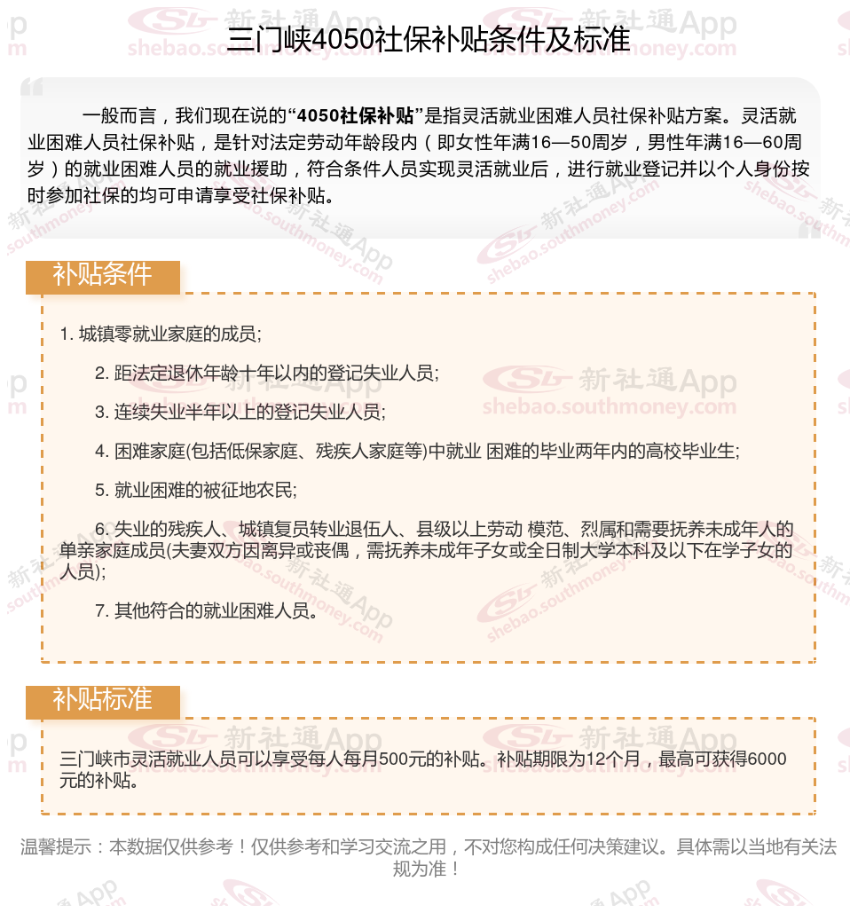
一、2023-2024年三门峡4050灵活就业社保补贴标准及条件

二、三门峡灵活就业4050社保补贴申请流程:
1、三门峡灵活就业人员社保补贴申请条件
持有三门峡本市户籍,并在法定劳动年龄内从事灵活就业。
以灵活就业人员身份参加城镇职工社会保险。
符合以下条件之一的人员:
办理失业登记并被认定为就业困难人员后,实现灵活就业的人员。
灵活就业后进行就业登记并缴纳社会保险费的离校2年内未就业的高校毕业生。
毕业5年内自主创业、已进行就业登记并缴纳社会保险费的高校毕业生。
2、三门峡灵活就业人员社保补贴申请流程
线下办理:
前往户籍地或常住地所在社区进行受理。
提交相关材料,包括:《灵活就业人员社会保险补贴申请表》、申请人社保卡、申请人户口本、营业执照(个体工商户需提供)等。
基层相关部门受理、核实后,按参保地分别提交至市、县(区)就业部门审核。
经同级人社部门同意后向同级申请资金,并拨付补贴资金到申请人社保卡。
线上办理(以某地区为例):
登录网址:当地人社局网站。
进行个人办事(新用户请先注册)。
依次选择:就业创业 → 就业援助 → 就业困难人员社会保险补贴申领 → 网上办理。
按参保地选择对应的经办机构,并按有关提示正确填写信息,上传相关材料。
审核通过后,补贴资金将直接拨付到申请人社保卡。
3、三门峡灵活就业人员社保补贴申请注意事项
申请人需确保所提交的材料真实有效,如有虚假,将取消申请资格并承担相应法律责任。
申请人应关注方案变化,及时了解最新方案要求,确保申请流程顺利进行。
申请人应妥善保管相关证明材料,以备不时之需。
如遇问题或困难,申请人可咨询当地社保局或人社部门,寻求帮助。
请注意,以上信息仅供参考,具体申请条件和流程可能因地区而异,建议在实际申请前咨询当地社保局或人社部门获取详细信息。
三、三门峡不可以领取灵活就业4050社保补贴的六类人:
三门峡不可以领取灵活就业4050社保补贴的六类人:
1、农村户口;
2、非就业困难人员;
3、超出自住房,有多余商品房或车辆;
4、超出法定退休年龄的;
5、未失业登记;
6、未以灵活就业人员身份交社保。
三类人符合领取灵活就业4050社保补贴的标准:贫困户、低保对象、重度残疾人等三类主要就业困难人员。
不过,符合特殊情况的部分农村户口人员是可以申请的,具体要咨询当地社保部门了。
四、农村户口能领4050补贴吗?
为什么很多农村户口的朋友无法领取4050补贴?主要原因是,需要是认证的就业困难人员。
一般情况下,只有城镇户籍的人口才会被认定为就业困难人员,所以农村户口的朋友,即使自己缴纳了城镇职工社保,也无法认定为就业困难人员,那么也就不能申请4050补贴,一般来说,只有失地农民等可以申领补贴。
当然,各地区具体执行方法有所不同,需要办理的朋友可以到当地的社保部门了解详细办理要求。
最后提醒大家,目前灵活就业社保补贴并不是统一的,所以各地的补贴领取条件、标准、方式等的差异都比较大,有些地区甚至可能没有相关法规,因此大家一定要以当地公布为准。
以上就是三门峡4050灵活就业社保补贴的相关内容,欢迎关注新社通/下载新社通APP了解更多五险一金专业资讯。