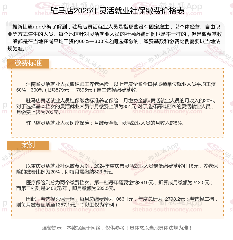
灵活就业人员需要按照一定的缴费比例来缴纳保险费。以养老保险为例,缴费比例通常为20%,其中8%部分会记入个人账户,12%部分进入社会统筹基金。医疗保险的缴费比例一般在4%至8%之间,具体比例按照各地法规要求。
那么,社保灵活就业者缴费需要多少钱一个月呢?根据新社通app-社保缴费查询工具提供的2025社保缴费标准详情数据:

据新社通app数据显示,驻马店灵活就业养老缴费基数明细如下:
养老缴费缴费基数为:3579元;
个人缴费比例:20%;
(注:本文数据仅供参考,具体以当地缴费标准为准)
灵活就业人员需要按照一定的缴费比例来缴纳保险费。以养老保险为例,缴费比例通常为20%,其中8%部分会记入个人账户,12%部分进入社会统筹基金。医疗保险的缴费比例一般在4%至8%之间,具体比例按照各地法规要求。
那么,社保灵活就业者缴费需要多少钱一个月呢?根据新社通app-社保缴费查询工具提供的2025社保缴费标准详情数据:

据新社通app数据显示,驻马店灵活就业养老缴费基数明细如下:
养老缴费缴费基数为:3579元;
个人缴费比例:20%;
(注:本文数据仅供参考,具体以当地缴费标准为准)
2024-2025年眉山灵活就业人员最新社保缴费基数及比例(最新)
2025-02-28 14:56社保知识
2025年周口什么条件可申请4050社保补贴 周口4050社保补贴领取最新标准一览
2025-02-28 14:51社保知识
株洲灵活就业人员社保缴费基数2024-2025年最新标准是多少?灵活就业社保缴费待遇是怎样的?
2025-02-28 14:49社保知识
曲靖灵活就业4050补贴需要什么条件 2025年最新曲靖4050社保补贴标准
2025-02-28 14:44社保知识
公司社保怎么缴纳,退休才能拿得多?(2025年2月28日)
2025-02-28 14:43社保知识
河北唐山社保缴纳基数标准:2025年河北唐山社保基数标准最新个人缴费比例?2025-02-28
2025-02-28 14:40社保知识
2025广元4050补贴标准是多少钱一个月?广元4050补贴到账哪里查询到账?
2025-02-28 14:39社保知识
郑州2025年社保养老缴费标准是多少?2025年社保交什么档次最划算?(25年2月28日)
2025-02-28 14:34社保知识
雅安4050社保补贴多少钱一个月,雅安4050社保补贴新规2025年最新标准
2025-02-28 14:32社保知识
打工人买社保一个月费用要交多少钱?每月需要缴纳多少费用?(2025-02-28)
2025-02-28 14:22社保知识
2025年漳州4050补贴标准是多少钱一个月?漳州4050补贴到账哪里查询到账?
2025-02-28 14:22社保知识
2025年泉州社保待遇领取资格认证怎么操作?教你如何在手机上认证,简单方便!
2025-02-28 14:15社保知识
2025年福建福州4050社保补贴标准是多少钱一个月?灵活就业人员享受4050补贴,退休金待遇会减少吗?
2025-02-28 14:12社保知识