2025浙江丽水4050补贴主要针对的是年龄在40岁以上的女性和50岁以上的男性,这些人群通常因为年龄较大而面临就业困难。
今天聊一下4050补贴话题。4050补贴听起来像是一个针对特定年龄人群的社保补贴。比如女性需年满40周岁,男性需年满50周岁(以申请当年12月31日为截止日期)。那么浙江丽水4050灵活就业社保补贴标准是多少钱?浙江丽水4050社保补贴条件是什么?接下来随新社通APP小编了解一下最新资讯。
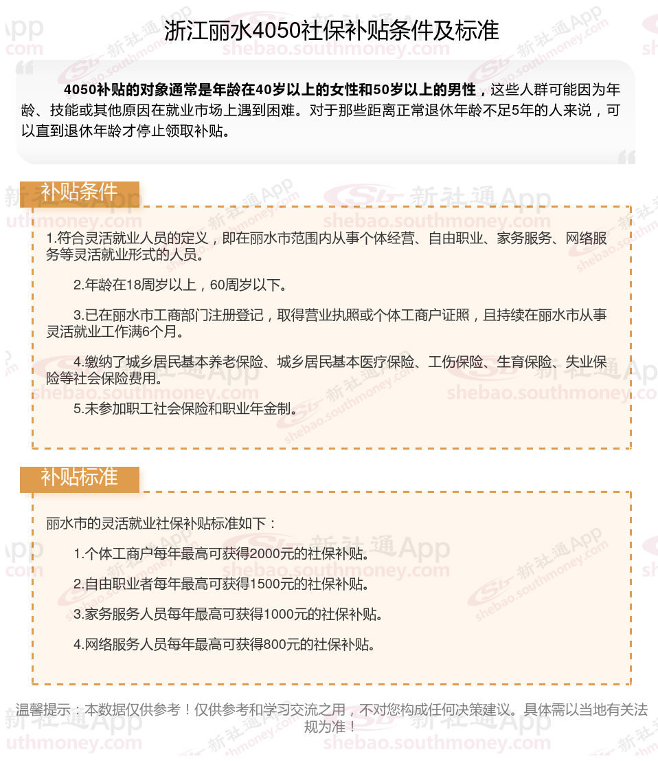
一、2025年浙江丽水灵活就业4050社保补贴标准和条件是什么

二、2025年浙江丽水不可以领取灵活就业4050社保补贴的六类人:
浙江丽水不符合领取4050社保补贴的六类人如下:
1、超出自住房,有多余商品房或车辆;
2、非就业困难人员;
3、未以灵活就业人员身份交社保;
4、超出法定退休年龄的;
5、未失业登记;
6、农村户口。
三类人符合领取灵活就业4050社保补贴的标准:贫困户、低保对象、重度残疾人等三类主要就业困难人员。
不过,符合特殊情况的部分农村户口人员是可以申请的,具体要咨询当地社保部门了。
三、浙江丽水灵活就业4050社保补贴申请流程:
浙江丽水4050社保补贴如何办理,申请流程如下:(1)符合领取条件的灵活就业人员向街道劳保机构申报就业,并凭《再就业优惠证》、社会保险缴费凭证等相关材料,向街道劳保机构提出社会保险补贴申请;
(2)街道劳保机构核实灵活就业人员的就业情况,出具灵活就业证明,并为其向当地县级以上劳保部门申请社会保险补贴;
(3)经劳保部门审核、财部门复核后,将补贴资金直接支付给本人;社会保险补贴标准按灵活就业人员实际缴纳社会保险费的一定比例计算。具体补贴方法由各、自治区、直辖市根据《资金管理通告》制定。
四、4050和失业金可以一起领取吗
4050补贴和失业金在某些情况下可以同时领取,但具体情况因地区而异。在领取失业保险金期间,如果符合4050社保补贴的条件,是可以申请4050社保补贴的。然而,有些地区可能有特殊法规,在领取失业保险金期间不能领取4050社保补贴。
4050社保补贴方案主要是针对女性满40岁、男性满50岁的就业困难人员,以灵活就业形式参加社会保险的人员提供的补贴。通常补贴申领年限为三年,如果女性满45周岁,男性55周岁再申请,补贴申领可以至退休(最长年限五年)。
五、?浙江丽水社保断缴的影响有哪些?
社保断缴会对个人产生多方面的影响,主要包括以下几点:
?养老金待遇减少?:社保缴费中断会导致累计缴费年限缩短,从而影响最终领取的养老金金额。因此,长期断缴可能会显著降低退休后的养老金水平。
?医疗报销权益丧失?:在社保中断期间,个人可能无法享受医疗报销等福利待遇。如果中断时间超过一定期限(如3个月),重新缴费后可能需要等待一段时间(如6个月)才能再次享受医保待遇。
?生育保险无法报销?:生育保险通常需要连续缴纳一定期限(如9个月或12个月)才能享受相关待遇。如果社保中断,可能会导致生育保险无法报销,从而增加生育期间的经济负担。
?影响购房、购车和入户?:在一些城市,非本地户口的人想要购房、购车或入户,需要连续缴纳社保达到一定时限。如果社保中断,可能需要重新计算缴费期限,从而错失相关优惠或法规。
?其他影响?:社保中断还可能影响个人在失业、工伤等方面的权益。例如,失业保险需要在失业前连续缴纳一定期限的社保才能领取;工伤保险则需要在参保状态下才能享受相应待遇。
针对社保断缴的问题,个人应积极采取方法进行补缴或调整户籍地等,以避免可能带来的负面影响。同时,也建议个人在换工作或换城市时,注意及时转移接续社保关系,确保社保缴费的连续性。
需要注意的是,不同地区的社保法规可能有所不同。因此,在遇到社保断缴问题时,建议咨询当地社保机构或相关部门以获取最准确的信息和方法。
以上就是浙江丽水4050灵活就业社保补贴的相关内容,欢迎关注新社通/下载新社通APP了解更多五险一金专业资讯。