灵活交社保和职工社保之间存在显著的区别,主要体现在参保对象、缴费主体、缴费比例、缴纳险种、缴费基数、户籍限制以及享受的待遇等方面。
据新社通app数据显示,陕西榆林灵活就业养老保险缴费基数2024-2025年最新标准如下:
最低缴费基数:4559元;
个人缴费比例:20%;
(注:本文数据仅供参考,具体以当地缴费标准为准)
社保一个月自费多少钱?灵活就业交社保划算吗?根据新社通app-社保缴费查询工具提供的最新数据如下:

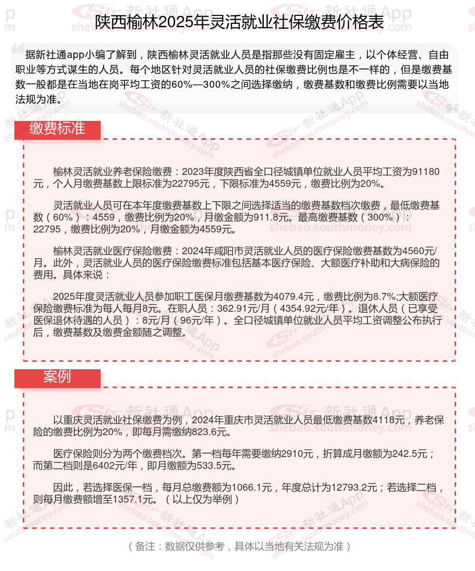
榆林灵活就业养老保险缴费:2023年度陕西省全口径城镇单位就业人员平均工资为91180元,个人月缴费基数上限标准为22795元,下限标准为4559元,缴费比例为20%。
灵活就业人员可在本年度缴费基数上下限之间选择适当的缴费基数档次缴费,最低缴费基数(60%):4559,缴费比例为20%,月缴金额为911.8元。最高缴费基数(300%):22795,缴费比例为20%,月缴金额为4559元。
榆林灵活就业医疗保险缴费:2024年咸阳市灵活就业人员的医疗保险缴费基数为4560元/月。此外,灵活就业人员的医疗保险缴费标准包括基本医疗保险、大额医疗补助和大病保险的费用。具体来说:
2025年度灵活就业人员参加职工医保月缴费基数为4079.4元,缴费比例为8.7%;大额医疗保险缴费标准为每人每月8元。在职人员:362.91元/月(4354.92元/年)。退休人员(已享受医保退休待遇的人员):8元/月(96元/年)。全口径城镇单位就业人员平均工资调整公布执行后,缴费基数及缴费金额随之调整。

灵活就业人员是自己交社保划算?
灵活就业人员买社保是否划算,这是一个涉及多方面因素的问题,无法简单地给出“划算”或“不划算”的结论。以下是对这一问题的综合介绍:
不划算的方面
缴费压力:
灵活就业人员需要自行承担全部社保费用,这可能对收入不稳定或较低的人员构成一定的经济压力。
社保待遇差异:
与在职职工相比,灵活就业人员的社保待遇可能会存在一定差异。
例如,在一些地区,灵活就业人员的医保报销比例、报销范围等可能与职工医保存在差异。
方案了解不足:
部分灵活就业人员可能对社保方案了解不够,导致在缴纳社保过程中出现一些问题,影响个人权益的保险。
例如,可能不知道根据自己的经济状况选择不同的缴费档次,或者不知道如何办理社保补贴等方案。
划算的方面
其他:
社保还包括失业保险、工伤保险、生育保险等,这些险种可以在不同情况下为灵活就业人员提供一定的经济支持。
例如,女性灵活就业人员在生育期间可以享受生育保险待遇,包括生育津贴和生育医疗费用报销。
医疗保险:
医疗保险可以减轻因疾病带来的经济负担,尤其是在面临大病重病时,医保可以报销大部分医疗费用。
灵活就业人员缴纳医疗保险后,可以享受与在职职工相似的医疗保险待遇。
养老保险:
灵活就业人员通过缴纳社保中的养老保险,可以在达到退休年龄后领取养老金,为晚年生活提供稳定的经济来源。
养老金的领取金额与缴费年限和缴费档次有关,多缴多得、长缴多得。
法规优惠:
部分地区为灵活就业人员提供社保补贴或优惠法规,如缴费补贴、税收减免等。
这些法规能够减轻灵活就业人员的缴费压力,提高参保的积极性。
综上所述,灵活就业人员买社保是否划算取决于个人的实际情况和需求。在做出确定之前,充分了解当地方案、评估自己的经济状况和未来需求,并咨询专业人士的看法。
温馨提示:本数据仅供参考!具体需以当地有关法规为准!