2025定西4050补贴主要针对的是年龄在40岁以上的女性和50岁以上的男性,这些人群通常因为年龄较大而面临就业困难。
定西4050灵活就业社保补贴是什么?今天聊一下4050补贴话题。4050补贴听起来像是一个针对特定年龄人群的社保补贴。比如女性需年满40周岁,男性需年满50周岁(以申请当年12月31日为截止日期)。那么定西4050灵活就业社保补贴标准是多少钱?定西4050社保补贴可以领取多少?接下来随新社通APP小编了解一下定西4050灵活就业社保补贴的最新资讯。
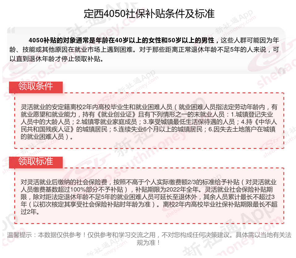
一、2023-2024年定西灵活就业4050社保补贴标准和条件是什么

》》还不知道自己社保缴纳明细吗?点击新社通app社保计算器,查询所在城市社保缴费明细!
新社通app数据所得,数据仅供参考。
二、?怎样查社保卡里面的补贴款4050的补贴有多少?
社保局查询?:可以携带身份证到参保所在地的社保局,找工作人员进行查询。需要提供相关证件以便核实身份。?
?网络查询?:登录参保所在地的社保局官网,查看补贴单并注册账号进行查询。通常需要输入个人信息以获取补贴的发放情况。
?电话查询?:拨打劳动综合服务电话“12333”,根据语音提示进行查询。这是一种便捷的方式,适合不想亲自前往社保局的用户。?
?支付宝查询?:打开支付宝,点击“城市服务”,选择“社保”,进入页面后点击“4050社保补贴查询”,登录账号即可查看补贴的发放情况。?
?银行查询?:如果补贴是通过银行发放,可以到银行柜台或ATM机上进行查询。需要提供银行卡账号,如果补贴已经到账,会有提示音提醒。?
这些方法可以帮助你方便地查询4050补贴的发放情况,选择适合自己的方式进行查询即可。
三、定西不可以领取灵活就业4050社保补贴的六类人:
定西不可以领取灵活就业4050社保补贴的六类人:
1、未以灵活就业人员身份交社保;
2、非就业困难人员;
3、超出自住房,有多余商品房或车辆;
4、超出法定退休年龄的;
5、未失业登记;
6、农村户口。
三类人符合领取灵活就业4050社保补贴的标准:贫困户、低保对象、重度残疾人等三类主要就业困难人员。
不过,符合特殊情况的部分农村户口人员是可以申请的,具体要咨询当地社保部门了。
四、定西灵活就业4050社保补贴申请流程:
定西4050社保补贴如何办理?
1.女满40周岁以上,男满50周岁以上,具有定西户口,持有再就业优惠证,可到辖区社区居委会办理灵活就业人员认定。需提供:单位或户主雇佣证明、户口簿、再就业优惠证、代扣银行账号、交纳社保费的单据。(具体手续向社区居委会咨询)。
2.凭认定完的《定西市灵活就业人员认定申请表》原件、复印件,个人身份证或户口簿原件到地税局办税服务中心办理“4050”补贴对象参保手续,养老保险、失业保险两个险都必须参保。
3.每个月都必须到银行打印当月交纳的社保费单据。
4.于每季度的第一个月的前七个工作日到街道劳动事务所申请补贴,凭缴费单据、灵活就业认定证明、再就业优惠证、银行账户,由街道汇总后,将社保补贴直接划拨到个人银行账户。
定西4050社保补贴办理所需材料:
1、《灵活就业人员社保补贴申请表》原件;
2、《灵活就业证明》(一张原件,一张复印件);
3、申办人第二代身份证和户口本复印件;
4、《档案托管合同书》复印件;
5、从其他公共托管机构转移到市档案托管中心的申请人需提供往年度社保补贴享受情况证明。

五、在定西办4050对退休有影响吗,退休金会减少吗
4050补贴领取后不影响退休金,需要的条件如下:
就业困难认定期间必须依法缴纳社保费,含养老保险费和医疗保险费
依法进行登记失业,并符合4050年龄条件,即男性年满50周岁、女性年满40周岁
有劳动能力、有就业要求,并在各级公共就业服务机构进行了失业登记
以上就是定西4050灵活就业社保补贴的相关内容,欢迎关注新社通/下载新社通APP了解更多五险一金专业资讯。