据新社通app数据显示,辽宁锦州养老保险缴费基数2024-2025年最新标准如下:
辽宁锦州灵活就业人员基本养老保险缴费基数暂按不低于4273元;
缴费比例:个人承担20%;养老保险缴费个人854.6元。
(注:本文数据仅供参考,具体以当地缴费标准为准)
辽宁灵活就业社保缴费标准一览?根据新社通app-社保缴费查询工具提供的最新数据如下:

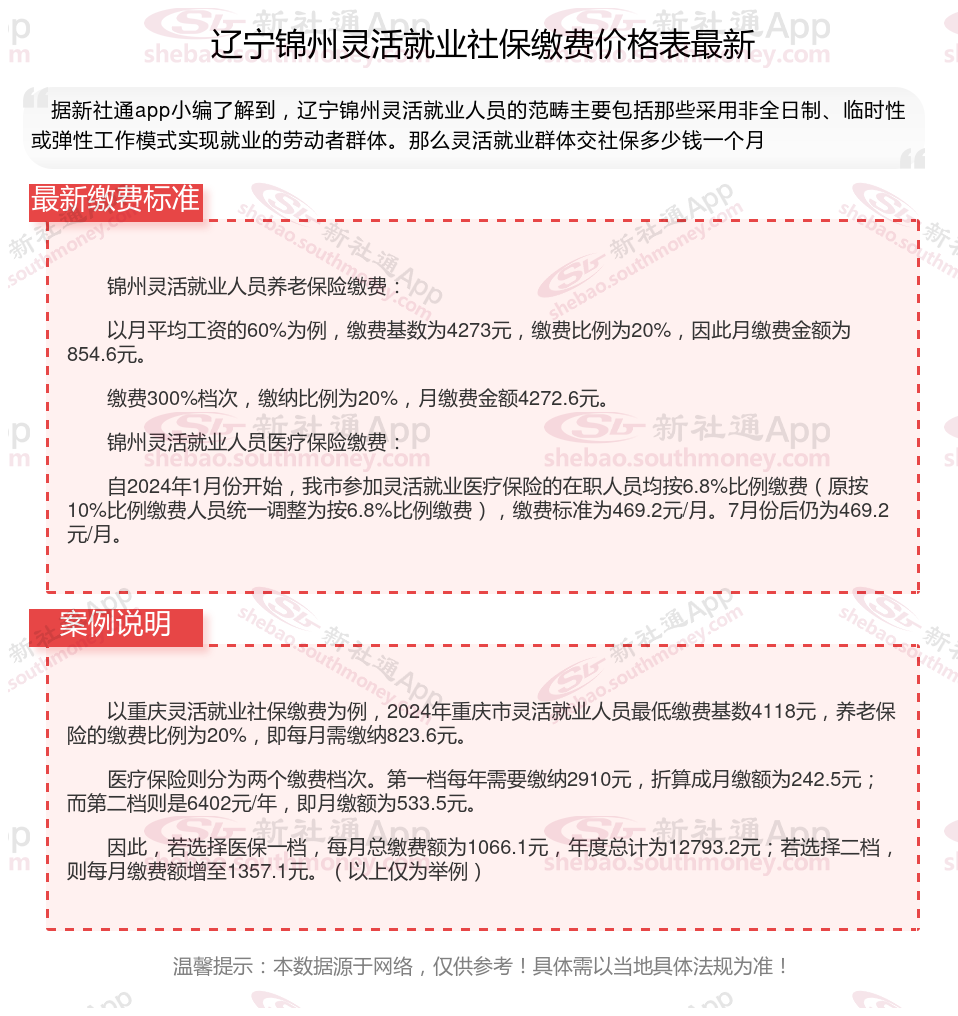
锦州灵活就业人员养老保险缴费:
以月平均工资的60%为例,缴费基数为4273元,缴费比例为20%,因此月缴费金额为854.6元。
缴费300%档次,缴纳比例为20%,月缴费金额4272.6元。
锦州灵活就业人员医疗保险缴费:
自2024年1月份开始,我市参加灵活就业医疗保险的在职人员均按6.8%比例缴费(原按10%比例缴费人员统一调整为按6.8%比例缴费),缴费标准为469.2元/月。7月份后仍为469.2元/月。
温馨提示:本数据仅供参考!仅供参考和学习交流之用,不对您构成任何决策建议。具体需以当地有关法规为准!