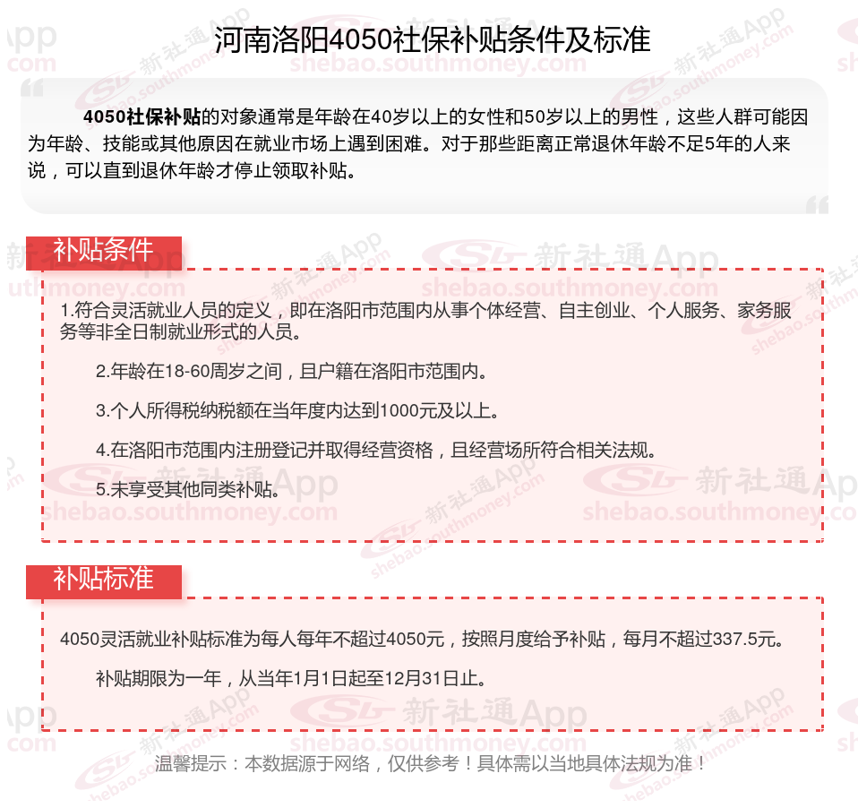
2025河南洛阳灵活就业4050社保补贴是一项面向特定年龄段的就业困难人群的社会保险补贴。
河南洛阳4050灵活就业社保补贴是什么?今天聊一下4050补贴话题。44050社保补贴标准据新社通app小编了解,通常,4050社保补贴包含基本医疗保险和基本养老保险两个险种,社保补贴金额为申请人实际缴纳基本养老保险和基本医疗保险金额的2/3,具体标准以当地社保局公布的数据为准!那么河南洛阳4050灵活就业社保补贴标准是多少钱?河南洛阳4050社保补贴可以领取多少?接下来随新社通APP小编了解一下河南洛阳4050灵活就业社保补贴的最新资讯。
一、2025年河南洛阳4050社保补贴申请流程
河南洛阳4050社保补贴如何办理?
1.女满40周岁以上,男满50周岁以上,具有河南洛阳户口,持有再就业优惠证,可到辖区社区居委会办理灵活就业人员认定。需提供:单位或户主雇佣证明、户口簿、再就业优惠证、代扣银行账号、交纳社保费的单据。(具体手续向社区居委会咨询)。
2.凭认定完的《河南洛阳市灵活就业人员认定申请表》原件、复印件,个人身份证或户口簿原件到地税局办税服务中心办理“4050”补贴对象参保手续,养老保险、失业保险两个险都必须参保。
3.每个月都必须到银行打印当月交纳的社保费单据。
4.于每季度的第一个月的前七个工作日到街道劳动事务所申请补贴,凭缴费单据、灵活就业认定证明、再就业优惠证、银行账户,由街道汇总后,将社保补贴直接划拨到个人银行账户。
河南洛阳4050社保补贴办理所需材料:
1、《灵活就业人员社保补贴申请表》原件;
2、《灵活就业证明》(一张原件,一张复印件);
3、申办人第二代身份证和户口本复印件;
4、《档案托管合同书》复印件;
5、从其他公共托管机构转移到市档案托管中心的申请人需提供往年度社保补贴享受情况证明。
二、2025年河南洛阳4050社保补贴标准是多少?领取条件是什么?

三、河南洛阳不可以领取灵活就业4050社保补贴的六类人
河南洛阳不符合领取4050社保补贴的六类人如下:
1、超出自住房,有多余商品房或车辆;
2、非就业困难人员;
3、未以灵活就业人员身份交社保;
4、超出法定退休年龄的;
5、未失业登记;
6、农村户口。
三类人符合领取灵活就业4050社保补贴的标准:贫困户、低保对象、重度残疾人等三类主要就业困难人员。
不过,符合特殊情况的部分农村户口人员是可以申请的,具体要咨询当地社保部门了。
四、农村户口可以办4050社保补贴吗?
农村户口能否申领4050社保补贴,主要是看能否通过当地就业困难人员认证。比如,有些地区表示,就业困难人员包括已参加失业保险并失业登记后连续失业一年以上的农村进城务工劳动者、失地农民、享受农村最低生活保护人员、有《残疾人证》的农村居民等,如果符合其中之一,并且实现灵活就业,同时自己以灵活就业人员身份缴纳了城镇职工社保,那么就可以申领社保补贴了。
法律依据:《中华人民共和国社会保险法》第六十一条
社会保险费征收机构应当依法按时足额征收社会保险费,并将缴费情况定期告知用人单位和个人。
第六十二条
用人单位未申报应当缴纳的社会保险费数额的,按照该单位上月缴费额的百分之一百一十确定应当缴纳数额;缴费单位补办申报手续后,由社会保险费征收机构按照法规结算。
以上就是河南洛阳4050灵活就业社保补贴的相关内容,欢迎关注新社通/下载新社通APP了解更多五险一金专业资讯。