据新社通app数据显示,通辽灵活就业养老保险的缴费基数为:4863元。灵活就业人员参保缴费的比例为个人20%。
另外,需要注意的是,这些缴费标准可能会随着时间和方案的变化而调整。建议查阅相关消息或咨询当地社保部门。
(注:本文数据仅供参考,具体以当地缴费标准为准)
通辽灵活就业自己交社保一个月要交多少钱?交多久可以领?根据新社通app-社保缴费查询工具提供的最新数据如下:

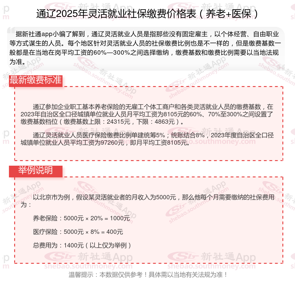
通辽参加企业职工基本养老保险的无雇工个体工商户和各类灵活就业人员的缴费基数,在2023年自治区全口径城镇单位就业人员月平均工资为8105元的60%、70%至300%之间设置了缴费基数档位(缴费基数上限:24315元,下限:4863元)。
通辽灵活就业人员医疗保险缴费比例单建统筹5%;统账结合8%,2023年度自治区全口径城镇单位就业人员平均工资为97260元,即月平均工资8105元。
社保缴费基数的确定方法,是由相关法规的,它是按照职工上一年度1月至12月的所有工资性收入所得的月平均额来进行确定。社会保险基数简称社保基数,是指职工在一个社保年度的社会保险缴费基数。社会保险缴费基数是计算用人单位及其职工缴纳社保费和职工社会保险待遇的重要依据,有上限和下限之分,具体数额根据各地区实际情况而定。比如社会平均工资是1000元,缴纳的基数可以是600元--3000元
(1)职工工资收入高于当地上年度职工平均工资300%的,以当地上年度职工平均工资的300%为缴费基数;
(2)职工工资收入低于当地上一年职工平均工资60%的,以当地上一年职工平均工资的60%为缴费基数;
(3)职工工资在300%—60%之间的,按实申报。职工工资收入无法确定时,其缴费基数按当地劳动部门公布的当地上一年职工平均工资为缴费工资确定。每年社保都会在固定的时间(3月或者7月,各地不同)核定基数,根据职工上年度的月平均工资申报新的基数,需要准备工资表这些证明。
每年社保都会在固定的时间(3月或者7月,各地不同)核定基数,根据职工上年度的月平均工资申报新的基数,需要准备工资表这些证明。
养老金领取时间指南:早了解,早规划
养老金的领取时间主要取决于个人的退休年龄、缴费年限以及是否满足当地社保方案的其他相关要求。以下是对养老金领取时间的详细介绍:
缴费年限:
根据《中华人民共和国社会保险法》及相关方案法规,参加基本养老保险的个人,在达到法定退休年龄时,需要累计缴费满十五年,才能按月领取基本养老金。
值得注意的是,从2025年1月1日至2029年12月31日,领取基本养老金的最低缴费年限依然为15年。而从2030年1月1日起,这一最低缴费年限将开始逐步提高,每年增加6个月,直至2040年达到20年。
法定退休年龄:
男年满60周岁,女年满55周岁(或50周岁,具体取决于个人情况和方案法规),且连续工龄满一定年限(如10年),即可达到法定退休年龄。
因伤残、疾病等原因丧失劳动能力且失去生活来源的,经县级农村社会养老保险经办机构批准,可以提前领取养老金,但具体年龄要求可能有所不同。
养老金领取期限
一旦开始领取养老金,只要领取人还在世,就可以一直领取养老金,没有具体的领取年限限制。即使个人账户养老金已经用完,仍然会继续按照原标准计发。此外,个人养老金还会逐年根据社会在岗职工的月平均工资的增加而增长。
综上所述,养老金的领取时间主要取决于个人的退休年龄、缴费年限以及是否满足当地社保方案的其他相关要求。一旦满足这些条件,参保人员就可以向当地社保部门申请领取养老金。
(备注:数据仅供参考,具体以当地有关法规为准)