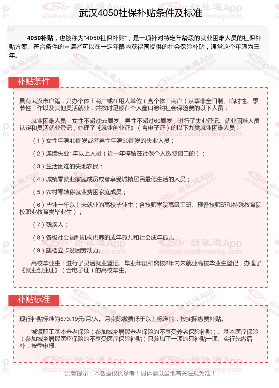
2025武汉4050补贴主要针对的是年龄在40岁以上的女性和50岁以上的男性,这些人群通常因为年龄较大而面临就业困难。
武汉4050灵活就业社保补贴标准如何?“4050补贴”需要以灵活就业身份参加职工养老和医疗保险,补贴标准不超过实际缴费的三分之二,最长3年,距离退休不足5年的可延长到退休。补贴对象包括国企下岗人员、低保家庭等。申请流程需要提交身份证、银行账户等。那么武汉4050灵活就业社保补贴标准是多少钱?武汉4050社保补贴条件是什么?接下来随新社通APP小编了解一下武汉4050灵活就业社保补贴标准最新资讯。
一、武汉灵活就业人员领4050补贴能领到多少钱,补贴补多少呢?(武汉4050社保补贴标准2025)

二、武汉灵活就业4050社保补贴申请流程:
武汉4050社保补贴如何办理?
1.女满40周岁以上,男满50周岁以上,具有武汉户口,持有再就业优惠证,可到辖区社区居委会办理灵活就业人员认定。需提供:单位或户主雇佣证明、户口簿、再就业优惠证、代扣银行账号、交纳社保费的单据。(具体手续向社区居委会咨询)。
2.凭认定完的《武汉市灵活就业人员认定申请表》原件、复印件,个人身份证或户口簿原件到地税局办税服务中心办理“4050”补贴对象参保手续,养老保险、失业保险两个险都必须参保。
3.每个月都必须到银行打印当月交纳的社保费单据。
4.于每季度的第一个月的前七个工作日到街道劳动事务所申请补贴,凭缴费单据、灵活就业认定证明、再就业优惠证、银行账户,由街道汇总后,将社保补贴直接划拨到个人银行账户。
武汉4050社保补贴办理所需材料:
1、《灵活就业人员社保补贴申请表》原件;
2、《灵活就业证明》(一张原件,一张复印件);
3、申办人第二代身份证和户口本复印件;
4、《档案托管合同书》复印件;
5、从其他公共托管机构转移到市档案托管中心的申请人需提供往年度社保补贴享受情况证明。
三、?如何查询4050补贴的申请状态和发放情况?
1. 社保局发放:通过社保局发放的4050补贴,可以在社保局柜台进行查询。需要提供户口所在地社保局的工作凭证、个人身份证原件和复印件以及补贴发放的存折账号,工作人员核实后,会告知补贴的发放情况。
2. 银行发放:如果4050补贴是银行发放,可以到银行柜台或者银行ATM机上进行查询。需要提供银行卡的账号,如果补贴已经到账,会有提示音提醒。
3. 支付宝查询:如果4050补贴是通过支付宝发放,可以登录支付宝账号,在首页点击“市民中心”选项,选择“社保”选项,进入页面后点击“4050补贴查询”即可查看补贴的发放情况。
四、武汉不可以领取灵活就业4050社保补贴的六类人:
武汉不可以领取灵活就业4050社保补贴的六类人:
1、农村户口;
2、非就业困难人员;
3、超出自住房,有多余商品房或车辆;
4、超出法定退休年龄的;
5、未失业登记;
6、未以灵活就业人员身份交社保。
三类人符合领取灵活就业4050社保补贴的标准:贫困户、低保对象、重度残疾人等三类主要就业困难人员。
不过,符合特殊情况的部分农村户口人员是可以申请的,具体要咨询当地社保部门了。
五、?想领4050补贴就不能领失业金了吗
缴纳失业保险费的人员失业后,没有了工作可以申请失业金。
同时,社保缴费面临中断,如果不想中断社保缴费,在没有找到新工作前,只能以灵活就业身份继续缴纳社保费。
继续缴费后,如果还符合4050补贴其他条件,可以申领社保补贴。
这样就可能面临一个问题:如果既申请了失业金,又申请了社保补贴,就有可能同时领取这两份钱。
问题的关键是:现在的方案允许同时领取这这份钱吗?
答案是,各地要求不一样,有的地区允许同时领。
有些地区法规,领取失业金后,就不能领取社保补贴,在审核环节发现有失业金领取记录,社保补贴就直接审核拒绝。
六、武汉4050补贴领取后影响退休金吗
4050补贴领取后不影响退休金,需要的条件如下:
有劳动能力、有就业要求,并在各级公共就业服务机构进行了失业登记
依法进行登记失业,并符合4050年龄条件,即男性年满50周岁、女性年满40周岁;
就业困难认定期间必须依法缴纳社保费,含养老保险费和医疗保险费。
以上就是武汉4050灵活就业社保补贴的相关内容,欢迎关注新社通/下载新社通APP了解更多五险一金专业资讯。