据新社通app数据显示,哈密灵活就业人员养老缴费基数2024-2025年最新标准如下:
养老保险最低缴费基数为:4999元;
个人缴费比例:20%,个人缴费金额:999.8元;
(注:本文数据仅供参考,具体以当地缴费标准为准)
哈密灵活就业自己交社保一个月要交多少钱?交多久可以领?根据新社通app-社保缴费查询工具提供的最新数据如下:

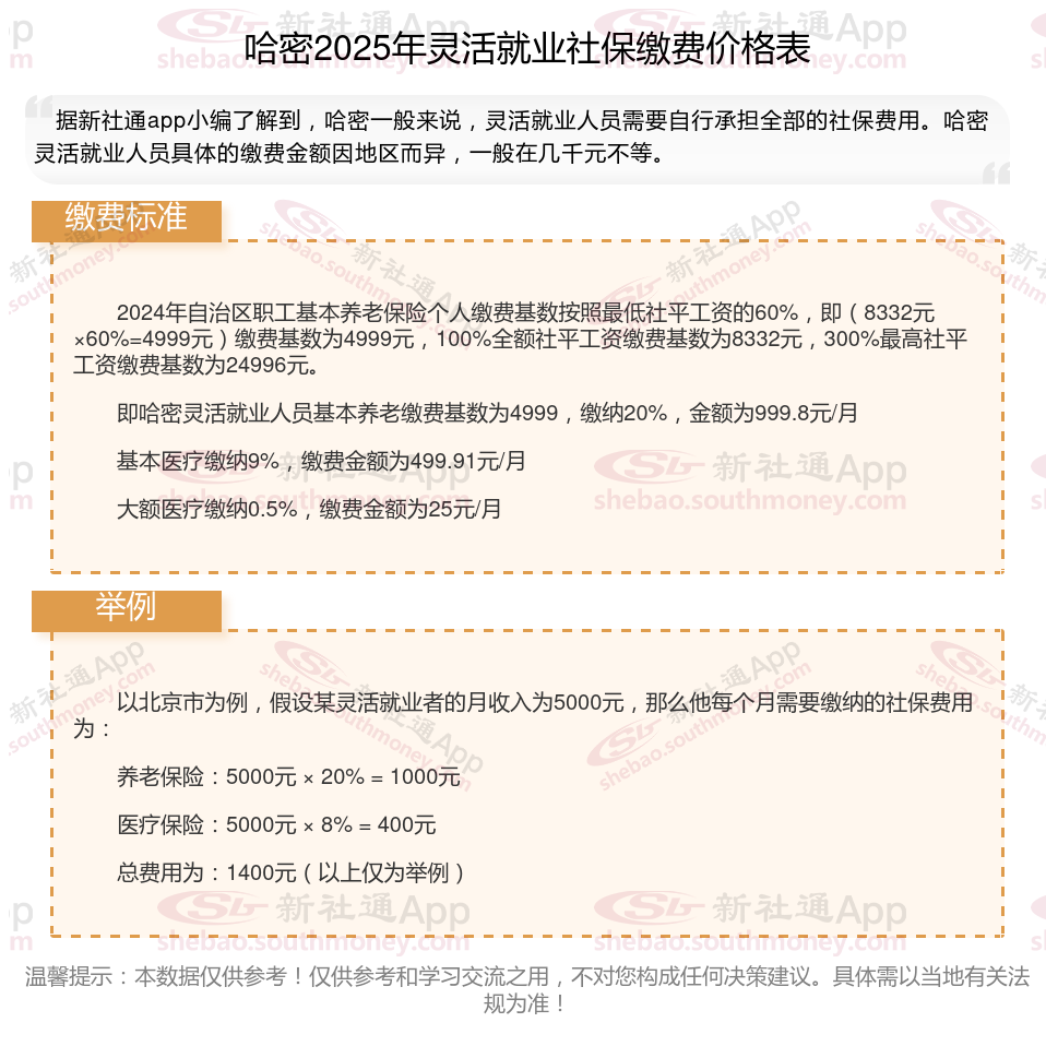
2024年自治区职工基本养老保险个人缴费基数按照最低社平工资的60%,即(8332元×60%=4999元)缴费基数为4999元,100%全额社平工资缴费基数为8332元,300%最高社平工资缴费基数为24996元。
即哈密灵活就业人员基本养老缴费基数为4999,缴纳20%,金额为999.8元/月
基本医疗缴纳9%,缴费金额为499.91元/月
大额医疗缴纳0.5%,缴费金额为25元/月
社保缴费基数是根据员工一整个自然年度的总收入(包括奖金、提成)的月平均收入来确定,每个地区的缴费基数都不一样,社保需要缴费多少钱主要是看取决于员工的月平均工资和当地社保的缴费的比例来计算。
养老金领取时间的确定因素
关于养老金多久可以领的问题,主要取决于两个条件:达到法定退休年龄和满足养老保险的最低缴费年限。
法定退休年龄:
男年满60周岁,女年满55周岁(或50周岁,具体取决于职业和工种),可以开始按月领取养老金。
因伤残、疾病等原因丧失劳动能力且失去生活来源的,经县级农村社会养老保险经办机构批准,可以提前领取养老金,但男性需年满55周岁,女性需年满50周岁。
累计缴费年限满15年:
根据现行法规,从2025年1月1日至2029年12月31日,领取养老金的最低缴费年限为15年。
从2030年1月1日起,这一最低缴费年限将逐年提高,每年增加6个月,直至2040年达到20年。但这一调整对已经退休或即将退休的人员不产生影响,他们仍按照退休时的法规执行。
养老金领取年限
1.终身领取:
只要领取人还在世,就可以一直领取养老金。即使个人账户养老金已经用完,仍然会继续按照原标准计发。
养老金的领取保证期为10年。若被保险人领取养老金期间不足10年死亡,剩余年限的养老金可由其指定的受益人或者法定继承人领取。若被保险人领取养老金时间满10年仍健在,则继续按原标准领取养老金,直至死亡当月止。
2.养老金增长机制:
个人养老金还会逐年根据社会在岗职工的月平均工资的增加而增长。因此,活得越久,领取的养老金总额就越多。
综上所述,养老金的领取时间主要取决于个人的退休年龄、缴费年限以及是否满足当地社保方案的其他相关要求。一旦满足这些条件,参保人员就可以向当地社保部门申请领取养老金。
(备注:数据仅供参考,具体以当地有关法规为准)