2025琼海4050补贴主要针对的是年龄在40岁以上的女性和50岁以上的男性,这些人群通常因为年龄较大而面临就业困难。
“灵活就业4050社保补贴”主要是针对大龄就业困难人群的社保补贴,申请条件包括年龄、就业困难、灵活就业并自费缴纳社保,需要持有失业登记证,不同地区可能有细微差别,比如农村户口的限制。那么琼海4050灵活就业困难人员社保补贴标准是多少?琼海4050社保补贴需要符合什么条件?接下来随新社通APP小编具体了解一下4050社保补贴内容。
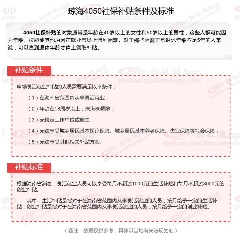
一、最新琼海4050社保补贴标准及条件

二、琼海灵活就业4050社保补贴申请流程:
琼海灵活就业社保补贴的年龄限制?主要包括女性满40周岁以上,男性满50周岁以上。此外,有些地区还要求女性满45周岁以上,男性满45周岁以上也可以申请灵活就业保险补贴?。
琼海4050灵活就业补贴申请条件
?年龄及残疾情况?:
女性满40周岁以上,男性满50周岁以上,以及中、重度残疾人可以申请灵活就业保险补贴?。
?就业情况?:
在社区从事家务服务并与社区居民形成服务关系的灵活就业人员。
没有固定工作单位,岗位和工作时间不固定,但能够取得收入的其他灵活就业人员。
已实现灵活就业满30日,并在户口所在区县劳动部门办理了个人就业登记的人员。
实现灵活就业并以灵活就业身份参保的符合条件的高校毕业生?。
三、琼海不可以领取灵活就业4050社保补贴的六类人:
琼海不可以领取灵活就业4050社保补贴的六类人:
1、农村户口;
2、非就业困难人员;
3、超出自住房,有多余商品房或车辆;
4、超出法定退休年龄的;
5、未失业登记;
6、未以灵活就业人员身份交社保。
三类人符合领取灵活就业4050社保补贴的标准:贫困户、低保对象、重度残疾人等三类主要就业困难人员。
不过,符合特殊情况的部分农村户口人员是可以申请的,具体要咨询当地社保部门了。
四、农村户口能领4050补贴吗?
为什么很多农村户口的朋友无法领取4050补贴?主要原因是,需要是认证的就业困难人员。
一般情况下,只有城镇户籍的人口才会被认定为就业困难人员,所以农村户口的朋友,即使自己缴纳了城镇职工社保,也无法认定为就业困难人员,那么也就不能申请4050补贴,一般来说,只有失地农民等可以申领补贴。
当然,各地区具体执行方法有所不同,需要办理的朋友可以到当地的社保部门了解详细办理要求。
最后提醒大家,目前灵活就业社保补贴并不是统一的,所以各地的补贴领取条件、标准、方式等的差异都比较大,有些地区甚至可能没有相关法规,因此大家一定要以当地公布为准。
以上就是琼海4050灵活就业社保补贴的相关内容,欢迎关注新社通/下载新社通APP了解更多五险一金专业资讯。