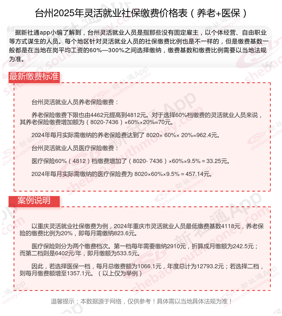
据新社通app数据显示,2024-2025年台州灵活就业人员养老保险的缴费标准:
养老保险缴费基数的下限为4462元;养老保险缴费比例为20%。
(注:本文数据仅供参考,具体以当地缴费标准为准)
那么,台州灵活就业人员社保一个月多少钱?根据新社通app-社保缴费查询工具提供的2025社保缴费标准详情数据:

社保要交满多少年才能领养老金?
社保交满15年并且达到法定退休年龄可以领取退休金。根据《中华人民共和国社会保险法》要求,参加基本养老保险的个人,达到法定退休年龄时需累计缴费满十五年,办理退休手续,按月领取基本养老金。
法定的退休年龄为女性55周岁,男性60周岁,社保养老金即是按照这两个年龄段进行领取。相比之下,商业养老保险的领取时间则灵活得多,提供了领取时间的多种选择,并且在没有开始领取之前可以更改。年金领取的起始时间通常集中在被保险人50、55、60、65周岁这四个年龄段,也有更早或更晚的。