?职工社保?:适用于在单位就业并签订劳动合同的职工。根据《社会保险法》和《劳动法》,用人单位和职工必须共同缴纳基本养老保险和基本医疗保险。?
那么,2025年个人怎么交社保?根据新社通app-社保缴费查询工具提供的2025社保缴费标准详情数据:

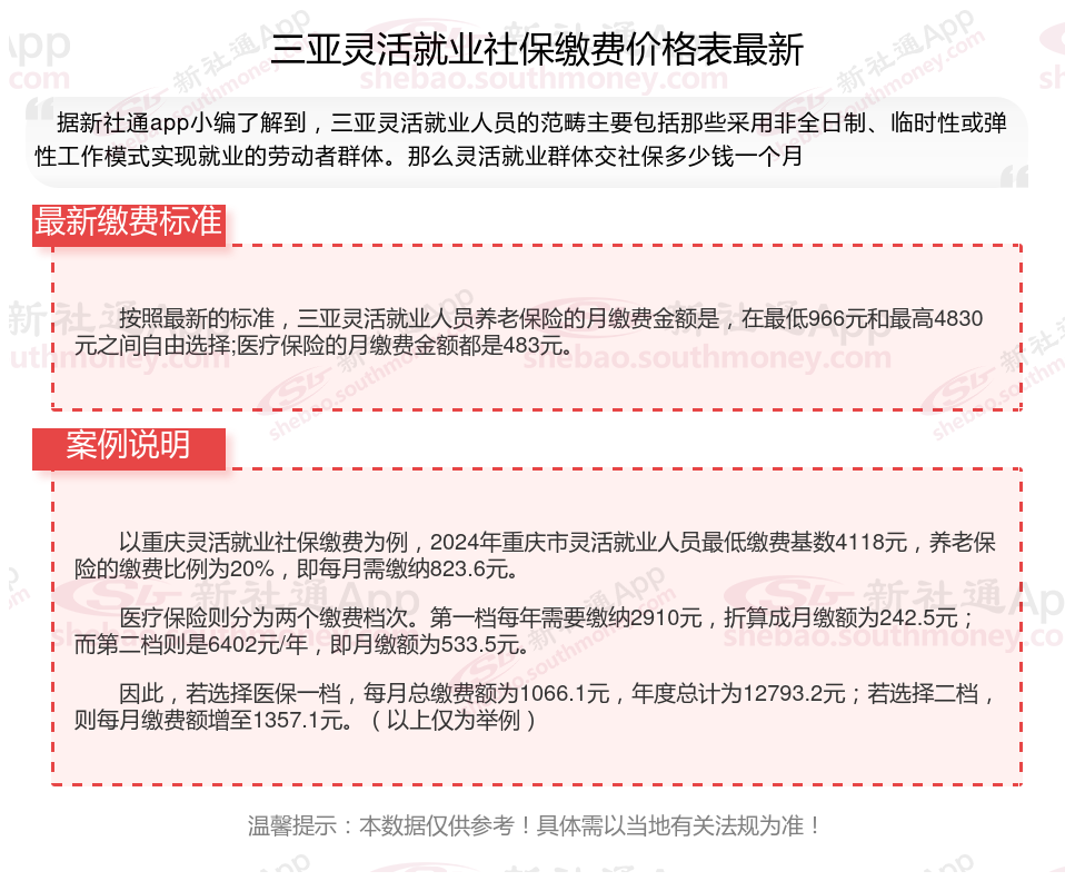
据新社通app数据显示,三亚灵活就业养老缴费基数明细如下:
养老缴费缴费基数为:4830元;
个人缴费比例:20%;
(注:本文数据仅供参考,具体以当地缴费标准为准)
什么是社保缴纳基数?
社保缴费基数是指参保人员在一个社保年度内缴纳社会保险费的计算基数,它一般根据参保人员上一年度的月平均工资来确定。具体来说,社保缴费基数一个上下限范围,通常为该地区上年度社会月平均工资的60%至300%。如果参保人员的月平均工资低于下限,则按下限作为缴费基数;如果高于上限,则按上限作为缴费基数;如果介于两者之间,则按实际月平均工资作为缴费基数。
温馨提示:本数据仅供参考!具体需以当地有关法规为准!