社保是指城镇职工保险,包括养老、医疗、工伤、失业和生育五险,相比农保来说,权益更加全面。
那么,2025年自由职业怎么交社保?根据新社通app-社保缴费查询工具提供的2025社保缴费标准详情数据:

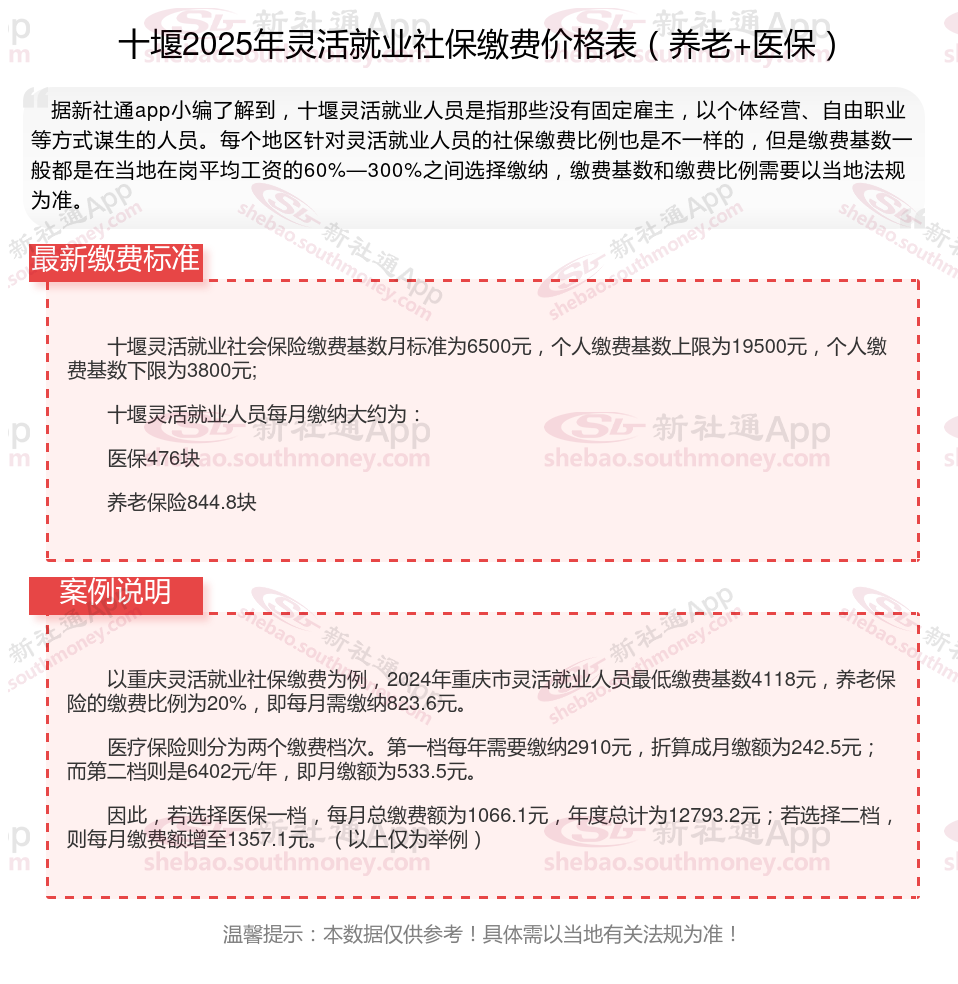
据新社通app数据显示,十堰企业灵活就业养老保险的缴费基数为:3800元。
缴费比例:在企业参保缴费的情况下,单位缴纳比例为16%,个人缴纳比例为8%。而灵活就业人员参保缴费的比例为个人20%。
另外,需要注意的是,这些缴费标准可能会随着时间和方案的变化而调整。为了获取最新的十堰灵活就业养老保险缴费标准信息,建议查阅相关消息或咨询当地社保部门。总的来说,了解并遵守当地的养老保险缴费标准是每个人的责任,也是保证个人权益的重要方案。
(注:本文数据仅供参考,具体以当地缴费标准为准)
社保续交需要哪些手续?
失业后如果重新找到工作,与单位共同缴纳社保,社保中就包含了职工医保。但是未找到工作的市民如果医保中断了,要怎么续保呢?
佛山户籍的朋友可以办理中途参加居民医保,本市和外市户籍人员可以选择以灵活就业方式参加职工医保。
温馨提示:本数据仅供参考!具体需以当地有关法规为准!