据新社通app数据显示,2024-2025年陕西宝鸡灵活就业人员养老保险的缴费标准是根据缴费基数来确定的:
个人养老保险缴费比例为20%,缴费基数的下限为4559元。
(注:本文数据仅供参考,具体以当地缴费标准为准)
陕西宝鸡灵活就业人员社保每月交多少钱?根据新社通app-社保缴费查询工具提供的最新数据如下:

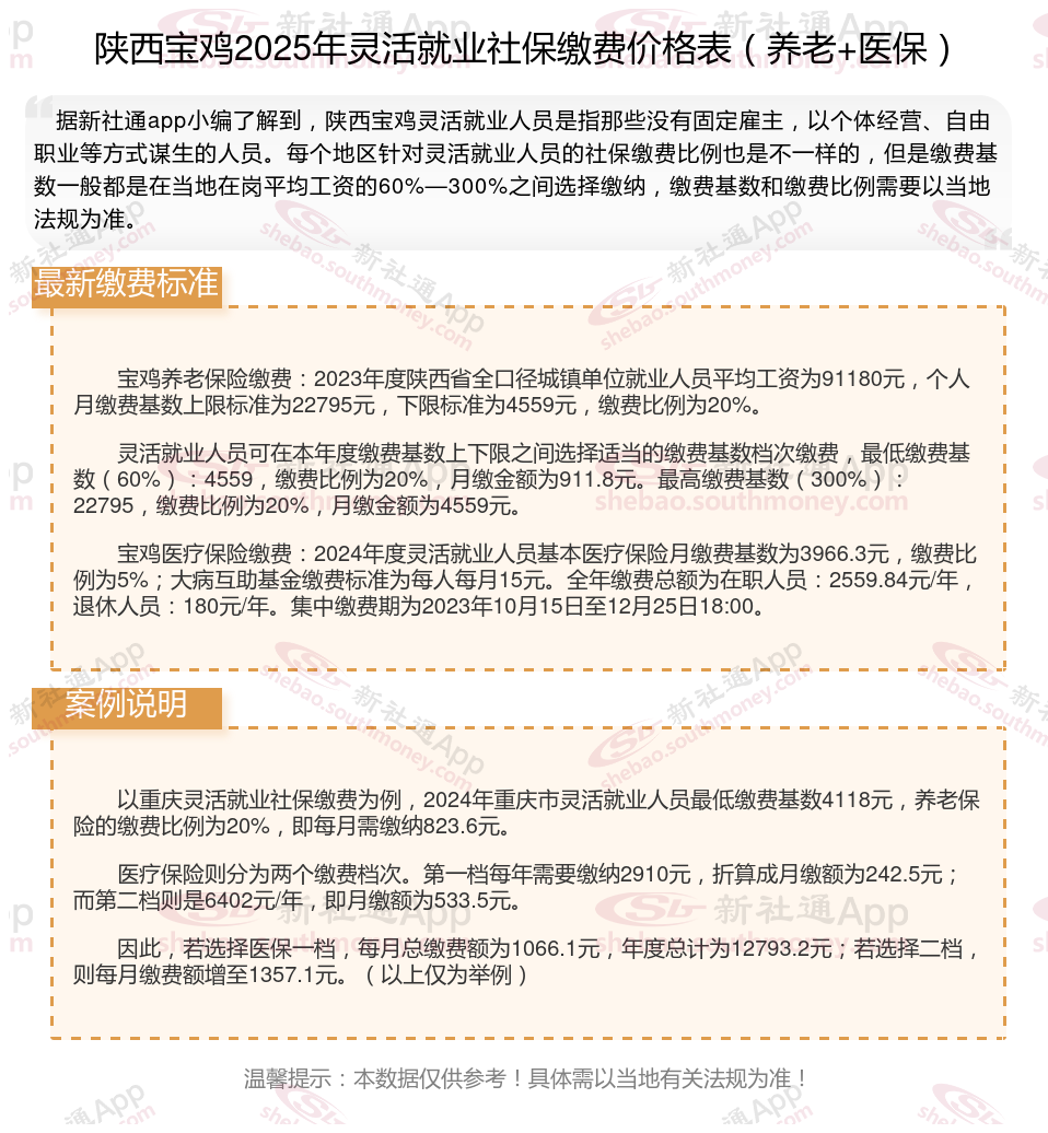
宝鸡养老保险缴费:2023年度陕西省全口径城镇单位就业人员平均工资为91180元,个人月缴费基数上限标准为22795元,下限标准为4559元,缴费比例为20%。
灵活就业人员可在本年度缴费基数上下限之间选择适当的缴费基数档次缴费,最低缴费基数(60%):4559,缴费比例为20%,月缴金额为911.8元。最高缴费基数(300%):22795,缴费比例为20%,月缴金额为4559元。
宝鸡医疗保险缴费:2024年度灵活就业人员基本医疗保险月缴费基数为3966.3元,缴费比例为5%;大病互助基金缴费标准为每人每月15元。全年缴费总额为在职人员:2559.84元/年,退休人员:180元/年。集中缴费期为2023年10月15日至12月25日18:00。
社会保险断交有什么影响?
失业保险:失业保险的影响相对较小,只要不是自己主动辞职,失业后有求职要求并进行了失业登记,且失业保险累计缴费满一年,就能享受失业保险待遇。
养老保险:最明显的一个变化就是,缴费年限可能会减少,这也就意味着将来自身的退休养老金的待遇会受到一定程度的影响,尤其是个人原因导致的中断,那么是无法来进行补交的,而且有一些人,他可能由于养老保险的中断导致没法按照正常的法定退休年龄来退休,这样一来的话,就可能会导致晚退休的问题,所以说它的影响主要是体现这几个方面。
生育保险:如果在怀孕的时候断交,将不能享受生育保险的相关福利。因此,对于有生育计划的人员来说,保持社保连续缴纳尤为重要。
工伤保险:需在用工单位正常缴纳期间发生工伤才能享受待遇,断交期间无工伤保险。
医疗保险:享受到的是既交既得的原则,也就是说我们正常参加医疗保险,才能够正常享受到医保的报销待遇,但如果说出现了医保的中断交费,那么就无法正常享受到医保的报销了,对自身来说在看病就医的过程中,那么会产生一定的影响,因为产生的医疗费用,就需要你自付来进行支付了,毫无疑问,就会对自己看病就医产生一定的经济压力。除此之外呢,还要注意的是医保中断三个月以上,那么就会设置3~6个月不等的固定等待期,每个地区的要求不同,而且在等待期内也无法享受到医保的报销,所以医疗保险中断时间一旦超过三个月,对自己的影响还是比较大的,所以说不能够轻易的去中断。
个人可以交社保吗
个人可以缴社保的。可选择按月、按季度、按半年、按年等方式缴纳。
社保可以按灵活就业人员参保。但个人以灵活就业人员交社保是有户籍限制的。
1、未到达要求的退休年龄的自谋职业者、自由职业者、未在用人单位参保的非全日制从业人员以及本区户籍的失业人员,可以以灵活就业方式办理社会保险参保手续,缴纳企业养老保险和职工基本医疗保险;本区户籍参保职工、到达法定退休年龄累计缴费年限不足15年、由本人申请经社保部门批准延长缴费的,也可办理灵活就业续保。
2、灵活就业人员缴费比例各地稍有不同,具体情况可以咨询当地社保经办部门;灵活就业人员缴纳医疗保险后视同缴纳生育保险,可享受生育保险待遇。
提示:若您想知道更多的社保缴纳明细,可点击下方使用查询社保计算器,新社通app还为您提供社保养老规划方案。
新社通社保计算器计算所得,数据仅供参考。
温馨提示:本数据仅供参考!具体需以当地有关法规为准!