灵活就业者需要根据自己的实际情况和需求来选择适合自己的社保方案。
那么,个体户社保,要交多少钱一个月?根据新社通app-社保缴费查询工具提供的2025社保缴费标准详情数据:

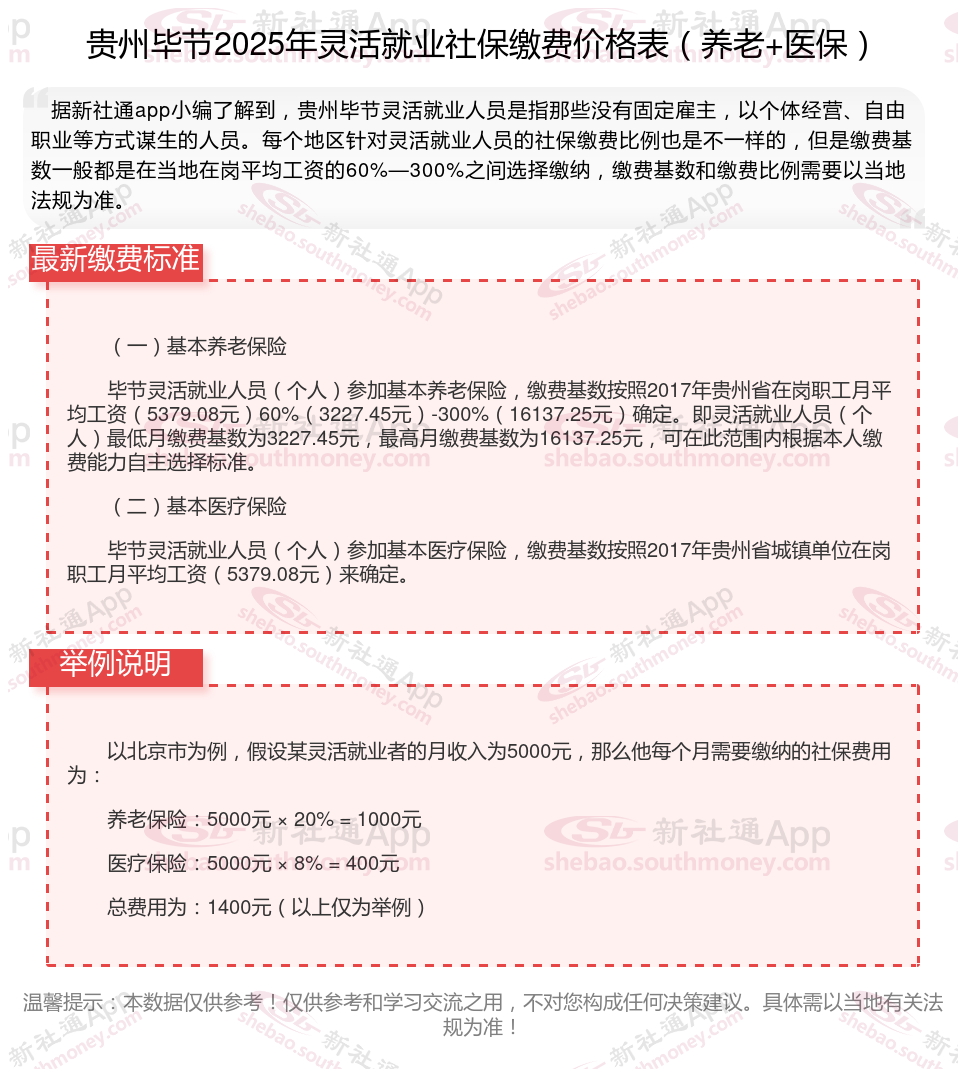
据新社通app数据显示,贵州毕节灵活就业养老保险缴费基数2024-2025年最新标准如下:
最低缴费基数:4363.35元;
个人缴费比例:20%;
(注:本文数据仅供参考,具体以当地缴费标准为准)
灵活就业者需要根据自己的实际情况和需求来选择适合自己的社保方案。
那么,个体户社保,要交多少钱一个月?根据新社通app-社保缴费查询工具提供的2025社保缴费标准详情数据:

据新社通app数据显示,贵州毕节灵活就业养老保险缴费基数2024-2025年最新标准如下:
最低缴费基数:4363.35元;
个人缴费比例:20%;
(注:本文数据仅供参考,具体以当地缴费标准为准)
社保已申报未缴费算断交吗?社保需要缴纳多少年才有退休金?(3月4日)
2025-03-04 15:20社保知识
2024-2025年临沂4050补贴新规来了:灵活就业人员社保补贴能领多少钱
2025-03-04 15:20社保知识
社保自己到底可不可以交?社保自己交多少钱一个月?(03/04)
2025-03-04 15:16社保知识
荆门社保缴纳基数标准:2025年荆门社保基数标准最新个人缴费多少?
2025-03-04 15:13社保知识
儋州社保一个月交多少钱,个人缴纳多少钱一个月?(3月4日)
2025-03-04 15:13社保知识
2025年辽宁本溪4050补贴标准是多少钱一个月?辽宁本溪4050补贴到账哪里查询到账?
2025-03-04 15:13社保知识
2025社保养老保险计算公式(在线计算器)最新退休金计算公式2025计算器(2025/03/04)
2025-03-04 15:10社保知识
广西桂林4050社保补贴多少钱一个月,2024-2025年4050社保补贴申请需要什么条件?
2025-03-04 15:08社保知识
丽水灵活就业人员社保养老+医保缴费标准一年多少钱?灵活就业人员社保怎么缴费?
2025-03-04 15:06社保知识
六安灵活就业人员社保补贴4050补贴是多少钱 2025年六安灵活就业人员社保补贴去哪申请?
2025-03-04 15:05社保知识
2025年平顶山什么条件可申请4050社保补贴 平顶山4050社保补贴领取最新标准一览
2025-03-04 15:01社保知识
个体户社保要交多少钱?03/04
2025-03-04 15:00社保知识
2024-2025年张家界4050补贴新规来了:灵活就业人员社保补贴能领多少钱
2025-03-04 14:54社保知识
2025年蚌埠4050社保补贴标准最新是多少?蚌埠4050社保补贴到账了没怎么查询?
2025-03-04 14:48社保知识
年轻人养老保险要交多少年?(/25/03/04)
2025-03-04 14:46社保知识
内蒙古通辽社保缴纳多少钱 社保要缴够多少年可以退休?(2025年3月4日)
2025-03-04 14:44社保知识
赤峰灵活就业人员社保缴费基数2024-2025年最新标准是多少?灵活就业社保缴费待遇是怎样的?
2025-03-04 14:41社保知识
河池4050社保补贴多少钱一个月,河池4050社保补贴新规2025年最新标准
2025-03-04 14:40社保知识
益阳社保断了能续交吗?(3月4日)
2025-03-04 14:40社保知识