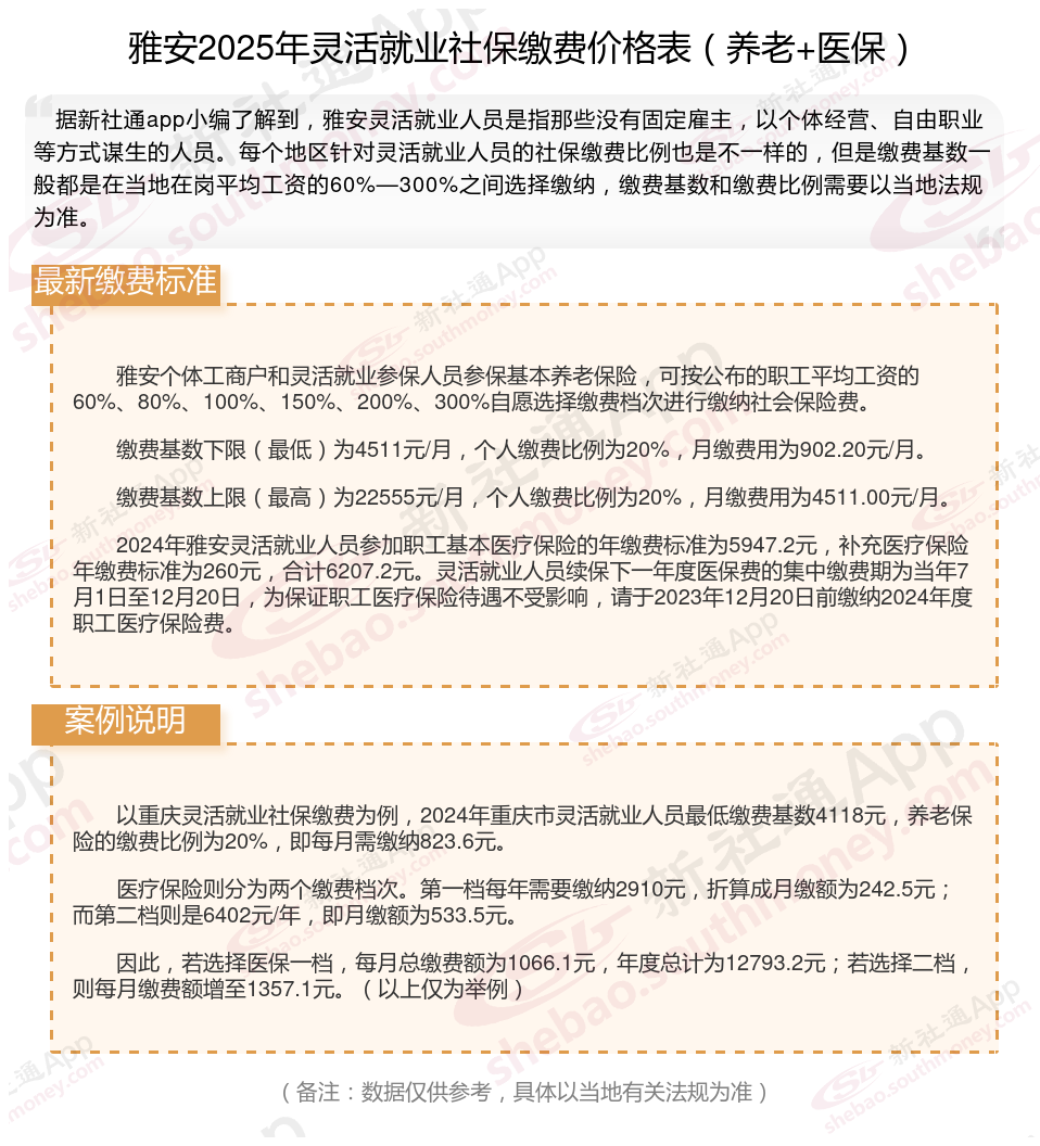
据新社通app数据显示,雅安灵活就业人员养老缴费基数2024-2025年最新标准如下:
养老保险最低缴费基数为:4511元;
个人缴费比例:20%,个人缴费金额:902.2元;
(注:本文数据仅供参考,具体以当地缴费标准为准)
个人社保一个月多少钱?根据新社通app-社保缴费查询工具提供的2025社保缴费标准详情数据如下:

养老保险要交多少年可以领养老金?
1、须满足退休年龄的要求。根据退休要求,退休年龄:女职工55岁和58岁,男职工63岁。2、累计缴纳养老保险费满足最低缴费年限。
温馨提示:本数据源于网络,仅供参考!具体需以当地具体法规为准!