社会保险体系旨在为劳动者提供基本生活支撑,包括养老保险、医疗保险、失业保险等,其中养老保险是确保退休人员基本生活需求的重要一环。
那么,2025年个体户社保缴费标准是多少钱一个月?根据新社通app-社保缴费查询工具提供的2025社保缴费标准详情数据:

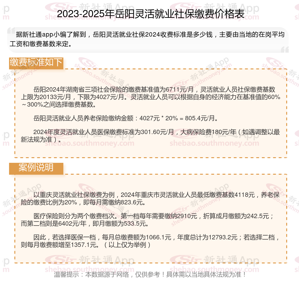
据新社通app数据显示,2024-2025年岳阳灵活就业人员养老保险的缴费标准:
养老保险缴费基数的下限为4027元;养老保险缴费比例为20%。
(注:本文数据仅供参考,具体以当地缴费标准为准)
社保断缴有影响大吗?
失业保险:单位需依法为职工缴纳失业保险,职工失业,符合要求的,可享受失业待遇。职工申领失业保险金的条件之一是失业保险累计缴费满一年,如单位在员工在职期间未按缴纳造成欠缴断缴的,会影响失业保险金正常申领。
工伤险:没有影响。如果职工发生工伤,经认定属于工伤,便可以享受工伤待遇,单位断交工伤保险的,不影响职工工伤待遇,而由单位承担。
医疗保险:短期:断交期间无法享受医保报销待遇,但账户余额可以继续使用。长期:需累计缴费达到一定年限才能享受退休后医保待遇,断交时间不计入累计年限。
养老保险累计缴费年限受影响:社保断缴一个月,虽然对养老保险的累计缴费年限影响相对较小,但长期来看,每一次的断缴都可能减少未来的养老金领取金额。因为养老保险的待遇计算是基于累计缴费年限和缴费基数等因素的,断缴会导致缴费年限的减少,从而影响养老金的计算。
生育保险:生育保险对于男性的意义不大,但是对于女性来说可以领到较高的生育津贴待遇,一般领取时间不低于98天。断缴以后不能享受到女性生育报销和生育津贴,但是一般缴费达到一年以上,就可以补享受。所以这一部分断缴影响不大。
灵活就业保险不想交了,能退钱吗?
灵活就业社保退费的基本情况
灵活就业人员缴纳社保时,费用全部由个人承担,通常按照缴费基数的20%缴纳,其中只有8%进入个人账户,这部分费用在退保时是可以退还的。而另外的12%则划入统筹账户,这部分费用是无法退还的。因此,灵活就业人员如果选择退保,将会损失12%的社保费用。
灵活就业社保退费的条件
灵活就业人员社保缴费可以退,但需要满足一定条件。一般来说,只有在参保人员死亡、出国定居或者缴费不满15年等特定情况下,才能申请退还个人账户部分的费用。此外,如果是参保人自己全额承担社保费用的,那么只能退还个人账户部分的三分之一,其余三分之二是属于单位缴费部分,无法退还。
灵活就业社保退费的流程
具体的退费流程可能因地区而异,但通常包括以下步骤:首先,参保人员需要提供相关证明材料,如出国定居证明、户口核销证明等;其次,需要向最后参保单位劳资负责处提交退保申请;然后,单位劳资负责人会持相关证明材料到社保大厅办理退保手续;最后,参保人员可以到单位领取返还的社保费用。
需要注意的是,社保退保是一项严肃的事情,应该谨慎考虑。在退保前,建议咨询专业律师或社保机构工作人员,以确保自己的权益得到保护。
温馨提示:本数据源于网络,仅供参考!具体需以当地具体法规为准!