2025唐山4050补贴主要针对的是年龄在40岁以上的女性和50岁以上的男性,这些人群通常因为年龄较大而面临就业困难。
4050社保补贴标准据新社通app小编了解,通常,4050社保补贴包含基本医疗保险和基本养老保险两个险种,社保补贴金额为申请人实际缴纳基本养老保险和基本医疗保险金额的2/3,具体标准以当地社保局公布的数据为准!那么唐山灵活就业人员4050补贴最新标准是多少,唐山4050灵活就业人员社保补贴一年可以有多少钱?接下来随新社通APP小编具体了解一下4050社保补贴内容。
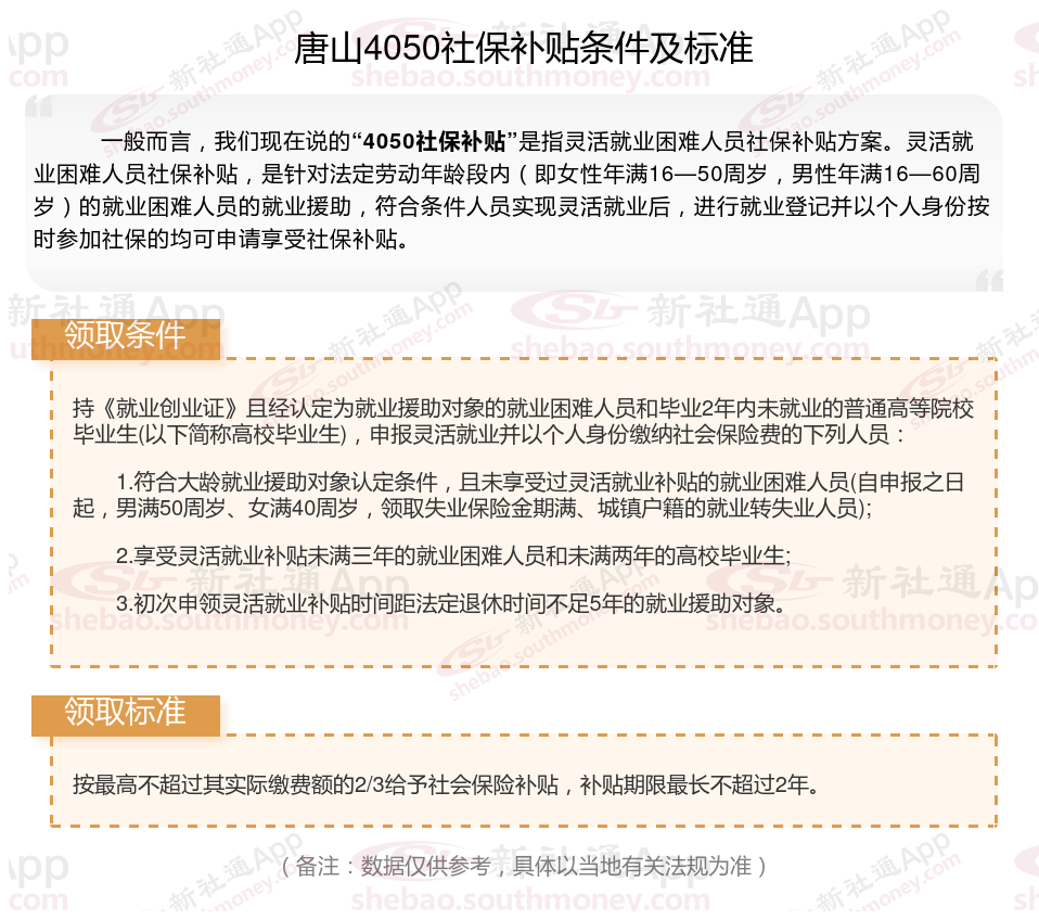
一、2023-2024年唐山灵活就业4050社保补贴标准和条件是什么

》》还不知道自己社保缴纳明细吗?点击新社通app社保计算器,查询所在城市社保缴费明细!
新社通app数据所得,数据仅供参考。
二、?4050补贴怎么查询??4050没到账怎么查询?
1. 社保局发放:通过社保局发放的4050补贴,可以在社保局柜台进行查询。需要提供户口所在地社保局的工作凭证、个人身份证原件和复印件以及补贴发放的存折账号,工作人员核实后,会告知补贴的发放情况。
2. 银行发放:如果4050补贴是银行发放,可以到银行柜台或者银行ATM机上进行查询。需要提供银行卡的账号,如果补贴已经到账,会有提示音提醒。
3. 支付宝查询:如果4050补贴是通过支付宝发放,可以登录支付宝账号,在首页点击“市民中心”选项,选择“社保”选项,进入页面后点击“4050补贴查询”即可查看补贴的发放情况。
三、唐山不可以领取灵活就业4050社保补贴的六类人:
唐山不可以领取灵活就业4050社保补贴的六类人:
1、农村户口;
2、非就业困难人员;
3、超出自住房,有多余商品房或车辆;
4、超出法定退休年龄的;
5、未失业登记;
6、未以灵活就业人员身份交社保。
三类人符合领取灵活就业4050社保补贴的标准:贫困户、低保对象、重度残疾人等三类主要就业困难人员。
不过,符合特殊情况的部分农村户口人员是可以申请的,具体要咨询当地社保部门了。
四、唐山灵活就业4050社保补贴申请流程:
唐山怎样可以申请4050社保补贴?材料与流程如下:
准备材料
《就业失业登记证》原件和复印件。
灵活就业个人缴纳的养老保险、医疗保险凭证的原件,或社保经办机构开具的个人缴费证明。
身份证原件和复印件。
如有个体工商营业执照,需提供原件和复印件。
本人填写的相关表格。
申领流程
线下申请
申请人缴纳当年度养老、医疗保险费用后,携带上述材料至当地档案托管中心灵活就业人员社保补贴受理窗口进行初审,领取《申请表》和灵活就业证明。
灵活就业证明需由申办人在其户口所在地社区劳动工作站登记盖章。
持《申请表》、《灵活就业证明》及身份证、户口本等相关材料到街道(乡镇)劳动事务所申请复核,经审核无误后签字盖章。

五、唐山灵活就业人员,享受4050补贴,退休金待遇有影响吗?
4050补贴领取后不影响退休金,需要的条件如下:
有劳动能力、有就业要求,并在各级公共就业服务机构进行了失业登记
就业困难认定期间必须依法缴纳社保费,含养老保险费和医疗保险费
依法进行登记失业,并符合4050年龄条件,即男性年满50周岁、女性年满40周岁
以上就是唐山4050灵活就业社保补贴的相关内容,欢迎关注新社通/下载新社通APP了解更多五险一金专业资讯。