灵活就业人员的社保缴费基数和比例是根据当地在岗职工平均工资的一定比例来确定的。灵活就业人员在参加养老保险时,缴费基数通常参照当地在岗职工的平均工资,一般来说,灵活就业人员可以选择按照在岗职工月平均工资的一定比例(如40%至100%)来缴纳基本养老保险费。医疗保险缴费基数:对于医疗保险,灵活就业人员一般是按照当地上年度月平均工资的一定比例(如4.2%至8%)来缴纳基本医疗保险费,具体比例可能因地区而异。
那么,江西宜春灵活就业人员社保缴费标准2024-2025最新来了,交社保有什么好处?根据新社通app-社保缴费查询工具提供的2025社保缴费标准详情数据:

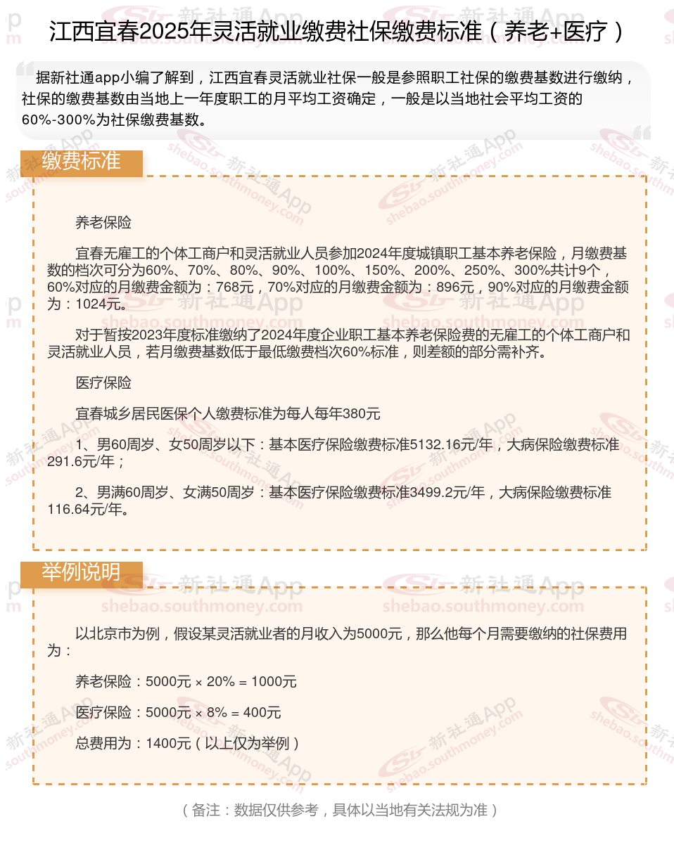
养老保险
宜春无雇工的个体工商户和灵活就业人员参加2024年度城镇职工基本养老保险,月缴费基数的档次可分为60%、70%、80%、90%、100%、150%、200%、250%、300%共计9个,60%对应的月缴费金额为:768元,70%对应的月缴费金额为:896元,90%对应的月缴费金额为:1024元。
对于暂按2023年度标准缴纳了2024年度企业职工基本养老保险费的无雇工的个体工商户和灵活就业人员,若月缴费基数低于最低缴费档次60%标准,则差额的部分需补齐。
医疗保险
宜春城乡居民医保个人缴费标准为每人每年380元
1、男60周岁、女50周岁以下:基本医疗保险缴费标准5132.16元/年,大病保险缴费标准291.6元/年;
2、男满60周岁、女满50周岁:基本医疗保险缴费标准3499.2元/年,大病保险缴费标准116.64元/年。
》点击新社通app社保计算器,了解你的社保缴费明细!
新社通app数据所得,数据仅供参考。
养老保险断交多久作废?
社保断缴不会清0,因为社保是计算累计缴费年限的,所以当社保出现断缴情况时,我们之前所缴纳的社保年限并不会因为社保断缴而清0,待参保人员以后继续缴纳社保后,之后所缴纳的社保年限和之前的社保缴费年限是可以累计计算的。
交社保的重心目的在于保护公民在遭遇年老、疾病、工伤、失业及生育等生活风险时,能够依据法律法规,从社会那里获得必要的物质援助与帮助。社保的作用为:
养老保险:就是退休后可以拿养老金。由单位和职工共同缴费。养老保险交得多以后领的多,交得久以后领的多。累积缴纳满15年,到达退休年龄可办理退休,领取养老金。
医疗保险:可以获得医疗保险报销;如果在职缴费累计满足最低年限后,退休后能够不用再继续缴纳基本医疗费而可以享受比在职报销水平更高的医保待遇。
工伤保险:职工发生工伤时,工伤保险可用于支付工伤医疗费用、生活护理费、伤残补助以及伤残津贴,为职工提供全面的工伤保险。
失业保险:在非因本人意愿失业时,能够获得一定期限的失业救济金,帮助渡过暂时的经济困难,同时提供再就业的支持和服务。
生育保险:用人单位已经缴纳生育保险费的,其职工享受生育保险待遇;职工未就业配偶享受生育医疗费用待遇。所需资金从生育保险基金中支付。
温馨提示:本数据仅供参考!具体需以当地有关法规为准!