2025衡水灵活就业4050社保补贴是一项面向特定年龄段的就业困难人群的社会保险补贴。
今天聊一下4050补贴的相关内容。4050补贴听起来像是一个针对特定年龄人群的社保补贴。比如女性需年满40周岁,男性需年满50周岁(以申请当年12月31日为截止日期)。那么衡水4050灵活就业困难人员社保补贴多少钱?衡水4050社保补贴可以申请吗?接下来随新社通APP小编具体了解一下4050社保补贴内容。
一、2025年衡水4050社保补贴申请流程
衡水4050社保补贴的领取流程是什么?
准备申请材料
本人身份证、户口簿原件及复印件
就业失业登记证原件及复印件
社会保险缴费凭证原件及复印件,如社保缴费发票、银行代扣社保的流水清单等
灵活就业证明,需到相关部门或社区开具,证明自身处于灵活就业状态
本人银行卡或存折原件及复印件,用于接收补贴资金
其他可能需要的材料,如残疾证、低保证、单亲家庭证明等,依个人具体情况而定
提交申请
线下申请:携带材料到户籍所在地的社区居委会、街道办事处劳动工作站或当地就业服务中心等相关部门提交申请,并填写《4050 社保补贴申请表》
线上申请:部分地区支持线上申报,需登录当地人力资源和社保局官网或指定的服务平台,找到 “4050 社保补贴申请” 入口,按要求注册登录后,如实填写个人信息、就业失业情况、社保缴费情况等,并上传申请材料的电子文档进行申报
审核与公布
社区或街道等基层部门收到申请后,会对申请人的身份、就业情况、社保缴费情况等进行初审,核实材料的真实性和完整性
初审通过后,相关信息会被报送至上级就业服务部门或人社部门进行复核,复核通过的申请人名单将在社区、街道或当地人社部门网站等进行公布,公布期一般为 5-7 天,接受社会监督
补贴发放
公布无异议后,部门会将补贴资金拨付至指定账户。一般是按月、按季度或按年发放,具体发放时间和方式以当地法规为准。
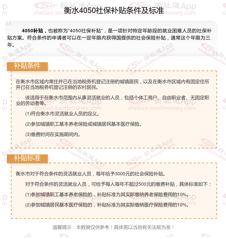
二、2025年衡水4050社保补贴标准是多少?领取条件是什么?

三、衡水不可以领取灵活就业4050社保补贴的六类人
衡水不可以领取灵活就业4050社保补贴的六类人:
1、未以灵活就业人员身份交社保;
2、非就业困难人员;
3、超出自住房,有多余商品房或车辆;
4、超出法定退休年龄的;
5、未失业登记;
6、农村户口。
三类人符合领取灵活就业4050社保补贴的标准:贫困户、低保对象、重度残疾人等三类主要就业困难人员。
不过,符合特殊情况的部分农村户口人员是可以申请的,具体要咨询当地社保部门了。
四、农村户口能领4050补贴吗?
农村户口能否申领4050社保补贴,主要是看能否通过当地就业困难人员认证。比如,有些地区表示,就业困难人员包括已参加失业保险并失业登记后连续失业一年以上的农村进城务工劳动者、失地农民、享受农村最低生活保护人员、有《残疾人证》的农村居民等,如果符合其中之一,并且实现灵活就业,同时自己以灵活就业人员身份缴纳了城镇职工社保,那么就可以申领社保补贴了。
法律依据:《中华人民共和国社会保险法》第六十一条
社会保险费征收机构应当依法按时足额征收社会保险费,并将缴费情况定期告知用人单位和个人。
第六十二条
用人单位未申报应当缴纳的社会保险费数额的,按照该单位上月缴费额的百分之一百一十确定应当缴纳数额;缴费单位补办申报手续后,由社会保险费征收机构按照法规结算。
以上就是衡水4050灵活就业社保补贴的相关内容,欢迎关注新社通/下载新社通APP了解更多五险一金专业资讯。